Suppr超能文献

SARS-CoV-2 通过细胞焦亡在 RA 患者中诱导“细胞因子风暴”超炎症反应。

SARS-CoV-2 induces "cytokine storm" hyperinflammatory responses in RA patients through pyroptosis.

机构信息

Department of Orthopedics, 900th Hospital of Joint Logistics Support Force, Fuzhou, China.

Department of Paediatrics, Fujian Provincial Hospital South Branch, Fuzhou, China.

出版信息

Front Immunol. 2022 Dec 1;13:1058884. doi: 10.3389/fimmu.2022.1058884. eCollection 2022.

Abstract

BACKGROUND

The coronavirus disease (COVID-19) is a pandemic disease that threatens worldwide public health, and rheumatoid arthritis (RA) is the most common autoimmune disease. COVID-19 and RA are each strong risk factors for the other, but their molecular mechanisms are unclear. This study aims to investigate the biomarkers between COVID-19 and RA from the mechanism of pyroptosis and find effective disease-targeting drugs.

METHODS

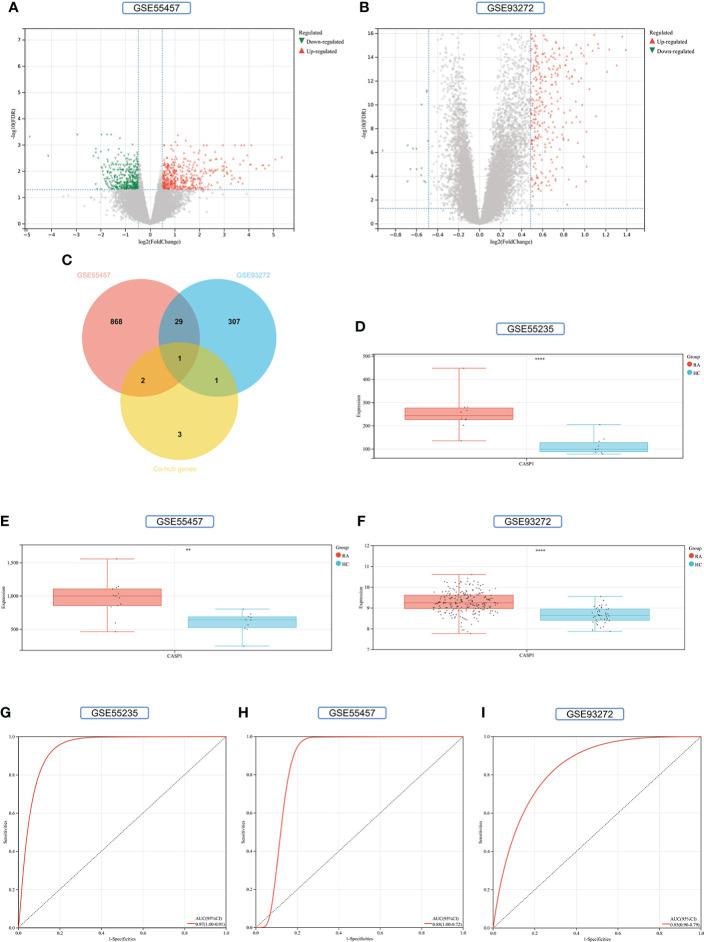
We obtained the common gene shared by COVID-19, RA (GSE55235), and pyroptosis using bioinformatics analysis and then did the principal component analysis(PCA). The Co-genes were evaluated by Gene Ontology (GO), Kyoto Encyclopedia of Genes and Genomes (KEGG), and ClueGO for functional enrichment, the protein-protein interaction (PPI) network was built by STRING, and the k-means machine learning algorithm was employed for cluster analysis. Modular analysis utilizing Cytoscape to identify hub genes, functional enrichment analysis with Metascape and GeneMANIA, and NetworkAnalyst for gene-drug prediction. Network pharmacology analysis was performed to identify target drug-related genes intersecting with COVID-19, RA, and pyroptosis to acquire Co-hub genes and construct transcription factor (TF)-hub genes and miRNA-hub genes networks by NetworkAnalyst. The Co-hub genes were validated using GSE55457 and GSE93272 to acquire the Key gene, and their efficacy was assessed using receiver operating curves (ROC); SPEED2 was then used to determine the upstream pathway. Immune cell infiltration was analyzed using CIBERSORT and validated by the HPA database. Molecular docking, molecular dynamics simulation, and molecular mechanics-generalized born surface area (MM-GBSA) were used to explore and validate drug-gene relationships through computer-aided drug design.

RESULTS

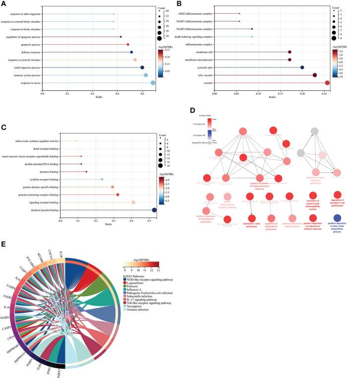
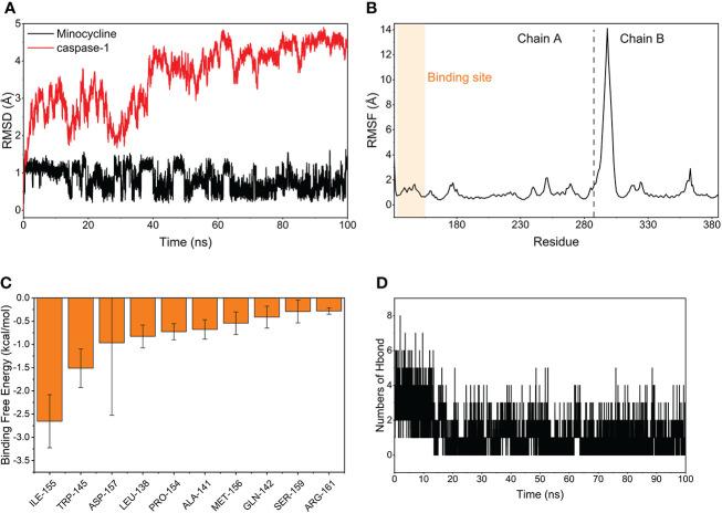
COVID-19, RA, and pyroptosis-related genes were enriched in pyroptosis and pro-inflammatory pathways(the NOD-like receptor family pyrin domain containing 3 (NLRP3) inflammasome complex, death-inducing signaling complex, regulation of interleukin production), natural immune pathways (Network map of SARS-CoV-2 signaling pathway, activation of NLRP3 inflammasome by SARS-CoV-2) and COVID-19-and RA-related cytokine storm pathways (IL, nuclear factor-kappa B (NF-κB), TNF signaling pathway and regulation of cytokine-mediated signaling). Of these, CASP1 is the most involved pathway and is closely related to minocycline. YY1, hsa-mir-429, and hsa-mir-34a-5p play an important role in the expression of CASP1. Monocytes are high-caspase-1-expressing sentinel cells. Minocycline can generate a highly stable state for biochemical activity by docking closely with the active region of caspase-1.

CONCLUSIONS

Caspase-1 is a common biomarker for COVID-19, RA, and pyroptosis, and it may be an important mediator of the excessive inflammatory response induced by SARS-CoV-2 in RA patients through pyroptosis. Minocycline may counteract cytokine storm inflammation in patients with COVID-19 combined with RA by inhibiting caspase-1 expression.

摘要

背景

冠状病毒病(COVID-19)是一种威胁全球公共卫生的大流行病,类风湿关节炎(RA)是最常见的自身免疫性疾病。COVID-19 和 RA 都是彼此的强危险因素,但它们的分子机制尚不清楚。本研究旨在从细胞焦亡的机制探讨 COVID-19 和 RA 之间的生物标志物,并寻找有效的疾病靶向药物。

方法

我们使用生物信息学分析从 COVID-19、RA(GSE55235)和细胞焦亡中获得共同基因,然后进行主成分分析(PCA)。使用基因本体论(GO)、京都基因与基因组百科全书(KEGG)和 ClueGO 评估共基因的功能富集,通过 STRING 构建蛋白质-蛋白质相互作用(PPI)网络,使用 k-均值机器学习算法进行聚类分析。使用 Cytoscape 进行模块分析以识别枢纽基因,使用 Metascape 和 GeneMANIA 进行功能富集分析,使用 NetworkAnalyst 进行基因-药物预测。通过网络药理学分析鉴定与 COVID-19、RA 和细胞焦亡相关的靶药物相关基因,以获得共枢纽基因,并通过 NetworkAnalyst 构建转录因子(TF)-枢纽基因和 miRNA-枢纽基因网络。使用 GSE55457 和 GSE93272 验证共枢纽基因,以获得关键基因,并使用接收者操作曲线(ROC)评估其疗效;然后使用 SPEED2 确定上游途径。使用 CIBERSORT 分析免疫细胞浸润,并使用 HPA 数据库进行验证。通过计算机辅助药物设计,使用分子对接、分子动力学模拟和分子力学-广义 Born 表面积(MM-GBSA)探索和验证药物-基因关系。

结果

COVID-19、RA 和细胞焦亡相关基因在细胞焦亡和促炎途径(含 NOD 样受体家族包含 pyrin 域的 3(NLRP3)炎性小体复合物、死亡诱导信号复合物、白细胞介素产生的调节)、天然免疫途径(SARS-CoV-2 信号通路网络图谱、SARS-CoV-2 激活 NLRP3 炎性小体)和 COVID-19 和 RA 相关细胞因子风暴途径(IL、核因子-κB(NF-κB)、TNF 信号通路和细胞因子介导的信号转导的调节)中富集。其中,CASP1 是最相关的途径,与米诺环素密切相关。YY1、hsa-mir-429 和 hsa-mir-34a-5p 在 CASP1 的表达中起重要作用。单核细胞是高半胱氨酸酶-1 表达的哨兵细胞。米诺环素可以通过与半胱氨酸蛋白酶-1 的活性区域紧密结合,产生生化活性的高度稳定状态。

结论

Caspase-1 是 COVID-19、RA 和细胞焦亡的共同生物标志物,它可能通过细胞焦亡成为 SARS-CoV-2 在 RA 患者中诱导过度炎症反应的重要介质。米诺环素可能通过抑制半胱氨酸蛋白酶-1 的表达来抑制 COVID-19 合并 RA 患者的细胞因子风暴炎症。

https://cdn.ncbi.nlm.nih.gov/pmc/blobs/63d4/9751040/4aa27a35695a/fimmu-13-1058884-g001.jpg

文献AI研究员

20分钟写一篇综述,助力文献阅读效率提升50倍。

立即体验

用中文搜PubMed

大模型驱动的PubMed中文搜索引擎

马上搜索

文档翻译

学术文献翻译模型,支持多种主流文档格式。

立即体验