Suppr超能文献

Slit2信号传导刺激尤因肉瘤生长。

Slit2 signaling stimulates Ewing sarcoma growth.

作者信息

Suvarna Kruthi, Jayabal Panneerselvam, Ma Xiuye, Shiio Yuzuru

机构信息

Greehey Children's Cancer Research Institute, The University of Texas Health Science Center, San Antonio, TX 78229-3900, USA.

Cancer Therapy and Research Center, The University of Texas Health Science Center, San Antonio, TX 78229-3900, USA.

出版信息

Genes Cancer. 2022 Dec 14;13:88-99. doi: 10.18632/genesandcancer.227. eCollection 2022.

Abstract

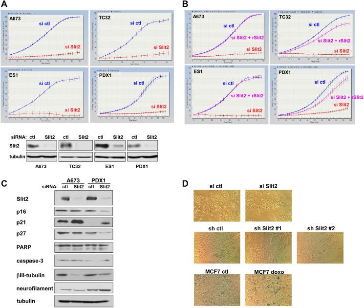
Ewing sarcoma is a cancer of bone and soft tissue in children driven by EWS::ETS fusion, most commonly EWS::FLI1. Because current cytotoxic chemotherapies are not improving the survival of those with metastatic or recurrent Ewing sarcoma cases, there is a need for novel and more effective targeted therapies. While EWS::FLI1 is the major driver of Ewing sarcoma, EWS::FLI1 has been difficult to target. A promising alternative approach is to identify and target the molecular vulnerabilities created by EWS::FLI1. Here we report that EWS::FLI1 induces the expression of Slit2, the ligand of Roundabout (Robo) receptors implicated in axon guidance and multiple other developmental processes. EWS::FLI1 binds to the Slit2 gene promoter and stimulates the expression of Slit2. Slit2 inactivates cdc42 and stabilizes the BAF chromatin remodeling complexes, enhancing EWS::FLI1 transcriptional output. Silencing of Slit2 strongly inhibited anchorage-dependent and anchorage-independent growth of Ewing sarcoma cells. Silencing of Slit2 receptors, Robo1 and Robo2, inhibited Ewing sarcoma growth as well. These results uncover a new role for Slit2 signaling in stimulating Ewing sarcoma growth and suggest that this pathway can be targeted therapeutically.

摘要

尤因肉瘤是一种儿童期骨和软组织癌症,由EWS::ETS融合基因驱动,最常见的是EWS::FLI1。由于目前的细胞毒性化疗未能提高转移性或复发性尤因肉瘤患者的生存率,因此需要新型且更有效的靶向治疗方法。虽然EWS::FLI1是尤因肉瘤的主要驱动因素,但EWS::FLI1一直难以被靶向。一种有前景的替代方法是识别并靶向由EWS::FLI1产生的分子脆弱性。在此我们报告,EWS::FLI1诱导Slit2的表达,Slit2是Roundabout(Robo)受体的配体,与轴突导向及多个其他发育过程有关。EWS::FLI1与Slit2基因启动子结合并刺激Slit2的表达。Slit2使cdc42失活并稳定BAF染色质重塑复合物,增强EWS::FLI1的转录输出。沉默Slit2强烈抑制尤因肉瘤细胞的贴壁依赖性和非贴壁依赖性生长。沉默Slit2受体Robo1和Robo2也抑制尤因肉瘤生长。这些结果揭示了Slit2信号在刺激尤因肉瘤生长中的新作用,并表明该途径可作为治疗靶点。

https://cdn.ncbi.nlm.nih.gov/pmc/blobs/395f/9753566/05a0ea7ec5ef/ganc-13-227-g001.jpg

文献AI研究员

20分钟写一篇综述,助力文献阅读效率提升50倍。

立即体验

用中文搜PubMed

大模型驱动的PubMed中文搜索引擎

马上搜索

文档翻译

学术文献翻译模型,支持多种主流文档格式。

立即体验