Suppr超能文献

皮肤外科伤口的微生物组与完整皮肤有明显不同。

Cutaneous Surgical Wounds Have Distinct Microbiomes from Intact Skin.

机构信息

Department of Dermatology, MGH, Boston, Massachusetts, USA.

Institute for Medical Engineering and Sciences, Massachusetts Institute of Technology, Cambridge, Massachusetts, USA.

出版信息

Microbiol Spectr. 2023 Feb 14;11(1):e0330022. doi: 10.1128/spectrum.03300-22. Epub 2022 Dec 21.

Abstract

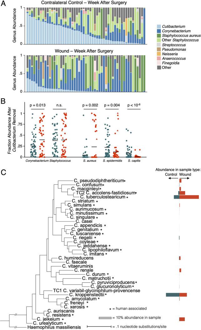
Infections are relatively rare following cutaneous surgical procedures, despite the potential for wound exposure to pathogens both during surgery and throughout the healing process. Although gut commensals are believed to reduce the risk of intestinal infections, an analogous role for skin commensals has not been described. In fact, the microbiome of normally healing surgical skin wounds has not yet been profiled using culture-independent techniques. We characterized the wound microbiome in 53 patients who underwent skin cancer surgery and healed without signs or symptoms of infection. A week after surgery, several bacterial species displayed significant differences in relative abundance when compared to control, nonoperated skin from the same patient. The relative abundance of the most common bacterium found on intact skin, Cutibacterium acnes, was reduced in wounds 5-fold. Staphylococcus aureus, a frequent cause of postoperative skin infections, was enriched 6.4-fold in clinically noninfected wounds, suggesting active suppression of pathogenicity. Finally, members of the genus were the dominant organism in postoperative wounds, making up 37% of the average wound microbiome. The enrichment of these bacteria in normally healing wounds suggests that they might be capable of providing colonization resistance. Future studies focused on the biological and clinical significance of the wound microbiome may shed light on normal wound healing and potential therapeutic opportunities to mitigate infection risk. Commensal bacteria on skin may limit the ability of pathogenic bacteria to cause clinically significant infections. The bacteria on healing acute wounds, which might provide such a protective effect, have not been described using culture-independent approaches in the absence of antibiotics. We compare the microbiome of wounds a week after skin cancer removal surgery with intact skin from the same patient. We find that the potentially pathogenic species S. aureus is common on these healing wounds despite the absence of symptoms or signs of infection. We report that bacteria often considered as potential skin probiotics, including Staphylococcus epidermidis, do not reach high relative abundance in wound microbiomes. In contrast, specific members of the genus, rarely associated with infections, were significantly enriched in healing wounds compared to intact skin. Future work is needed to see if species or derivatives thereof could be employed to lower the risk of wound infection.

摘要

尽管在手术过程中和愈合过程中,伤口都有可能暴露于病原体,但皮肤外科手术后发生感染的情况相对较少。尽管肠道共生菌被认为可以降低肠道感染的风险,但皮肤共生菌是否具有类似的作用尚未被描述。事实上,使用非依赖培养的技术尚未对正常愈合的外科手术伤口的微生物组进行描述。我们对 53 名接受皮肤癌手术且无感染迹象或症状的患者的伤口微生物组进行了特征描述。手术后一周,与同一患者的未手术的非病变皮肤相比,几种细菌的相对丰度有明显差异。在完整皮肤上最常见的细菌痤疮丙酸杆菌的相对丰度减少了 5 倍。金黄色葡萄球菌是术后皮肤感染的常见原因,在临床无感染的伤口中富集了 6.4 倍,表明其致病性受到了积极抑制。最后,属的成员是术后伤口中的主要生物体,占平均伤口微生物组的 37%。这些细菌在正常愈合的伤口中富集,表明它们可能具有提供定植抵抗的能力。未来专注于伤口微生物组的生物学和临床意义的研究可能会阐明正常伤口愈合和降低感染风险的潜在治疗机会。皮肤上的共生细菌可能限制了病原菌引起临床显著感染的能力。在没有抗生素的情况下,尚未使用非依赖培养的方法来描述愈合急性伤口上的细菌,而这些细菌可能提供了这种保护作用。我们比较了皮肤癌切除手术后一周的伤口与同一患者的完整皮肤的微生物组。我们发现,尽管没有感染的症状或迹象,但潜在的致病性物种金黄色葡萄球菌在这些愈合的伤口上很常见。我们报告称,通常被认为是潜在皮肤益生菌的细菌,包括表皮葡萄球菌,在伤口微生物组中的相对丰度并不高。相比之下,与感染很少相关的属的特定成员在愈合伤口中与完整皮肤相比明显富集。需要进一步的研究来确定是否可以使用属的物种或其衍生物来降低伤口感染的风险。

https://cdn.ncbi.nlm.nih.gov/pmc/blobs/cf84/9927587/2ce854e9eac8/spectrum.03300-22-f001.jpg

文献AI研究员

20分钟写一篇综述,助力文献阅读效率提升50倍。

立即体验

用中文搜PubMed

大模型驱动的PubMed中文搜索引擎

马上搜索

文档翻译

学术文献翻译模型,支持多种主流文档格式。

立即体验