Suppr超能文献

作为竞争性内源性RNA的转座子:来自以L1过表达为特征的数据集的计算机模拟证据。

Transposons Acting as Competitive Endogenous RNAs: In-Silico Evidence from Datasets Characterised by L1 Overexpression.

作者信息

Esposito Mauro, Gualandi Nicolò, Spirito Giovanni, Ansaloni Federico, Gustincich Stefano, Sanges Remo

机构信息

Computational Genomics Laboratory, Area of Neuroscience, Scuola Internazionale Superiore di Studi Avanzati (SISSA), 34136 Trieste, Italy.

CMP3vda, via Lavoratori Vittime del Col Du Mont 28, 11100 Aosta, Italy.

出版信息

Biomedicines. 2022 Dec 17;10(12):3279. doi: 10.3390/biomedicines10123279.

Abstract

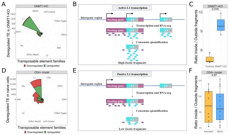
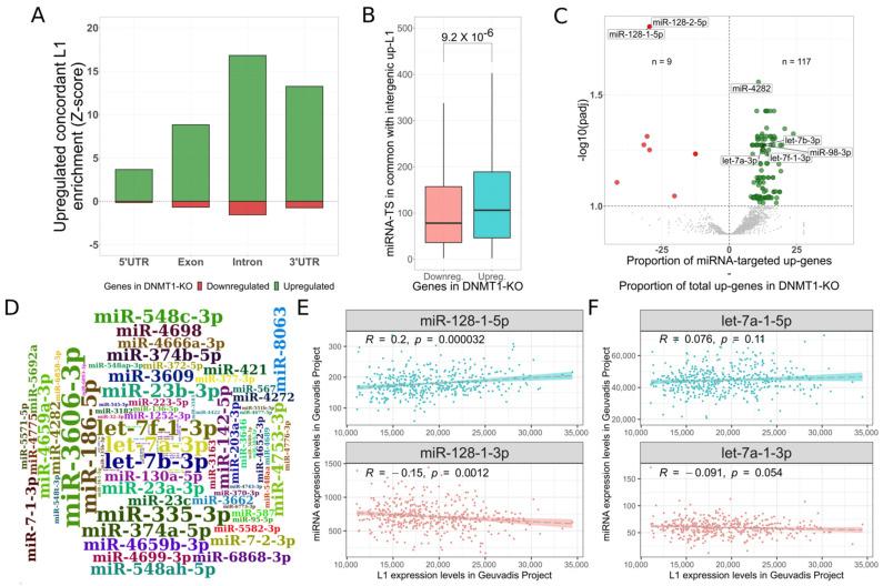
LINE L1 are transposable elements that can replicate within the genome by passing through RNA intermediates. The vast majority of these element copies in the human genome are inactive and just between 100 and 150 copies are still able to mobilize. During evolution, they could have been positively selected for beneficial cellular functions. Nonetheless, L1 deregulation can be detrimental to the cell, causing diseases such as cancer. The activity of miRNAs represents a fundamental mechanism for controlling transcript levels in somatic cells. These are a class of small non-coding RNAs that cause degradation or translational inhibition of their target transcripts. Beyond this, competitive endogenous RNAs (ceRNAs), mostly made by circular and non-coding RNAs, have been seen to compete for the binding of the same set of miRNAs targeting protein coding genes. In this study, we have investigated whether autonomously transcribed L1s may act as ceRNAs by analyzing public dataset in-silico. We observed that genes sharing miRNA target sites with L1 have a tendency to be upregulated when L1 are overexpressed, suggesting the possibility that L1 might act as ceRNAs. This finding will help in the interpretation of transcriptomic responses in contexts characterized by the specific activation of transposons.

摘要

L1元件是可移动元件,能够通过RNA中间体在基因组内进行复制。人类基因组中绝大多数的这些元件拷贝是无活性的,只有100到150个拷贝仍然能够移动。在进化过程中,它们可能因有益的细胞功能而被正向选择。尽管如此,L1元件的失调可能对细胞有害,导致癌症等疾病。微小RNA(miRNA)的活性是控制体细胞转录水平的一种基本机制。这些是一类小的非编码RNA,可导致其靶转录本的降解或翻译抑制。除此之外,人们发现竞争性内源RNA(ceRNA),主要由环状和非编码RNA构成,会竞争靶向蛋白质编码基因的同一组miRNA的结合。在本研究中,我们通过计算机分析公共数据集,研究了自主转录的L1元件是否可能作为ceRNA发挥作用。我们观察到,与L1元件共享miRNA靶位点的基因在L1元件过表达时往往会上调,这表明L1元件可能作为ceRNA发挥作用。这一发现将有助于解释在转座子特异性激活的情况下的转录组反应。

https://cdn.ncbi.nlm.nih.gov/pmc/blobs/e1bf/9776036/57d02010fe35/biomedicines-10-03279-g001.jpg

文献AI研究员

20分钟写一篇综述,助力文献阅读效率提升50倍。

立即体验

用中文搜PubMed

大模型驱动的PubMed中文搜索引擎

马上搜索

文档翻译

学术文献翻译模型,支持多种主流文档格式。

立即体验