Suppr超能文献

转录组分析揭示,M1 极化小胶质细胞来源的外泌体诱导神经元细胞发生铁死亡。

Transcriptome Analysis Unveils That Exosomes Derived from M1-Polarized Microglia Induce Ferroptosis of Neuronal Cells.

机构信息

Department of Medicine, Qingdao University, Qingdao 266071, China.

Department of Medicine, Jining Medical University, Jining 272067, China.

出版信息

Cells. 2022 Dec 7;11(24):3956. doi: 10.3390/cells11243956.

Abstract

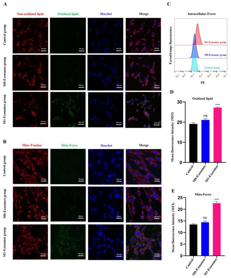
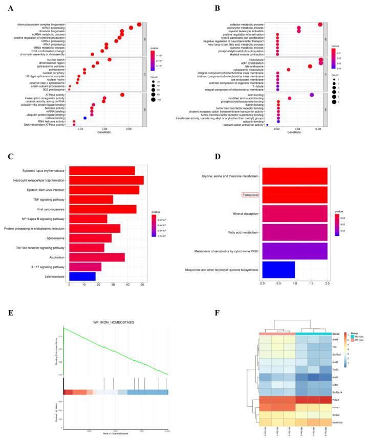
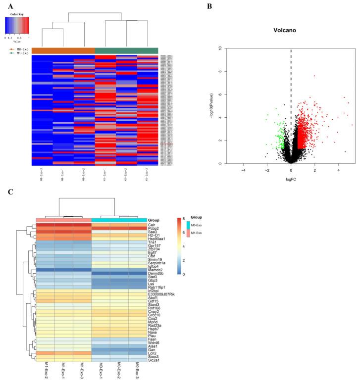
Microglia play a vital role in neurodegenerative diseases. However, the effects of microglia-derived exosomes on neuronal cells are poorly understood. This study aimed to explore the role of M1-polarized microglia exosomes in neuronal cells by transcriptome analysis. Exosomes isolated from resting M0-phenotype BV2 (M0-BV2) microglia and M1-polarized BV2 (M1-BV2) microglia were analyzed using high-throughput sequencing of the transcriptome. Differentially expressed genes (DEGs) between the two types of exosomes were identified by analyzing the sequencing data. The biological functions and pathways regulated by the identified DEGs were then identified using bioinformatics analyses. Finally, we evaluated the effects of exosomes on neuronal cells by coculturing M0-BV2 and M1-BV2 exosomes with primary neuronal cells. Enrichment analyses revealed that DEGs were significantly enriched in the ferroptosis pathway ( = 0.0137). M0-BV2 exosomes had no distinct effects on ferroptosis in neuronal cells, whereas M1-BV2 exosomes significantly reduced ferroptosis suppressor proteins (GPX4, SLC7A11, and FTH1) and elevated the levels of intracellular and mitochondrial ferrous iron and lipid peroxidation in neuronal cells. Polarized M1-BV2 microglia exosomes can induce ferroptosis in neuronal cells, thereby aggravating neuronal damage. Taken together, these findings enhance knowledge of the pathogenesis of neurological disorders and suggest potential therapeutic targets against neurodegenerative diseases.

摘要

小胶质细胞在神经退行性疾病中发挥着至关重要的作用。然而,小胶质细胞衍生的外泌体对神经元细胞的影响还知之甚少。本研究旨在通过转录组分析探讨 M1 极化小胶质细胞外泌体在神经元细胞中的作用。使用高内涵测序对静息型 M0 表型 BV2(M0-BV2)小胶质细胞和 M1 极化型 BV2(M1-BV2)小胶质细胞来源的外泌体进行分析。通过分析测序数据,鉴定两种外泌体之间差异表达的基因(DEGs)。然后使用生物信息学分析鉴定鉴定出的 DEGs 调控的生物学功能和途径。最后,通过将 M0-BV2 和 M1-BV2 外泌体与原代神经元细胞共培养,评估外泌体对神经元细胞的影响。富集分析表明,DEGs 显著富集在铁死亡途径( = 0.0137)。M0-BV2 外泌体对神经元细胞的铁死亡没有明显影响,而 M1-BV2 外泌体显著降低了铁死亡抑制蛋白(GPX4、SLC7A11 和 FTH1)的水平,并增加了神经元细胞内和线粒体亚铁离子和脂质过氧化水平。极化的 M1-BV2 小胶质细胞外泌体可诱导神经元细胞发生铁死亡,从而加重神经元损伤。综上所述,这些发现加深了对神经紊乱发病机制的认识,并为针对神经退行性疾病的潜在治疗靶点提供了依据。

https://cdn.ncbi.nlm.nih.gov/pmc/blobs/d501/9776787/97568bd5573d/cells-11-03956-g001.jpg

文献AI研究员

20分钟写一篇综述,助力文献阅读效率提升50倍。

立即体验

用中文搜PubMed

大模型驱动的PubMed中文搜索引擎

马上搜索

文档翻译

学术文献翻译模型,支持多种主流文档格式。

立即体验