Suppr超能文献

多组学分析 - 突变 PCD 类器官模型揭示 TGF-β/BMP 和 Notch 通路在 - 突变患者上皮分化和免疫反应中的关键作用。

Multiomics Analysis of a -Mutated PCD Organoid Model Revealed the Key Role of the TGF-β/BMP and Notch Pathways in Epithelial Differentiation and the Immune Response in -Mutated Patients.

机构信息

Department of Paediatric Pulmonology and Immunology, West China Second University Hospital, Sichuan University, Chengdu 610000, China.

Key Laboratory of Birth Defects and Related Diseases of Women and Children (Sichuan University), Ministry of Education, Chengdu 610000, China.

出版信息

Cells. 2022 Dec 12;11(24):4013. doi: 10.3390/cells11244013.

Abstract

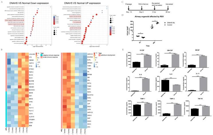
Dynein axonemal heavy chain 5 (DNAH5) is the most mutated gene in primary ciliary dyskinesia (PCD), leading to abnormal cilia ultrastructure and function. Few studies have revealed the genetic characteristics and pathogenetic mechanisms of PCD caused by DNAH5 mutation. Here, we established a child PCD airway organoid directly from the bronchoscopic biopsy of a patient with the DNAH5 mutation. The motile cilia in the organoid were observed and could be stably maintained for an extended time. We further found abnormal ciliary function and a decreased immune response caused by the DNAH5 mutation through single-cell RNA sequencing (scRNA-Seq) and proteomic analyses. Additionally, the directed induction of the ciliated cells, regulated by TGF-β/BMP and the Notch pathway, also increased the expression of inflammatory cytokines. Taken together, these results demonstrated that the combination of multiomics analysis and organoid modelling could reveal the close connection between the immune response and the DNAH5 gene.

摘要

动力蛋白轴索重链 5(DNAH5)是原发性纤毛运动障碍(PCD)中突变最多的基因,导致纤毛超微结构和功能异常。少数研究揭示了 DNAH5 突变引起的 PCD 的遗传特征和发病机制。在这里,我们直接从一位 DNAH5 突变患者的支气管镜活检中建立了儿童 PCD 气道类器官。可以观察到类器官中的运动纤毛,并能稳定地维持较长时间。我们通过单细胞 RNA 测序(scRNA-Seq)和蛋白质组学分析进一步发现,DNAH5 突变导致纤毛功能异常和免疫反应减弱。此外,TGF-β/BMP 和 Notch 通路调控的纤毛细胞定向诱导也增加了炎症细胞因子的表达。总之,这些结果表明,多组学分析和类器官建模的结合可以揭示免疫反应与 DNAH5 基因之间的密切联系。

https://cdn.ncbi.nlm.nih.gov/pmc/blobs/fa1d/9776854/4711b6d99a98/cells-11-04013-g001.jpg

文献AI研究员

20分钟写一篇综述,助力文献阅读效率提升50倍。

立即体验

用中文搜PubMed

大模型驱动的PubMed中文搜索引擎

马上搜索

文档翻译

学术文献翻译模型,支持多种主流文档格式。

立即体验