Suppr超能文献

CRISPR/Cas9 和 Prime Editing 在 X 连锁联合免疫缺陷症体性回复嵌合体基因治疗中的挑战。

Challenges in Gene Therapy for Somatic Reverted Mosaicism in X-Linked Combined Immunodeficiency by CRISPR/Cas9 and Prime Editing.

机构信息

Department of Pediatrics I, Hematology and Oncology, University Children's Hospital, University of Tübingen, 72076 Tuebingen, Germany.

MaxCyte Inc., Rockville, MD 20850, USA.

出版信息

Genes (Basel). 2022 Dec 13;13(12):2348. doi: 10.3390/genes13122348.

Abstract

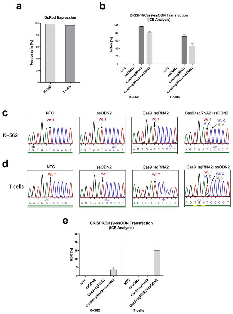
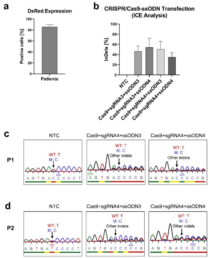
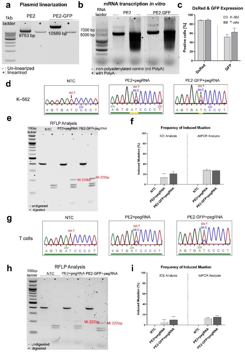
X-linked severe combined immunodeficiency (X-SCID) is a primary immunodeficiency that is caused by mutations in the interleukin-2 receptor gamma gene. Some patients present atypical X-SCID with mild clinical symptoms due to somatic revertant mosaicism. CRISPR/Cas9 and prime editing are two advanced genome editing tools that paved the way for treating immune deficiency diseases. Prime editing overcomes the limitations of the CRISPR/Cas9 system, as it does not need to induce double-strand breaks (DSBs) or exogenous donor DNA templates to modify the genome. Here, we applied CRISPR/Cas9 with single-stranded oligodeoxynucleotides (ssODNs) and prime editing methods to generate an in vitro model of the disease in K-562 cells and healthy donors' T cells for the c. 458T>C point mutation in the gene, which also resulted in a useful way to optimize the gene correction approach for subsequent experiments in patients' cells. Both methods proved to be successful and were able to induce the mutation of up to 31% of treated K-562 cells and 26% of treated T cells. We also applied similar strategies to correct the c. 458T>C mutation in patient T cells that carry the mutation with revertant somatic mosaicism. However, both methods failed to increase the frequency of the wild-type sequence in the mosaic T cells of patients due to limited in vitro proliferation of mutant cells and the presence of somatic reversion. To the best of our knowledge, this is the first attempt to treat mosaic cells from atypical X-SCID patients employing CRISPR/Cas9 and prime editing. We showed that prime editing can be applied to the formation of specific-point mutations without inducing nonspecific on-target modifications. We hypothesize that the feasibility of the nucleotide substitution of the gene using gene therapy, especially prime editing, could provide an alternative strategy to treat X-SCID patients without revertant mutations, and further technological improvements need to be developed to correct somatic mosaicism mutations.

摘要

X 连锁重症联合免疫缺陷症(X-SCID)是一种由白细胞介素 2 受体γ基因突变引起的原发性免疫缺陷症。由于体细胞回复嵌合体,一些患者表现出不典型的 X-SCID,临床症状较轻。CRISPR/Cas9 和 Prime 编辑是两种先进的基因组编辑工具,为治疗免疫缺陷疾病铺平了道路。Prime 编辑克服了 CRISPR/Cas9 系统的局限性,因为它不需要诱导双链断裂(DSB)或外源供体 DNA 模板来修饰基因组。在这里,我们应用 CRISPR/Cas9 与单链寡脱氧核苷酸(ssODN)和 Prime 编辑方法,在 K-562 细胞和健康供体 T 细胞中生成疾病的体外模型,用于基因中的 c.458T>C 点突变,这也为随后在患者细胞中进行实验优化基因校正方法提供了有用的途径。两种方法都被证明是成功的,能够诱导高达 31%的处理 K-562 细胞和 26%的处理 T 细胞发生突变。我们还应用类似的策略来纠正携带回复体细胞嵌合体突变的患者 T 细胞中的 c.458T>C 突变。然而,由于突变细胞体外增殖有限和体细胞回复的存在,两种方法都未能增加患者嵌合 T 细胞中野生型序列的频率。据我们所知,这是首次尝试使用 CRISPR/Cas9 和 Prime 编辑治疗非典型 X-SCID 患者的嵌合细胞。我们表明,Prime 编辑可应用于特定点突变的形成,而不会诱导非特异性的靶标修饰。我们假设,使用基因治疗,特别是 Prime 编辑,对基因进行核苷酸替换的可行性可以为治疗没有回复突变的 X-SCID 患者提供一种替代策略,需要进一步发展技术改进来纠正体细胞嵌合体突变。

https://cdn.ncbi.nlm.nih.gov/pmc/blobs/a94c/9777626/913a79dd3042/genes-13-02348-g001.jpg

文献AI研究员

20分钟写一篇综述,助力文献阅读效率提升50倍。

立即体验

用中文搜PubMed

大模型驱动的PubMed中文搜索引擎

马上搜索

文档翻译

学术文献翻译模型,支持多种主流文档格式。

立即体验