Suppr超能文献

皮质基底节综合征伴进行性非流利性失语(CBS-PNFA)患者,携带 、 、 、 基因的变异。

A Patient with Corticobasal Syndrome and Progressive Non-Fluent Aphasia (CBS-PNFA), with Variants in , , , and Genes.

机构信息

Department of Neurogenetics and Functional Genomics, Mossakowski Medical Research Institute, Polish Academy of Sciences, 02-106 Warsaw, Poland.

Laboratory of Clinical Neuropsychology, Neurolinguistics and Neuropsychotherapy, Division of Neurological and Psychiatric Nursing, Faculty of Health Sciences, Medical University of Gdansk, 80-211 Gdansk, Poland.

出版信息

Genes (Basel). 2022 Dec 14;13(12):2361. doi: 10.3390/genes13122361.

Abstract

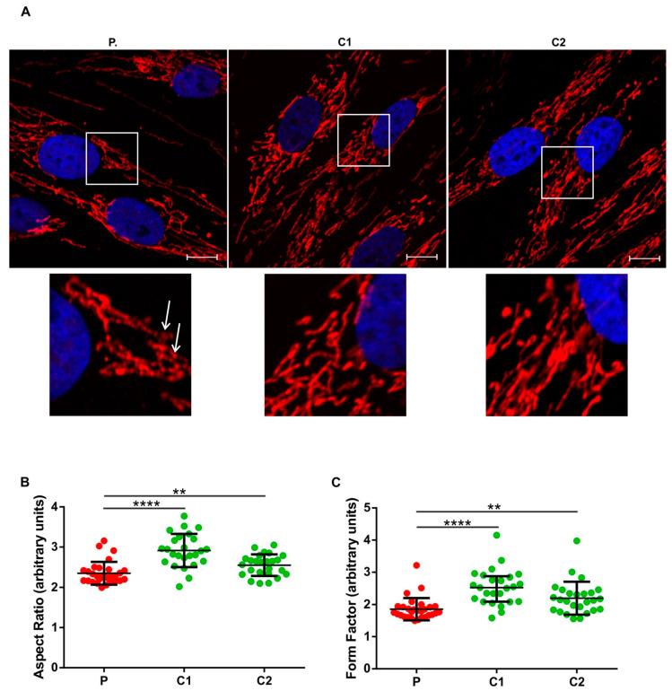
Our aim was to analyze the phenotypic-genetic correlations in a patient diagnosed with early onset corticobasal syndrome with progressive non-fluent aphasia (CBS-PNFA), characterized by predominant apraxia of speech, accompanied by prominent right-sided upper-limb limb-kinetic apraxia, alien limb phenomenon, synkinesis, myoclonus, mild cortical sensory loss, and right-sided hemispatial neglect. Whole-exome sequencing (WES) identified rare single heterozygous variants in (c.3207C>A), (c.352G>A), (c.2385_2387delAAA), and (c.1762G>A) genes. The functional analysis revealed that the deletion in the gene changed the splicing pattern, which was accompanied by lower mRNA levels in the patient's fibroblasts, suggesting loss-of-function as the underlying mechanism. In addition, the patient's fibroblasts demonstrated altered mitochondrial architecture with decreased connectivity, compared to the control individuals. This is the first association of the CBS-PNFA phenotype with the most common pathogenic variant p.H1069Q, previously linked to Wilson's disease, and early onset Parkinson's disease. This study expands the complex clinical spectrum related to variants in well-known disease genes, such as , , , and , corroborating the hypothesis of oligogenic inheritance. To date, the gene has been linked exclusively to neurodevelopmental speech disorders, while our study highlights its possible relevance for adult-onset progressive apraxia of speech, which guarantees further study.

摘要

我们的目的是分析一位被诊断为早期皮质基底节综合征伴进行性非流利性失语症(CBS-PNFA)患者的表型-遗传相关性,该患者表现为以言语失用为主,伴有明显的右侧上肢运动性失用、异己手现象、联带运动、肌阵挛、轻度皮质感觉丧失和右侧半空间忽略。外显子组测序(WES)在 (c.3207C>A)、 (c.352G>A)、 (c.2385_2387delAAA)和 (c.1762G>A)基因中发现了罕见的单一杂合变体。功能分析表明, 基因中的缺失改变了剪接模式,患者成纤维细胞中的 mRNA 水平降低,提示该基因失活是其潜在机制。此外,与对照组相比,患者的成纤维细胞表现出改变的线粒体结构,连接减少。这是 CBS-PNFA 表型与最常见的 致病性变异 p.H1069Q 首次关联,该变异先前与威尔逊病和早发性帕金森病有关。这项研究扩展了与 、 、 和 等知名疾病基因相关的复杂临床谱,证实了寡基因遗传假说。迄今为止, 基因仅与神经发育性言语障碍有关,而我们的研究强调了其与成人发病进行性言语失用的可能相关性,这保证了进一步的研究。

https://cdn.ncbi.nlm.nih.gov/pmc/blobs/1dcf/9778325/70e5a7d15448/genes-13-02361-g001.jpg

文献AI研究员

20分钟写一篇综述,助力文献阅读效率提升50倍。

立即体验

用中文搜PubMed

大模型驱动的PubMed中文搜索引擎

马上搜索

文档翻译

学术文献翻译模型,支持多种主流文档格式。

立即体验