Suppr超能文献

端粒长度、慢性缺氧、衰老和衰老相关分泌表型对胸主动脉瘤发展的影响。

Impacts of Telomeric Length, Chronic Hypoxia, Senescence, and Senescence-Associated Secretory Phenotype on the Development of Thoracic Aortic Aneurysm.

机构信息

Department of Cardiovascular Surgery, Clinic Floridsdorf and Karl Landsteiner Institute for Cardio-Vascular Research, 1210 Vienna, Austria.

Department of Cardiac Surgery, Medical University of Vienna, 1090 Vienna, Austria.

出版信息

Int J Mol Sci. 2022 Dec 7;23(24):15498. doi: 10.3390/ijms232415498.

Abstract

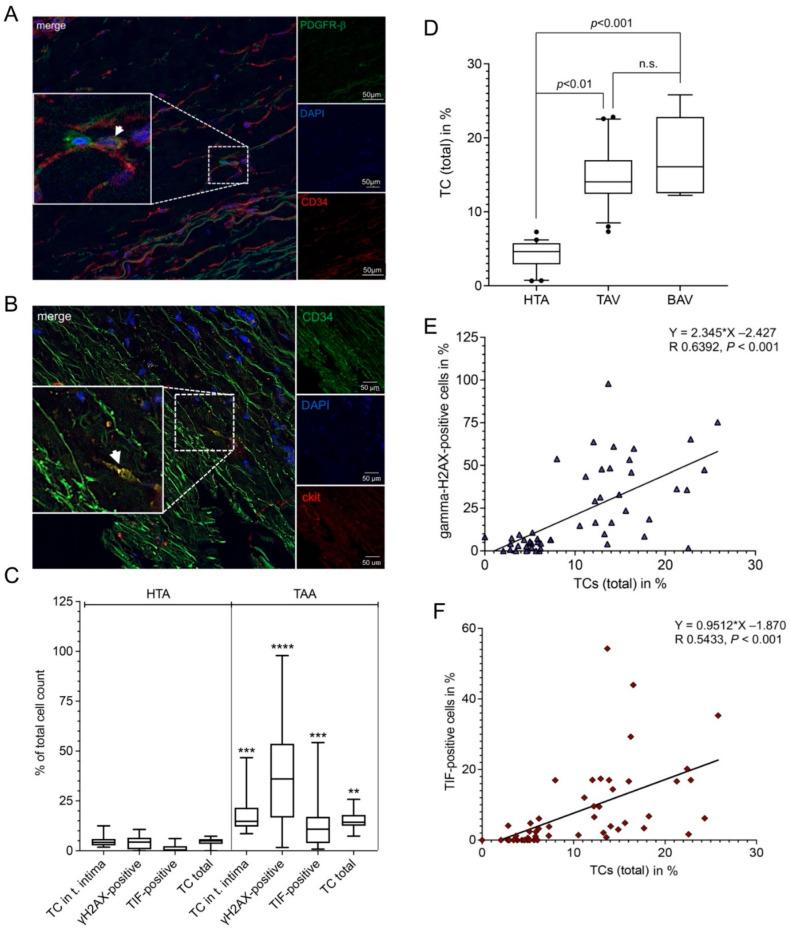
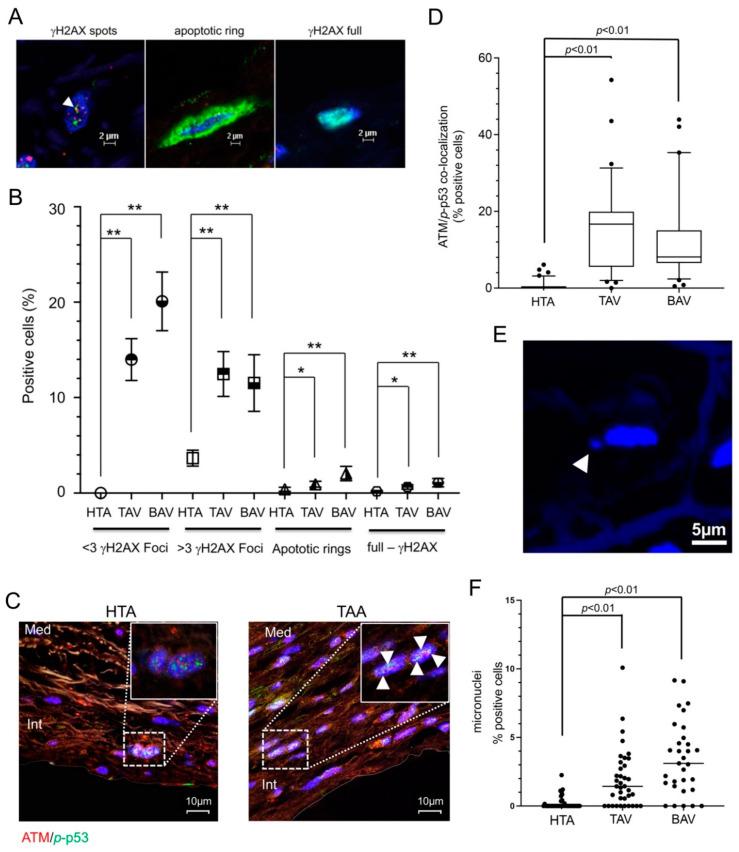
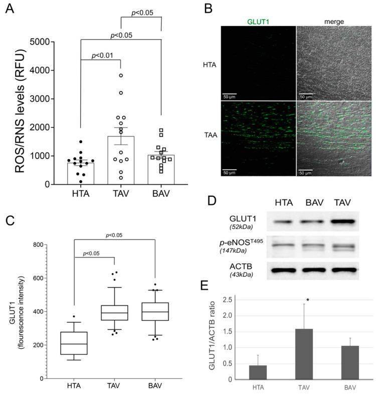
Thoracic aortic aneurysm (TAA) is an age-related and life-threatening vascular disease. Telomere shortening is a predictor of age-related diseases, and its progression is associated with premature vascular disease. The aim of the present work was to investigate the impacts of chronic hypoxia and telomeric DNA damage on cellular homeostasis and vascular degeneration of TAA. We analyzed healthy and aortic aneurysm specimens (215 samples) for telomere length (TL), chronic DNA damage, and resulting changes in cellular homeostasis, focusing on senescence and apoptosis. Compared with healthy thoracic aorta (HTA), patients with tricuspid aortic valve (TAV) showed telomere shortening with increasing TAA size, in contrast to genetically predisposed bicuspid aortic valve (BAV). In addition, TL was associated with chronic hypoxia and telomeric DNA damage and with the induction of senescence-associated secretory phenotype (SASP). TAA-TAV specimens showed a significant difference in SASP-marker expression of IL-6, NF-κB, mTOR, and cell-cycle regulators (γH2AX, Rb, p53, p21), compared to HTA and TAA-BAV. Furthermore, we observed an increase in CD163 macrophages and a correlation between hypoxic DNA damage and the number of aortic telocytes. We conclude that chronic hypoxia is associated with telomeric DNA damage and the induction of SASP in a diseased aortic wall, promising a new therapeutic target.

摘要

胸主动脉瘤(TAA)是一种与年龄相关的危及生命的血管疾病。端粒缩短是与年龄相关疾病的预测指标,其进展与过早的血管疾病有关。本研究的目的是探讨慢性缺氧和端粒 DNA 损伤对 TAA 细胞内稳态和血管退行性变的影响。我们分析了健康和主动脉瘤标本(215 个样本)的端粒长度(TL)、慢性 DNA 损伤以及由此导致的细胞内稳态变化,重点研究衰老和细胞凋亡。与健康的胸主动脉(HTA)相比,三尖瓣主动脉瓣(TAV)患者的端粒缩短,且随着 TAA 增大,端粒缩短,而遗传易感性的二叶主动脉瓣(BAV)则相反。此外,TL 与慢性缺氧和端粒 DNA 损伤以及衰老相关分泌表型(SASP)的诱导有关。与 HTA 和 TAA-BAV 相比,TAA-TAV 标本的 SASP 标志物表达(IL-6、NF-κB、mTOR 和细胞周期调节剂(γH2AX、Rb、p53、p21)存在显著差异。此外,我们观察到 CD163 巨噬细胞增加,并且缺氧 DNA 损伤与主动脉间质细胞数量之间存在相关性。我们得出结论,慢性缺氧与端粒 DNA 损伤和患病主动脉壁中 SASP 的诱导有关,这为新的治疗靶点提供了希望。

https://cdn.ncbi.nlm.nih.gov/pmc/blobs/72b5/9779024/2836839a0cc3/ijms-23-15498-g001.jpg

文献AI研究员

20分钟写一篇综述,助力文献阅读效率提升50倍。

立即体验

用中文搜PubMed

大模型驱动的PubMed中文搜索引擎

马上搜索

文档翻译

学术文献翻译模型,支持多种主流文档格式。

立即体验