Suppr超能文献

通过调整表皮生长因子受体(EGFR)结合亲和力,扩大 EGFR 靶向 PE24 免疫毒素在 EGFR 过表达肿瘤中的治疗窗口。

Expanding the Therapeutic Window of EGFR-Targeted PE24 Immunotoxin for EGFR-Overexpressing Cancers by Tailoring the EGFR Binding Affinity.

机构信息

Department of Molecular Science and Technology, Ajou University, Suwon 16499, Republic of Korea.

Department of Allergy and Clinical Immunology, Ajou University School of Medicine, Suwon 16499, Republic of Korea.

出版信息

Int J Mol Sci. 2022 Dec 13;23(24):15820. doi: 10.3390/ijms232415820.

Abstract

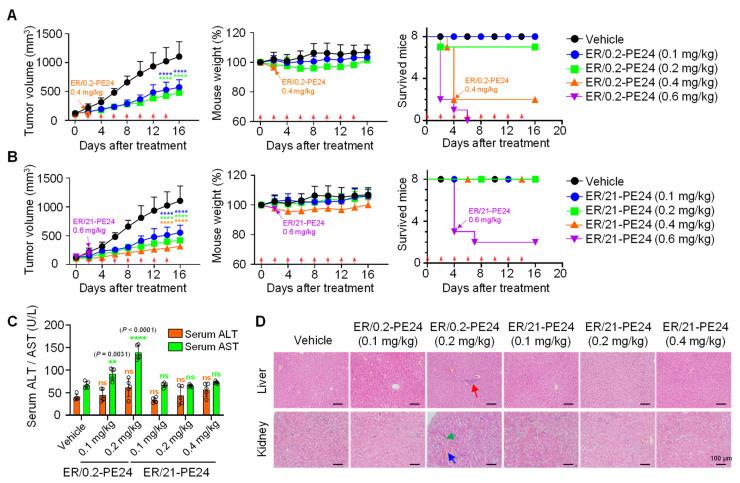
Immunotoxins (ITs), which are toxin-fused tumor antigen-specific antibody chimeric proteins, have been developed to selectively kill targeted cancer cells. The epidermal growth factor receptor (EGFR) is an attractive target for the development of anti-EGFR ITs against solid tumors due to its overexpression on the cell surface of various solid tumors. However, the low basal level expression of EGFR in normal tissue cells can cause undesirable on-target/off-tumor toxicity and reduce the therapeutic window of anti-EGFR ITs. Here, based on an anti-EGFR monobody with cross-reactivity to both human and murine EGFR, we developed a strategy to tailor the anti-EGFR affinity of the monobody-based ITs carrying a 24-kDa fragment of exotoxin A (PE24), termed ER-PE24, to distinguish tumors that overexpress EGFR from normal tissues. Five variants of ER-PE24 were generated with different EGFR affinities ( ≈ 0.24 nM to 104 nM), showing comparable binding activity for both human and murine EGFR. ER/0.2-PE24 with the highest affinity ( ≈ 0.24 nM) exhibited a narrow therapeutic window of 19 pM to 93 pM, whereas ER/21-PE24 with an intermediate affinity ( ≈ 21 nM) showed a much broader therapeutic window of 73 pM to 1.5 nM in in vitro cytotoxic assays using tumor model cell lines. In EGFR-overexpressing tumor xenograft mouse models, the maximum tolerated dose (MTD) of intravenous injection of ER/21-PE24 was found to be 0.4 mg/kg, which was fourfold higher than the MTD (0.1 mg/kg) of ER/0.2-PE24. Our study provides a strategy for the development of IT targeting tumor overexpressed antigens with basal expression in broad normal tissues by tailoring tumor antigen affinities.

摘要

免疫毒素(ITs)是毒素融合的肿瘤抗原特异性抗体嵌合蛋白,旨在选择性杀伤靶向癌细胞。表皮生长因子受体(EGFR)在各种实体瘤的细胞表面过度表达,因此成为开发针对实体瘤的抗 EGFR IT 的有吸引力的靶标。然而,EGFR 在正常组织细胞中的基础水平表达较低,可能导致不可取的靶标外毒性和降低抗 EGFR IT 的治疗窗口。在这里,基于对人和鼠 EGFR 均具有交叉反应性的抗 EGFR 单域抗体,我们开发了一种策略,通过调整携带外毒素 A(PE24)24kDa 片段的单域抗体为基础的 IT 的抗 EGFR 亲和力,来区分过度表达 EGFR 的肿瘤与正常组织。生成了 5 种具有不同 EGFR 亲和力的 ER-PE24 变体( ≈ 0.24 nM 至 104 nM),它们对人和鼠 EGFR 均具有相当的结合活性。亲和力最高的 ER/0.2-PE24( ≈ 0.24 nM)表现出狭窄的治疗窗口,为 19 pM 至 93 pM,而亲和力中等的 ER/21-PE24( ≈ 21 nM)在使用肿瘤模型细胞系的体外细胞毒性测定中显示出更宽的治疗窗口,为 73 pM 至 1.5 nM。在 EGFR 过表达的肿瘤异种移植小鼠模型中,发现静脉注射 ER/21-PE24 的最大耐受剂量(MTD)为 0.4 mg/kg,是 ER/0.2-PE24 的 MTD(0.1 mg/kg)的四倍。我们的研究提供了一种通过调整肿瘤抗原亲和力来开发针对在广泛正常组织中具有基础表达的肿瘤过表达抗原的 IT 的策略。

https://cdn.ncbi.nlm.nih.gov/pmc/blobs/b8ba/9779439/a8257ee6b1ba/ijms-23-15820-g001.jpg

文献AI研究员

20分钟写一篇综述,助力文献阅读效率提升50倍。

立即体验

用中文搜PubMed

大模型驱动的PubMed中文搜索引擎

马上搜索

文档翻译

学术文献翻译模型,支持多种主流文档格式。

立即体验