Suppr超能文献

Tat-Thioredoxin-like 蛋白 1 通过调节 MAPKs 和细胞凋亡信号通路来减轻缺血性脑损伤。

Tat-Thioredoxin-like protein 1 attenuates ischemic brain injury by regulation of MAPKs and apoptosis signaling.

机构信息

Department of Biomedical Science and Research Institute of Bioscience and Biotechnology, Hallym University, Chuncheon 24252, Korea.

Department of Neurosurgery, Hallym University Medical Center, Chuncheon 24253, Korea.

出版信息

BMB Rep. 2023 Apr;56(4):234-239. doi: 10.5483/BMBRep.2022-0184.

Abstract

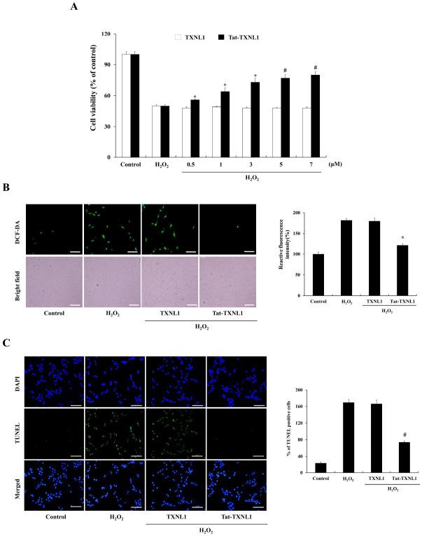
Thioredoxin-like protein 1 (TXNL1), one of the thioredoxin superfamily known as redox-regulator, plays an essential in maintaining cell survival via various antioxidant and anti-apoptotic mechanisms. It is well known that relationship between ischemia and oxidative stress, however, the role of TXNL1 protein in ischemic damage has not been fully investigated. In the present study, we aimed to determine the protective role of TXNL1 against on ischemic injury in vitro and in vivo using cell permeable Tat-TXNL1 fusion protein. Transduced Tat-TXNL1 inhibited ROS production and cell death in HO-exposed hippocampal neuronal (HT-22) cells and modulated MAPKs and Akt activation, and pro-apoptotic protein expression levels in the cells. In an ischemia animal model, Tat-TXNL1 markedly decreased hippocampal neuronal cell death and the activation of astrocytes and microglia. These findings indicate that cell permeable Tat-TXNL1 protects against oxidative stress in vitro and in vivo ischemic animal model. Therefore, we suggest Tat-TXNL1 can be a potential therapeutic protein for ischemic injury. [BMB Reports 2023; 56(4): 234-239].

摘要

硫氧还蛋白样蛋白 1(TXNL1)是已知的氧化还原调节剂硫氧还蛋白超家族的一员,通过各种抗氧化和抗细胞凋亡机制在维持细胞存活方面发挥着重要作用。众所周知,缺血与氧化应激之间存在关系,然而,TXNL1 蛋白在缺血性损伤中的作用尚未得到充分研究。在本研究中,我们使用细胞通透性 Tat-TXNL1 融合蛋白旨在确定 TXNL1 对体外和体内缺血损伤的保护作用。转导的 Tat-TXNL1 抑制了 HO 暴露的海马神经元(HT-22)细胞中的 ROS 产生和细胞死亡,并调节了细胞中 MAPKs 和 Akt 的激活以及促凋亡蛋白的表达水平。在缺血动物模型中,Tat-TXNL1 显著减少了海马神经元的死亡以及星形胶质细胞和小胶质细胞的激活。这些发现表明细胞通透性 Tat-TXNL1 可防止体外和体内缺血动物模型中的氧化应激。因此,我们认为 Tat-TXNL1 可以成为治疗缺血损伤的潜在治疗蛋白。[BMB 报告 2023;56(4):234-239]。

https://cdn.ncbi.nlm.nih.gov/pmc/blobs/5a46/10140485/334051e291b7/bmb-56-4-234-f1.jpg

文献AI研究员

20分钟写一篇综述,助力文献阅读效率提升50倍。

立即体验

用中文搜PubMed

大模型驱动的PubMed中文搜索引擎

马上搜索

文档翻译

学术文献翻译模型,支持多种主流文档格式。

立即体验