Suppr超能文献

骨髓源性 IGF-1 协调成年骨骼的维持和再生。

Bone marrow-derived IGF-1 orchestrates maintenance and regeneration of the adult skeleton.

机构信息

Institute for Regenerative Medicine, Shanghai East Hospital, Frontier Science Center for Stem Cell Research, Shanghai Key Laboratory of Signaling and Disease Research, School of Life Sciences and Technology, Tongji University, Shanghai 200092, China.

Shanghai Key Laboratory of Maternal Fetal Medicine, Shanghai Institute of Maternal-Fetal Medicine and Gynecologic Oncology, Shanghai First Maternity and Infant Hospital, Shanghai 200092, China.

出版信息

Proc Natl Acad Sci U S A. 2023 Jan 3;120(1):e2203779120. doi: 10.1073/pnas.2203779120. Epub 2022 Dec 28.

Abstract

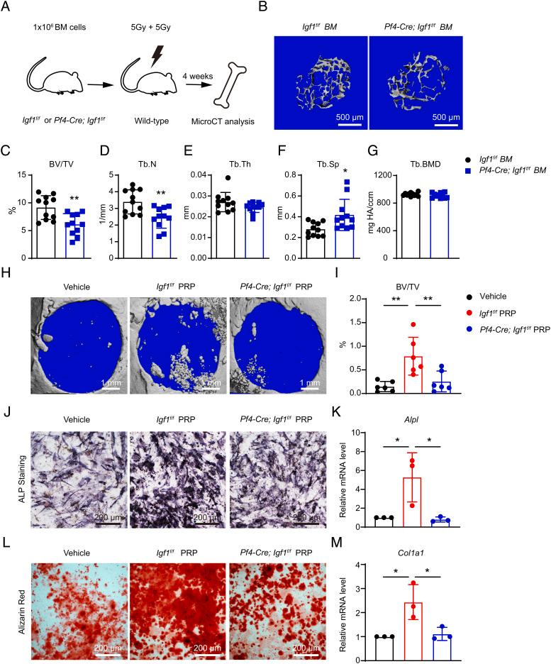
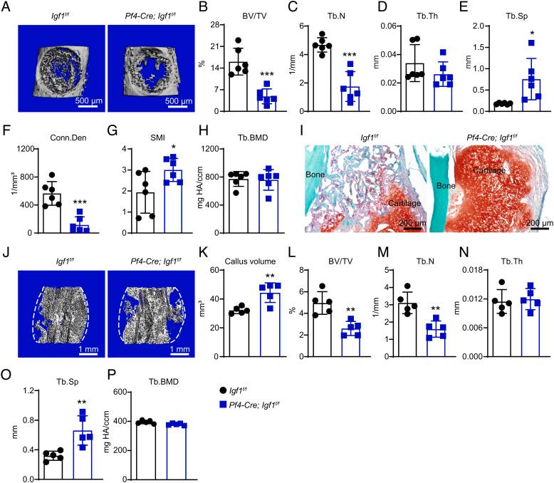
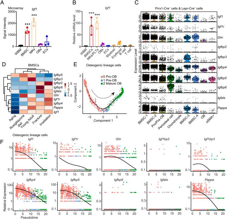
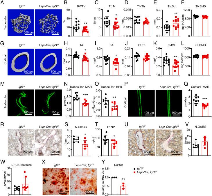
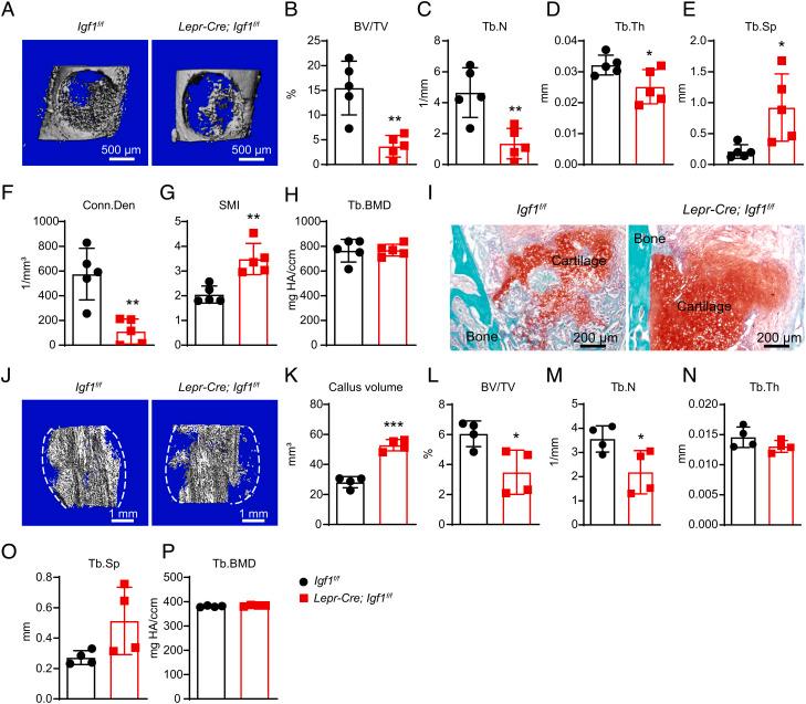
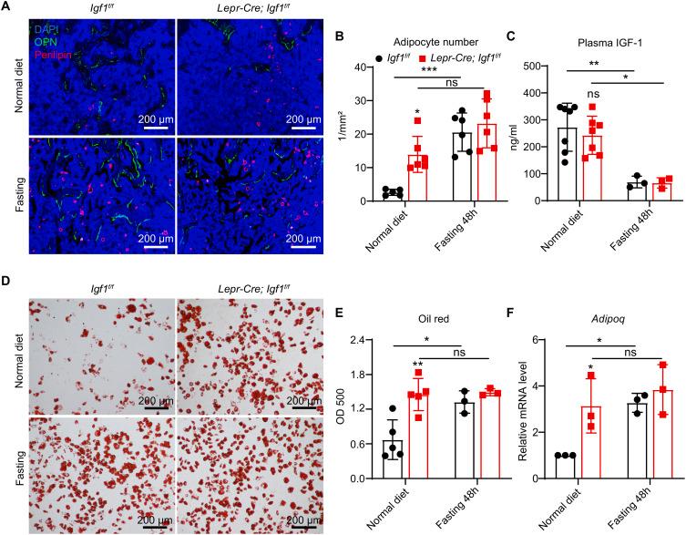
Insulin-like growth factor I (IGF-1) is a key regulator of tissue growth and development in response to growth hormone stimulation. In the skeletal system, IGF-1 derived from osteoblasts and chondrocytes are essential for normal bone development; however, whether bone marrow (BM)-resident cells provide distinct sources of IGF-1 in the adult skeleton remains elusive. Here, we show that BM stromal cells (BMSCs) and megakaryocytes/platelets (MKs/PLTs) express the highest levels of IGF-1 in adult long bones. Deletion of from BMSCs by Lepr-Cre leads to decreased bone formation, impaired bone regeneration, and increased BM adipogenesis. Importantly, reduction of BMSC-derived IGF-1 contributes to fasting-induced marrow fat accumulation. In contrast, deletion of from MKs/PLTs by Pf4-Cre leads to reduced bone formation and regeneration without affecting BM adipogenesis. To our surprise, MKs/PLTs are also an important source of systemic IGF-1. Platelet-rich plasma (PRP) from mice showed compromised osteogenic potential both in vivo and in vitro, suggesting that MK/PLT-derived IGF-1 underlies the therapeutic effects of PRP. Taken together, this study identifies BMSCs and MKs/PLTs as two important sources of IGF-1 that coordinate to maintain and regenerate the adult skeleton, highlighting reciprocal regulation between the hematopoietic and skeletal systems.

摘要

胰岛素样生长因子 I(IGF-1)是组织生长和发育的关键调节剂,对生长激素刺激有反应。在骨骼系统中,成骨细胞和软骨细胞衍生的 IGF-1 对于正常的骨骼发育至关重要;然而,骨髓(BM)驻留细胞是否为成年骨骼提供独特的 IGF-1 来源仍不清楚。在这里,我们表明 BM 基质细胞(BMSCs)和成巨核细胞/血小板(MKs/PLTs)在成年长骨中表达最高水平的 IGF-1。通过 Lepr-Cre 从 BMSCs 中缺失 会导致骨形成减少、骨再生受损和 BM 脂肪生成增加。重要的是,BMSC 衍生的 IGF-1 的减少导致禁食诱导的骨髓脂肪积累。相比之下,通过 Pf4-Cre 从 MKs/PLTs 中缺失 会导致骨形成和再生减少,而不影响 BM 脂肪生成。令我们惊讶的是,MKs/PLTs 也是全身 IGF-1 的重要来源。来自小鼠的富含血小板的血浆(PRP)在体内和体外均显示出受损的成骨潜力,表明 MK/PLT 衍生的 IGF-1 是 PRP 治疗效果的基础。总之,这项研究确定了 BMSCs 和 MKs/PLTs 是协调维持和再生成年骨骼的两个重要 IGF-1 来源,强调了造血和骨骼系统之间的相互调节。

https://cdn.ncbi.nlm.nih.gov/pmc/blobs/12b8/9910602/164c5b74f817/pnas.2203779120fig01.jpg

文献AI研究员

20分钟写一篇综述,助力文献阅读效率提升50倍。

立即体验

用中文搜PubMed

大模型驱动的PubMed中文搜索引擎

马上搜索

文档翻译

学术文献翻译模型,支持多种主流文档格式。

立即体验