Suppr超能文献

奥密克戎亚变体的中和敏感性、融合性和感染性。

Neutralization sensitivity, fusogenicity, and infectivity of Omicron subvariants.

机构信息

State Key Laboratory of Pathogen and Biosecurity, Beijing Institute of Microbiology and Epidemiology, Beijing, China.

Department of Respiratory and Critical Care, The Second Medical Center & National Clinical Research Center for Geriatric Diseases, Chinese PLA General Hospital, Beijing, China.

出版信息

Genome Med. 2022 Dec 29;14(1):146. doi: 10.1186/s13073-022-01151-6.

Abstract

BACKGROUND

The emergence of SARS-CoV-2 Omicron subvariants has raised questions regarding resistance to immunity by natural infection or immunization. We examined the sensitivity of Delta and Omicron subvariants (BA.1, BA.1.1, BA.2, BA.2.12.1, BA.4/5, and BA.3) to neutralizing antibodies from BBIBP-CorV-vaccinated and BBIBP-CorV- or ZF2001-boosted individuals, as well as individuals with Delta and BA.1 breakthrough infections, and determined their fusogenicity and infectivity.

METHODS

In this cross-sectional study, serum samples from two doses of BBIBP-CorV-vaccinated individuals 1 (n = 36), 3 (n = 36), and 7 (n = 37) months after the second dose; BBIBP-CorV- (n = 25) or ZF2001-boosted (n = 30) individuals; and fully vaccinated individuals with Delta (n = 30) or BA.1 (n = 26) infection were collected. The serum-neutralizing reactivity and potency of bebtelovimab were assessed against D614G, Delta, and Omicron subvariants (BA.1, BA.1.1, BA.2, BA.2.12.1, BA.4/5, and BA.3) through a pseudovirus neutralization assay. The fusogenicity and infectivity of D614G, Delta, and Omicron subvariants were determined by cell-cell fusion assay and pseudovirus infection assay, respectively.

RESULTS

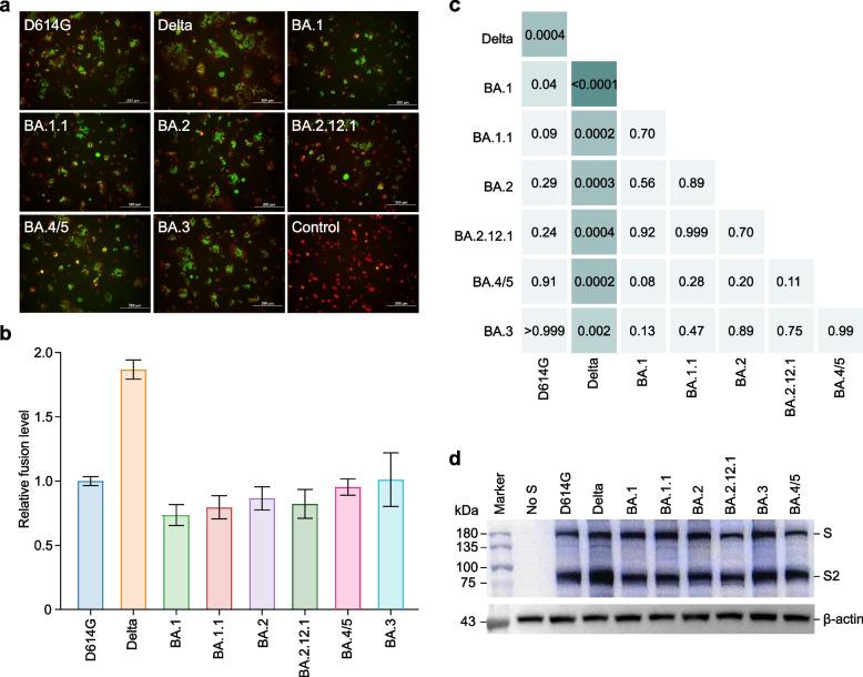
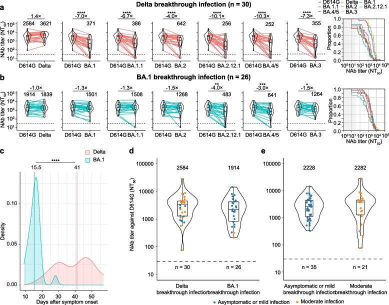
Omicron subvariants markedly escaped vaccine-elicited neutralizing antibodies after two doses of BBIBP-CorV with comparable efficiency. A third dose vaccination of BBIBP-CorV or ZF2001 increased neutralizing antibody titers and breadth against Delta and three Omicron subvariants. Delta and BA.1 breakthrough infections induced comparable neutralizing antibody titers against D614G and Delta variants, whereas BA.1 breakthrough infections elicited a stronger and broader antibody response against three Omicron subvariants than Delta breakthrough infections. BA.2.12.1 and BA.4/5 are more resistant to immunity induced by breakthrough infections. Bebtelovimab had no significant loss of potency against the Delta and Omicron subvariants. Cell culture experiments showed Omicron subvariants to be less fusogenic and have higher infectivity than D614G and Delta with comparable efficiency.

CONCLUSIONS

These findings have important public health implications and highlight the importance of repeated exposure to SARS-CoV-2 antigens to broaden the neutralizing antibody response against Omicron subvariants.

摘要

背景

SARS-CoV-2 奥密克戎亚变种的出现引发了人们对自然感染或免疫产生的免疫力对其产生抗性的疑问。我们研究了 Delta 和奥密克戎亚变种(BA.1、BA.1.1、BA.2、BA.2.12.1、BA.4/5 和 BA.3)对接受两剂 BBIBP-CorV 疫苗接种和 BBIBP-CorV 或 ZF2001 加强针接种个体、以及 Delta 和 BA.1 突破感染个体的中和抗体的敏感性,并测定了它们的融合性和感染性。

方法

在这项横断面研究中,我们采集了两剂 BBIBP-CorV 疫苗接种个体(第二次接种后 1 个月 n=36、3 个月 n=36 和 7 个月 n=37)、BBIBP-CorV-(n=25)或 ZF2001-(n=30)加强针接种个体、以及完全接种疫苗的 Delta(n=30)或 BA.1(n=26)感染个体的血清样本。通过假病毒中和测定法评估贝德洛夫单抗对 D614G、Delta 和奥密克戎亚变种(BA.1、BA.1.1、BA.2、BA.2.12.1、BA.4/5 和 BA.3)的血清中和反应性和效力。通过细胞-细胞融合测定法和假病毒感染测定法分别测定 D614G、Delta 和奥密克戎亚变种的融合性和感染性。

结果

两剂 BBIBP-CorV 疫苗接种后,奥密克戎亚变种对疫苗诱导的中和抗体的逃逸效率相当高。第三剂 BBIBP-CorV 或 ZF2001 疫苗接种增加了对 Delta 和三种奥密克戎亚变种的中和抗体滴度和广度。Delta 和 BA.1 突破感染诱导了对 D614G 和 Delta 变体相当的中和抗体滴度,而 BA.1 突破感染对三种奥密克戎亚变种的抗体反应比 Delta 突破感染更强、更广。BA.2.12.1 和 BA.4/5 对突破感染诱导的免疫更具抵抗力。贝德洛夫单抗对 Delta 和奥密克戎亚变种的效力没有明显下降。细胞培养实验表明,奥密克戎亚变种的融合性低于 D614G 和 Delta,感染性更高,但效率相当。

结论

这些发现具有重要的公共卫生意义,强调了反复接触 SARS-CoV-2 抗原以扩大对奥密克戎亚变种的中和抗体反应的重要性。

https://cdn.ncbi.nlm.nih.gov/pmc/blobs/d8fa/9798639/800f781fe8ae/13073_2022_1151_Fig1_HTML.jpg

文献AI研究员

20分钟写一篇综述,助力文献阅读效率提升50倍。

立即体验

用中文搜PubMed

大模型驱动的PubMed中文搜索引擎

马上搜索

文档翻译

学术文献翻译模型,支持多种主流文档格式。

立即体验