Suppr超能文献

p53激活引起的细胞周期阻滞减少了感染的肺泡基底上皮A549-hACE2细胞中SARS-CoV-2的释放。

Cell cycle block by p53 activation reduces SARS-CoV-2 release in infected alveolar basal epithelial A549-hACE2 cells.

作者信息

Lodi Giada, Gentili Valentina, Casciano Fabio, Romani Arianna, Zauli Giorgio, Secchiero Paola, Zauli Enrico, Simioni Carolina, Beltrami Silvia, Fernandez Mercedes, Rizzo Roberta, Voltan Rebecca

机构信息

Department of Environmental and Prevention Sciences and LTTA Centre, University of Ferrara, Ferrara, Italy.

Department of Chemical, Pharmaceutical and Agricultural Sciences, University of Ferrara, Ferrara, Italy.

出版信息

Front Pharmacol. 2022 Dec 13;13:1018761. doi: 10.3389/fphar.2022.1018761. eCollection 2022.

Abstract

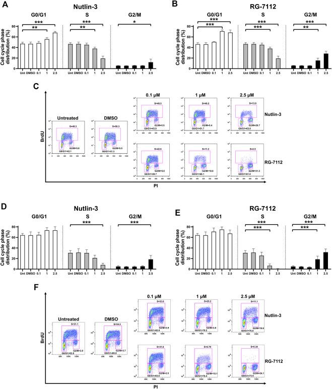
SARS-CoV viruses have been shown to downregulate cellular events that control antiviral defenses. They adopt several strategies to silence p53, key molecule for cell homeostasis and immune control, indicating that p53 has a central role in controlling their proliferation in the host. Specific actions are the stabilization of its inhibitor, MDM2, and the interference with its transcriptional activity. The aim of our work was to evaluate a new approach against SARS-CoV-2 by using MDM2 inhibitors to raise p53 levels and activate p53-dependent pathways, therefore leading to cell cycle inhibition. Experimental setting was performed in the alveolar basal epithelial cell line A549-hACE2, expressing high level of ACE2 receptor, to allow virus entry, as well as p53 wild-type. Cells were treated with several concentrations of Nutlin-3 or RG-7112, two known MDM2 inhibitors, for the instauration of a cell cycle block steady-state condition before and during SARS-CoV-2 infection, and for the evaluation of p53 activation and impact on virus release and related innate immune events. The results indicated an efficient cell cycle block with inhibition of the virion release and a significant inhibition of IL-6, NF-kB and IFN-λ expression. These data suggest that p53 is an efficient target for new therapies against the virus and that MDM2 inhibitors deserve to be further investigated in this field.

摘要

严重急性呼吸综合征冠状病毒(SARS-CoV)已被证明可下调控制抗病毒防御的细胞活动。它们采用多种策略使p53沉默,p53是细胞稳态和免疫控制的关键分子,这表明p53在控制其在宿主体内的增殖中起核心作用。具体作用包括稳定其抑制剂MDM2以及干扰其转录活性。我们工作的目的是评估一种针对严重急性呼吸综合征冠状病毒2(SARS-CoV-2)的新方法,即使用MDM2抑制剂来提高p53水平并激活p53依赖性途径,从而导致细胞周期抑制。实验在肺泡基底上皮细胞系A549-hACE2中进行,该细胞系表达高水平的血管紧张素转换酶2(ACE2)受体以允许病毒进入,并且具有p53野生型。在SARS-CoV-2感染之前和期间,用几种浓度的Nutlin-3或RG-7112(两种已知的MDM2抑制剂)处理细胞,以建立细胞周期阻滞稳态条件,并评估p53激活以及对病毒释放和相关先天免疫事件的影响。结果表明有效的细胞周期阻滞,伴有病毒粒子释放的抑制以及白细胞介素-6(IL-6)、核因子-κB(NF-κB)和干扰素-λ(IFN-λ)表达的显著抑制。这些数据表明p53是针对该病毒的新疗法的有效靶点,并且MDM2抑制剂值得在该领域进一步研究。

https://cdn.ncbi.nlm.nih.gov/pmc/blobs/9c72/9792496/f98eea4ea1f4/fphar-13-1018761-g001.jpg

文献AI研究员

20分钟写一篇综述,助力文献阅读效率提升50倍。

立即体验

用中文搜PubMed

大模型驱动的PubMed中文搜索引擎

马上搜索

文档翻译

学术文献翻译模型,支持多种主流文档格式。

立即体验