Suppr超能文献

scChIX-seq 推断单细胞中组蛋白修饰之间的动态关系。

scChIX-seq infers dynamic relationships between histone modifications in single cells.

机构信息

Oncode Institute, Hubrecht Institute-KNAW (Royal Netherlands Academy of Arts and Sciences) and University Medical Center Utrecht, Utrecht, the Netherlands.

Institute of Science and Technology Austria (ISTA), Klosterneuburg, Austria.

出版信息

Nat Biotechnol. 2023 Jun;41(6):813-823. doi: 10.1038/s41587-022-01560-3. Epub 2023 Jan 2.

Abstract

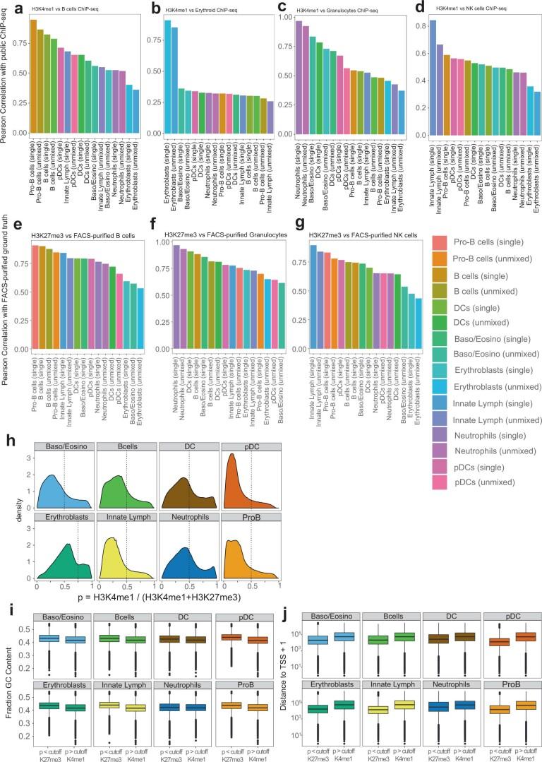
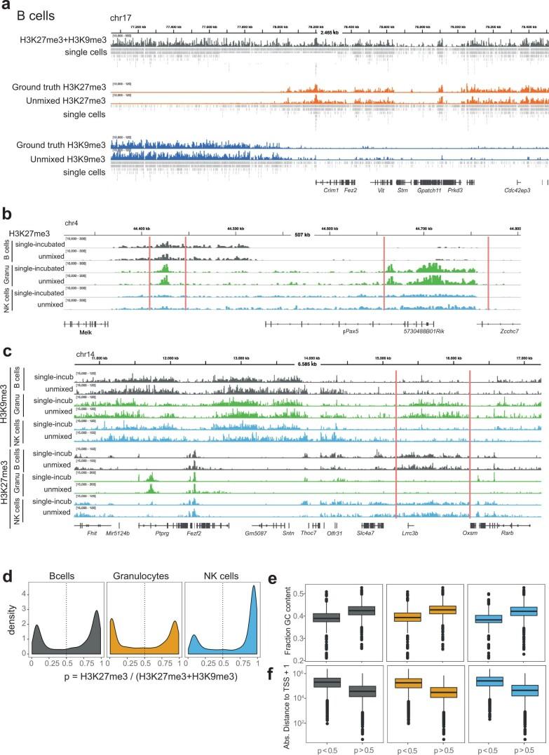
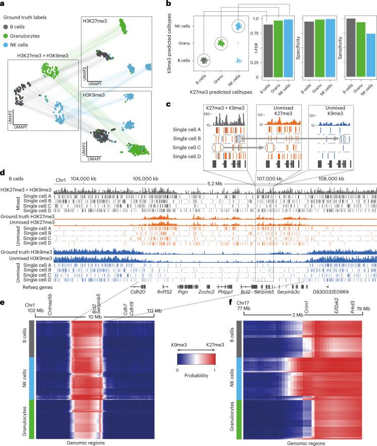
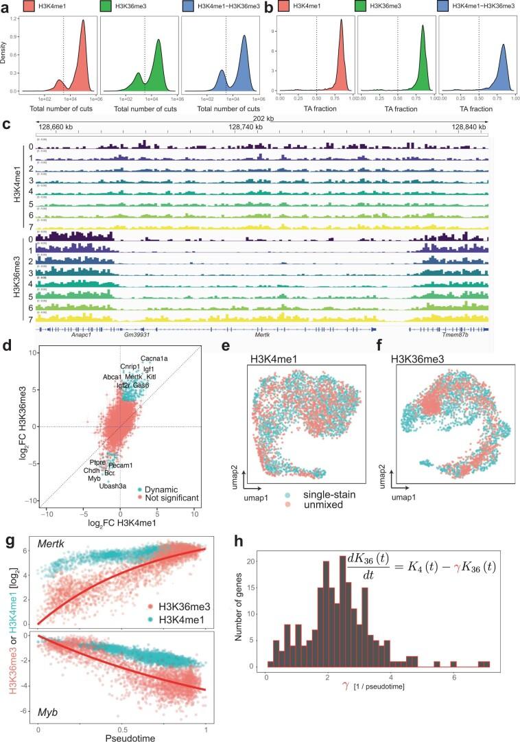
Regulation of chromatin states involves the dynamic interplay between different histone modifications to control gene expression. Recent advances have enabled mapping of histone marks in single cells, but most methods are constrained to profile only one histone mark per cell. Here, we present an integrated experimental and computational framework, scChIX-seq (single-cell chromatin immunocleavage and unmixing sequencing), to map several histone marks in single cells. scChIX-seq multiplexes two histone marks together in single cells, then computationally deconvolves the signal using training data from respective histone mark profiles. This framework learns the cell-type-specific correlation structure between histone marks, and therefore does not require a priori assumptions of their genomic distributions. Using scChIX-seq, we demonstrate multimodal analysis of histone marks in single cells across a range of mark combinations. Modeling dynamics of in vitro macrophage differentiation enables integrated analysis of chromatin velocity. Overall, scChIX-seq unlocks systematic interrogation of the interplay between histone modifications in single cells.

摘要

染色质状态的调节涉及不同组蛋白修饰之间的动态相互作用,以控制基因表达。最近的进展使得能够在单细胞中绘制组蛋白标记图谱,但大多数方法只能在每个细胞中分析一种组蛋白标记。在这里,我们提出了一个集成的实验和计算框架,scChIX-seq(单细胞染色质免疫切割和分离测序),用于在单细胞中绘制几种组蛋白标记。scChIX-seq 将两种组蛋白标记在单个细胞中进行多路复用,然后使用来自各自组蛋白标记图谱的训练数据进行信号的计算反卷积。该框架学习组蛋白标记之间的细胞类型特异性相关结构,因此不需要对其基因组分布进行先验假设。使用 scChIX-seq,我们展示了在一系列标记组合中对单细胞中组蛋白标记的多模态分析。体外巨噬细胞分化的动力学建模能够实现染色质速度的综合分析。总体而言,scChIX-seq 解锁了对单细胞中组蛋白修饰相互作用的系统研究。

https://cdn.ncbi.nlm.nih.gov/pmc/blobs/b659/10264247/b45add4a1b08/41587_2022_1560_Fig1_HTML.jpg

文献AI研究员

20分钟写一篇综述,助力文献阅读效率提升50倍。

立即体验

用中文搜PubMed

大模型驱动的PubMed中文搜索引擎

马上搜索

文档翻译

学术文献翻译模型,支持多种主流文档格式。

立即体验