Suppr超能文献

SMN 通过调节 MYOD-miRNA 轴促进成肌细胞中线粒体代谢的成熟。

SMN promotes mitochondrial metabolic maturation during myogenesis by regulating the MYOD-miRNA axis.

机构信息

Department of Clinical Application, Center for iPS Cell Research and Application, Kyoto University, Kyoto, Japan.

Department of Pediatrics, Kyoto Prefectural University of Medicine, Kyoto, Japan.

出版信息

Life Sci Alliance. 2023 Jan 5;6(3). doi: 10.26508/lsa.202201457. Print 2023 Mar.

Abstract

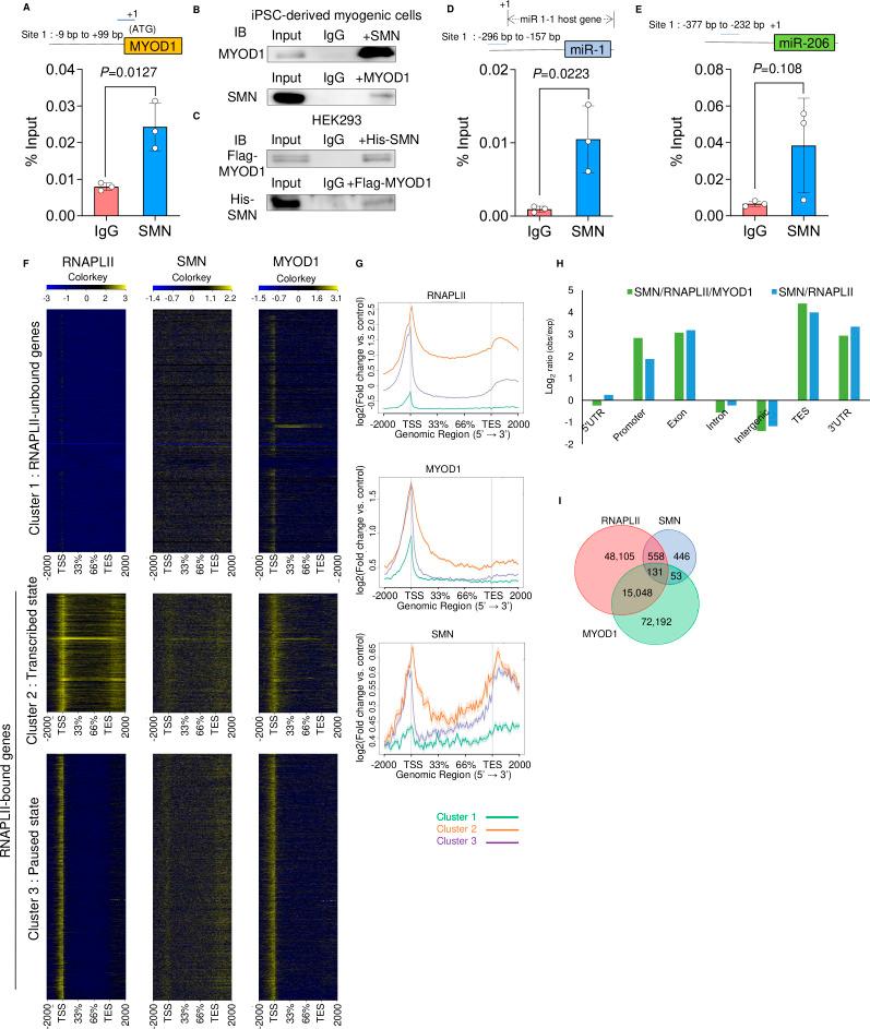
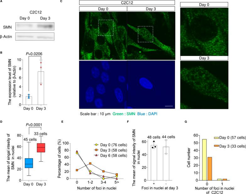
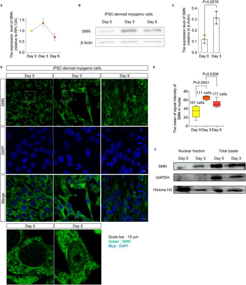
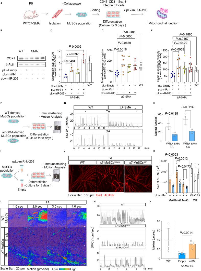
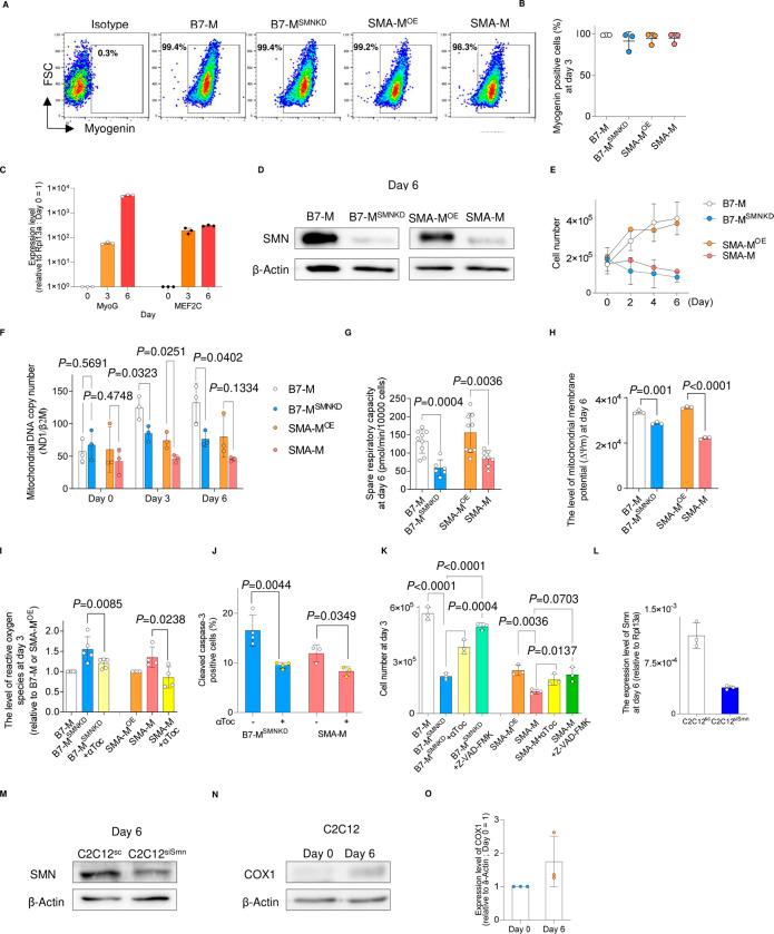
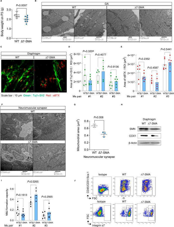
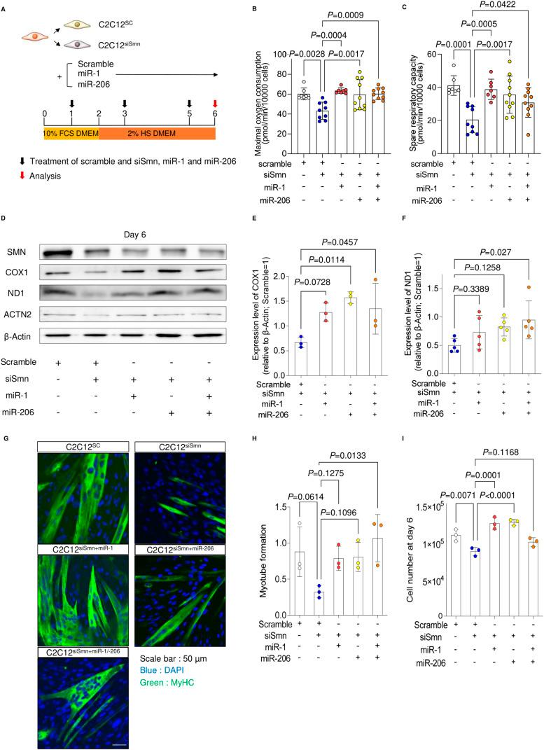
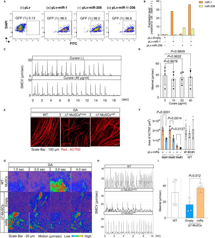
Spinal muscular atrophy (SMA) is a congenital neuromuscular disease caused by the mutation or deletion of the gene. Although the primary cause of progressive muscle atrophy in SMA has classically been considered the degeneration of motor neurons, recent studies have indicated a skeletal muscle-specific pathological phenotype such as impaired mitochondrial function and enhanced cell death. Here, we found that the down-regulation of SMN causes mitochondrial dysfunction and subsequent cell death in in vitro models of skeletal myogenesis with both a murine C2C12 cell line and human induced pluripotent stem cells. During myogenesis, SMN binds to the upstream genomic regions of MYOD1 and microRNA (miR)-1 and miR-206. Accordingly, the loss of SMN down-regulates these miRs, whereas supplementation of the miRs recovers the mitochondrial function, cell survival, and myotube formation of SMN-deficient C2C12, indicating the SMN-miR axis is essential for myogenic metabolic maturation. In addition, the introduction of the miRs into ex vivo muscle stem cells derived from Δ7-SMA mice caused myotube formation and muscle contraction. In conclusion, our data revealed novel transcriptional roles of SMN during myogenesis, providing an alternative muscle-oriented therapeutic strategy for SMA patients.

摘要

脊髓性肌萎缩症(SMA)是一种先天性神经肌肉疾病,由基因的突变或缺失引起。虽然 SMA 中进行性肌肉萎缩的主要原因经典上被认为是运动神经元的退化,但最近的研究表明存在骨骼肌特异性病理表型,如线粒体功能障碍和增强的细胞死亡。在这里,我们发现 SMN 的下调会导致体外成肌模型中的线粒体功能障碍和随后的细胞死亡,该模型使用了鼠 C2C12 细胞系和人诱导多能干细胞。在成肌过程中,SMN 与 MYOD1 和 microRNA(miR)-1 和 miR-206 的上游基因组区域结合。相应地,SMN 的缺失会下调这些 miR,而补充 miR 则会恢复 SMN 缺陷的 C2C12 的线粒体功能、细胞存活和肌管形成,表明 SMN-miR 轴对于成肌代谢成熟至关重要。此外,将这些 miR 导入源自 Δ7-SMA 小鼠的体外肌肉干细胞中会引起肌管形成和肌肉收缩。总之,我们的数据揭示了 SMN 在成肌过程中的新的转录作用,为 SMA 患者提供了一种替代性的肌肉靶向治疗策略。

https://cdn.ncbi.nlm.nih.gov/pmc/blobs/46f0/9834662/16bc6c016802/LSA-2022-01457_GA.jpg

文献AI研究员

20分钟写一篇综述,助力文献阅读效率提升50倍。

立即体验

用中文搜PubMed

大模型驱动的PubMed中文搜索引擎

马上搜索

文档翻译

学术文献翻译模型,支持多种主流文档格式。

立即体验