Suppr超能文献

阻断内皮素-1 受体靶向肿瘤-基质通讯可增强高级别浆液性卵巢癌对 PARP 抑制的敏感性。

Targeting tumor-stroma communication by blocking endothelin-1 receptors sensitizes high-grade serous ovarian cancer to PARP inhibition.

机构信息

Preclinical Models and New Therapeutic Agents Unit, Istituto di Ricovero e Cura a Carattere Scientifico (IRCCS), Regina Elena National Cancer Institute, Rome, Italy.

Translational Oncology Research Unit, IRCCS, Regina Elena National Cancer Institute, Rome, Italy.

出版信息

Cell Death Dis. 2023 Jan 5;14(1):5. doi: 10.1038/s41419-022-05538-6.

Abstract

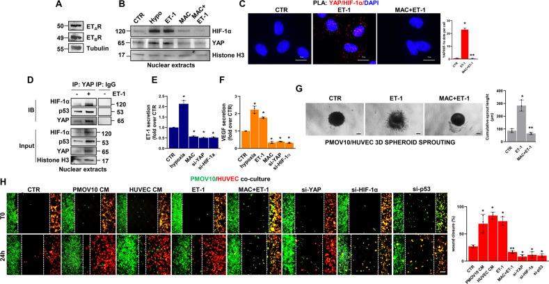
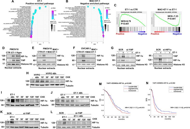
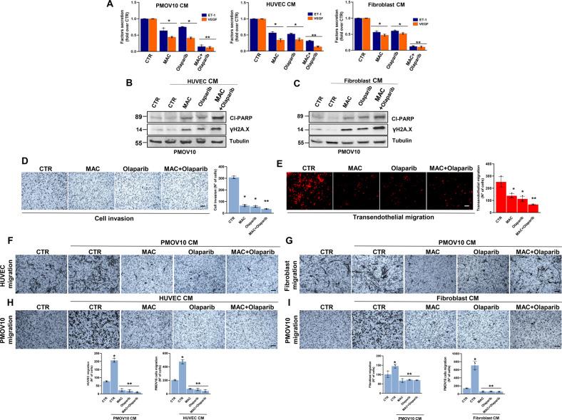
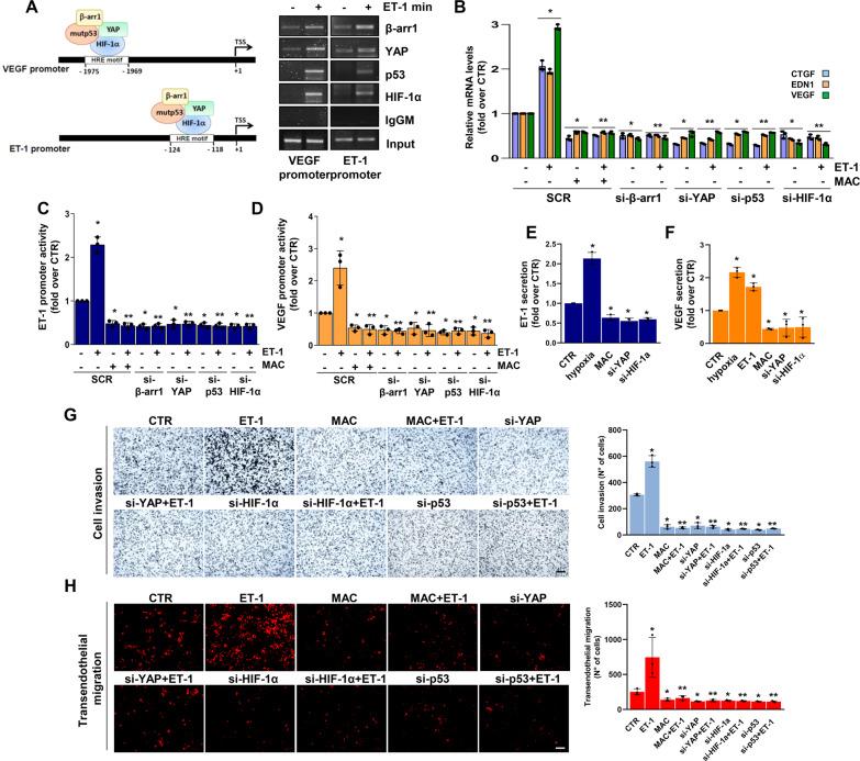
PARP inhibitors (PARPi) have changed the treatment paradigm of high-grade serous ovarian cancer (HG-SOC). However, the impact of this class of inhibitors in HG-SOC patients with a high rate of TP53 mutations is limited, highlighting the need to develop combinatorial therapeutic strategies to improve responses to PARPi. Here, we unveil how the endothelin-1/ET-1 receptor (ET-1/ET-1R) axis, which is overexpressed in human HG-SOC and associated with poor prognosis, instructs HG-SOC/tumor microenvironment (TME) communication via key pro-malignant factors and restricts the DNA damage response induced by the PARPi olaparib. Mechanistically, the ET-1 axis promotes the p53/YAP/hypoxia inducible factor-1α (HIF-1α) transcription hub connecting HG-SOC cells, endothelial cells and activated fibroblasts, hence fueling persistent DNA damage signal escape. The ET-1R antagonist macitentan, which dismantles the ET-1R-mediated p53/YAP/HIF-1α network, interferes with HG-SOC/stroma interactions that blunt PARPi efficacy. Pharmacological ET-1R inhibition by macitentan in orthotopic HG-SOC patient-derived xenografts synergizes with olaparib to suppress metastatic progression, enhancing PARPi survival benefit. These findings reveal ET-1R as a mechanistic determinant in the regulation of HG-SOC/TME crosstalk and DNA damage response, indicating the use of macitentan in combinatorial treatments with PARPi as a promising and emerging therapy.

摘要

聚腺苷二磷酸核糖聚合酶(PARP)抑制剂(PARPi)改变了高级别浆液性卵巢癌(HG-SOC)的治疗模式。然而,这类抑制剂在 TP53 突变率高的 HG-SOC 患者中的影响有限,这凸显了开发联合治疗策略以提高对 PARPi 反应的必要性。在这里,我们揭示了内皮素-1/内皮素受体(ET-1/ET-1R)轴如何在人类 HG-SOC 中过度表达,与不良预后相关,并通过关键的促恶性因素指导 HG-SOC/肿瘤微环境(TME)的交流,并限制 PARPi 奥拉帕利诱导的 DNA 损伤反应。从机制上讲,ET-1 轴促进了 p53/YAP/缺氧诱导因子-1α(HIF-1α)转录枢纽,连接 HG-SOC 细胞、内皮细胞和激活的成纤维细胞,从而推动持续的 DNA 损伤信号逃逸。ET-1R 拮抗剂马西替坦破坏了 ET-1R 介导的 p53/YAP/HIF-1α 网络,干扰了 HG-SOC/基质相互作用,削弱了 PARPi 的疗效。马西替坦在同源性 HG-SOC 患者来源异种移植模型中的药理学 ET-1R 抑制与奥拉帕利协同作用,抑制转移性进展,增强 PARPi 的生存获益。这些发现揭示了 ET-1R 作为调节 HG-SOC/TME 串扰和 DNA 损伤反应的机制决定因素,表明马西替坦与 PARPi 联合治疗作为一种有前途和新兴的治疗方法的应用。

https://cdn.ncbi.nlm.nih.gov/pmc/blobs/45ee/9816119/0afb30ba8f6e/41419_2022_5538_Fig1_HTML.jpg

文献AI研究员

20分钟写一篇综述,助力文献阅读效率提升50倍。

立即体验

用中文搜PubMed

大模型驱动的PubMed中文搜索引擎

马上搜索

文档翻译

学术文献翻译模型,支持多种主流文档格式。

立即体验