Suppr超能文献

色氨酸 C-甘露糖基转移酶的结构、序列识别及作用机制。

Structure, sequon recognition and mechanism of tryptophan C-mannosyltransferase.

机构信息

Institute of Molecular Biology and Biophysics, ETH Zürich, Zürich, Switzerland.

Laboratory of Molecular Neurobiology and Biophysics and Howard Hughes Medical Institute, The Rockefeller University, New York, NY, USA.

出版信息

Nat Chem Biol. 2023 May;19(5):575-584. doi: 10.1038/s41589-022-01219-9. Epub 2023 Jan 5.

Abstract

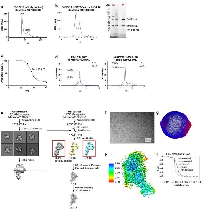
C-linked glycosylation is essential for the trafficking, folding and function of secretory and transmembrane proteins involved in cellular communication processes. The tryptophan C-mannosyltransferase (CMT) enzymes that install the modification attach a mannose to the first tryptophan of WxxW/C sequons in nascent polypeptide chains by an unknown mechanism. Here, we report cryogenic-electron microscopy structures of Caenorhabditis elegans CMT in four key states: apo, acceptor peptide-bound, donor-substrate analog-bound and as a trapped ternary complex with both peptide and a donor-substrate mimic bound. The structures indicate how the C-mannosylation sequon is recognized by this CMT and its paralogs, and how sequon binding triggers conformational activation of the donor substrate: a process relevant to all glycosyltransferase C superfamily enzymes. Our structural data further indicate that the CMTs adopt an unprecedented electrophilic aromatic substitution mechanism to enable the C-glycosylation of proteins. These results afford opportunities for understanding human disease and therapeutic targeting of specific CMT paralogs.

摘要

C 连接糖基化对于细胞通讯过程中涉及的分泌蛋白和跨膜蛋白的运输、折叠和功能至关重要。负责该修饰的色氨酸 C-甘露糖基转移酶 (CMT) 酶通过未知机制将甘露糖连接到新生多肽链中 WxxW/C 序列的第一个色氨酸上。在这里,我们报告了四种关键状态下的秀丽隐杆线虫 CMT 的低温电子显微镜结构:apo、受体肽结合、供体底物类似物结合以及与肽和供体底物模拟物结合的被捕获的三元复合物。这些结构表明 CMT 及其同源物如何识别 C-甘露糖基化序列,以及序列结合如何触发供体底物的构象激活:这是与所有糖基转移酶 C 超家族酶都相关的过程。我们的结构数据进一步表明,CMTs 采用了前所未有的亲电芳香取代机制来实现蛋白质的 C-糖基化。这些结果为理解人类疾病和针对特定 CMT 同源物的治疗靶向提供了机会。

https://cdn.ncbi.nlm.nih.gov/pmc/blobs/0363/10154233/c99d45ec8b59/41589_2022_1219_Fig1_HTML.jpg

文献AI研究员

20分钟写一篇综述,助力文献阅读效率提升50倍。

立即体验

用中文搜PubMed

大模型驱动的PubMed中文搜索引擎

马上搜索

文档翻译

学术文献翻译模型,支持多种主流文档格式。

立即体验