Suppr超能文献

HLA 变体对呈现具有特定分子功能的蛋白质有不同的偏好,这些偏好在常见的单倍型中得到补充。

HLA variants have different preferences to present proteins with specific molecular functions which are complemented in frequent haplotypes.

机构信息

Center of Life Sciences, Skolkovo Institute of Science and Technology, Moscow, Russia.

Shemyakin-Ovchinnikov Institute of Bioorganic Chemistry, Russian Academy of Science, Moscow, Russia.

出版信息

Front Immunol. 2022 Dec 20;13:1067463. doi: 10.3389/fimmu.2022.1067463. eCollection 2022.

Abstract

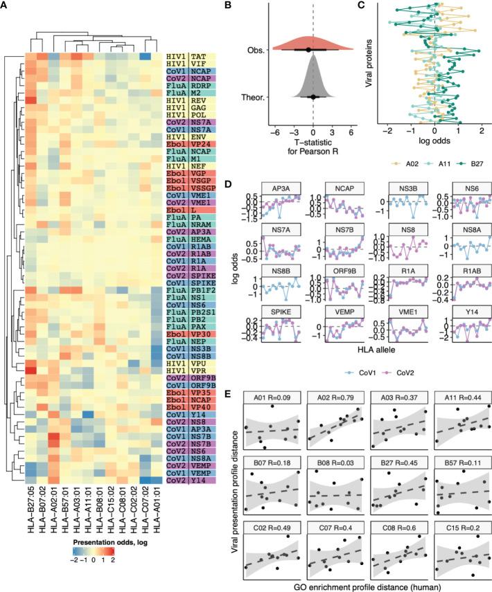
Human leukocyte antigen (HLA) genes are the most polymorphic loci in the human genome and code for proteins that play a key role in guiding adaptive immune responses by presenting foreign and self peptides (ligands) to T cells. Each person carries up to 6 HLA class I variants (maternal and paternal copies of HLA-A, HLA-B and HLA-C genes) and also multiple HLA class II variants, which cumulatively define the landscape of peptides presented to T cells. Each HLA variant has its own repertoire of presented peptides with a certain sequence motif which is mainly defined by peptide anchor residues (typically the second and the last positions for HLA class I ligands) forming key interactions with the peptide-binding groove of HLA. In this study, we aimed to characterize HLA binding preferences in terms of molecular functions of presented proteins. To focus on the ligand presentation bias introduced specifically by HLA-peptide interaction we performed large-scale in silico predictions of binding of all peptides from human proteome for a wide range of HLA variants and established which functions are characteristic for proteins that are more or less preferentially presented by different HLA variants using statistical calculations and gene ontology (GO) analysis. We demonstrated marked distinctions between HLA variants in molecular functions of preferentially presented proteins (e.g. some HLA variants preferentially present membrane and receptor proteins, while others - ribosomal and DNA-binding proteins) and reduced presentation of extracellular matrix and collagen proteins by the majority of HLA variants. To explain these observations we demonstrated that HLA preferentially presents proteins enriched in amino acids which are required as anchor residues for the particular HLA variant. Our observations can be extrapolated to explain the protective effect of certain HLA alleles in infectious diseases, and we hypothesize that they can also explain susceptibility to certain autoimmune diseases and cancers. We demonstrate that these differences lead to differential presentation of HIV, influenza virus, SARS-CoV-1 and SARS-CoV-2 proteins by various HLA alleles. Taking into consideration that HLA alleles are inherited in haplotypes, we hypothesized that haplotypes composed of a combination of HLA variants with different presentation preferences should be more advantageous as they allow presenting a larger repertoire of peptides and avoiding holes in immunopeptidome. Indeed, we demonstrated that HLA-A/HLA-B and HLA-A/HLA-C haplotypes which have a high frequency in the human population are comprised of HLA variants that are more distinct in terms of functions of preferentially presented proteins than the control pairs.

摘要

人类白细胞抗原 (HLA) 基因是人类基因组中多态性最高的基因座,它们编码的蛋白质在引导适应性免疫反应中起着关键作用,通过将外来和自身肽(配体)呈递给 T 细胞。每个人携带多达 6 种 HLA Ⅰ类变体(HLA-A、HLA-B 和 HLA-C 基因的母体和父体拷贝),以及多种 HLA Ⅱ类变体,这些变体共同定义了呈递给 T 细胞的肽的景观。每个 HLA 变体都有自己的呈递肽的 repertoire,具有特定的序列基序,主要由肽结合槽与 HLA 形成关键相互作用的肽结合槽的锚定残基(通常为 HLA Ⅰ类配体的第 2 位和最后 1 位)定义。在这项研究中,我们旨在从呈递蛋白的分子功能方面描述 HLA 结合偏好。为了专注于 HLA-肽相互作用特有的配体呈递偏向,我们针对广泛范围内的 HLA 变体,对人类蛋白质组中的所有肽进行了大规模的计算预测,并通过统计计算和基因本体论 (GO) 分析确定了哪些功能是由不同 HLA 变体或多或少优先呈递的蛋白所特有的。我们证明了 HLA 变体在优先呈递蛋白的分子功能方面存在明显的差异(例如,一些 HLA 变体优先呈递膜和受体蛋白,而另一些则呈递核糖体和 DNA 结合蛋白),并且大多数 HLA 变体对细胞外基质和胶原蛋白蛋白的呈递减少。为了解释这些观察结果,我们证明 HLA 优先呈递富含特定 HLA 变体所需锚定残基的氨基酸的蛋白。我们的观察结果可以推断来解释某些 HLA 等位基因在传染病中的保护作用,并且我们假设它们也可以解释某些自身免疫性疾病和癌症的易感性。我们证明了这些差异导致不同的 HLA 等位基因对 HIV、流感病毒、SARS-CoV-1 和 SARS-CoV-2 蛋白的呈递。考虑到 HLA 等位基因是在单倍型中遗传的,我们假设由不同呈递偏好的 HLA 变体组合组成的单倍型应该更有利,因为它们允许呈现更大的肽 repertoire,并避免免疫肽组中的空白。事实上,我们证明了在人类中具有高频率的 HLA-A/HLA-B 和 HLA-A/HLA-C 单倍型由在优先呈递蛋白的功能方面比对照配对更具区别性的 HLA 变体组成。

https://cdn.ncbi.nlm.nih.gov/pmc/blobs/74ff/9808399/09dde93e3435/fimmu-13-1067463-g001.jpg

文献AI研究员

20分钟写一篇综述,助力文献阅读效率提升50倍。

立即体验

用中文搜PubMed

大模型驱动的PubMed中文搜索引擎

马上搜索

文档翻译

学术文献翻译模型,支持多种主流文档格式。

立即体验