Suppr超能文献

基于边缘的网络分析揭示了大鼠异常焦虑生成过程中特定频率的网络动态。

Edge-based network analysis reveals frequency-specific network dynamics in aberrant anxiogenic processing in rats.

作者信息

Lam Yin-Shing, Liu Xiu-Xiu, Ke Ya, Yung Wing-Ho

机构信息

School of Biomedical Sciences, Faculty of Medicine, The Chinese University of Hong Kong, Hong Kong.

Gerald Choa Neuroscience Centre, The Chinese University of Hong Kong, Hong Kong.

出版信息

Netw Neurosci. 2022 Jul 1;6(3):816-833. doi: 10.1162/netn_a_00251. eCollection 2022 Jul.

Abstract

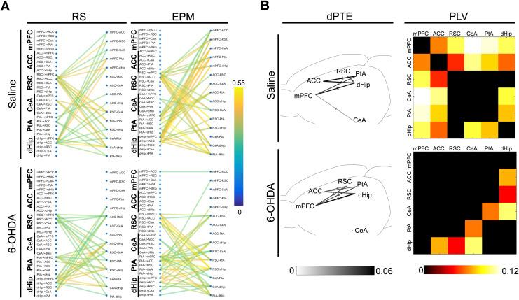
Uncovering interactions between edges of brain networks can reveal the organizational principle of the networks and also their dysregulations underlying aberrant behaviours such as in neuropsychiatric diseases. In this study, we looked into the applicability of edge-based network analysis in uncovering possible network mechanisms of aberrant anxiogenic processing. Utilizing a rat model of prodromal Parkinson's disease we examined how a dorsomedial striatum-tied associative network (DSAN) may mediate context-based anxiogenic behaviour. Following dopamine depletion in the dorsomedial striatum, an exaggerated bottom-up signalling (posterior parietal-hippocampal-retrosplenial to anterior prefrontal-cingulate-amygdala regions) and gradient specific to the theta frequency in this network was observed. This change was accompanied by increased anxiety behaviour of the animals. By employing an edge-based approach in correlating informational flow (phase transfer entropy) with functional connectivity of all edges of this network, we further explore how the abnormal bottom-up signalling might be explained by alterations to the informational flow-connectivity motifs in the network. Our results demonstrate usage of edge-based network analysis in revealing concurrent informational processing and functional organization dynamics across multiple pathways in a brain network. This approach in unveiling network abnormalities and its impact on behavioural outcomes would be useful in probing the network basis of neuropsychiatric conditions.

摘要

揭示脑网络边缘之间的相互作用可以揭示网络的组织原则,以及诸如神经精神疾病等异常行为背后的网络失调情况。在本研究中,我们探讨了基于边缘的网络分析在揭示异常焦虑生成过程的可能网络机制方面的适用性。利用前驱帕金森病大鼠模型,我们研究了背内侧纹状体关联网络(DSAN)如何介导基于情境的焦虑行为。在背内侧纹状体多巴胺耗竭后,观察到该网络中自下而上信号(后顶叶-海马- retrosplenial到前额叶-扣带回-杏仁核区域)的过度增强以及特定于θ频率的梯度变化。这种变化伴随着动物焦虑行为的增加。通过采用基于边缘的方法将信息流(相位转移熵)与该网络所有边缘的功能连接性相关联,我们进一步探讨了异常的自下而上信号如何通过网络中信息流-连接性基序的改变来解释。我们的结果证明了基于边缘的网络分析在揭示脑网络中多个通路的并发信息处理和功能组织动态方面的应用。这种揭示网络异常及其对行为结果影响的方法将有助于探究神经精神疾病的网络基础。

https://cdn.ncbi.nlm.nih.gov/pmc/blobs/6547/9810363/10e18d9d9797/netn-06-816-g001.jpg

文献AI研究员

20分钟写一篇综述,助力文献阅读效率提升50倍。

立即体验

用中文搜PubMed

大模型驱动的PubMed中文搜索引擎

马上搜索

文档翻译

学术文献翻译模型,支持多种主流文档格式。

立即体验