Suppr超能文献

岩藻黄质通过PPARγ/NF-κB信号通路改善香烟烟雾提取物诱导的人支气管上皮细胞的氧化损伤和炎症。

Fucoxanthin ameliorates oxidative injury and inflammation of human bronchial epithelial cells induced by cigarette smoke extract via the PPARγ/NF‑κB signaling pathway.

作者信息

Chen Shaolei, Zhu Lin, Li Jun

机构信息

Department of Nursing, Shandong College of Traditional Chinese Medicine, Yantai, Shandong 264199, P.R. China.

Department of General Medicine, The Third Affiliated Hospital of Nantong University, Nantong, Jiangsu 226000, P.R. China.

出版信息

Exp Ther Med. 2022 Dec 14;25(1):69. doi: 10.3892/etm.2022.11768. eCollection 2023 Jan.

Abstract

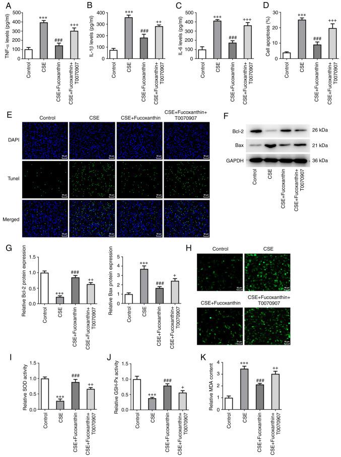
Chronic obstructive pulmonary disease (COPD) is a prevalent and long-term airway disease. It has been reported that fucoxanthin (FX) exhibits anti-inflammatory and antioxidant effects. However, the underlying mechanism of FX in COPD remains unknown. Therefore, to investigate the effect of FX on COPD, BEAS-2B cells were treated with cigarette smoke extract (CSE). The viability of BEAS-2B cells treated with increasing doses of FX was assessed by Cell Counting Kit-8. Lactate dehydrogenase (LDH) levels were measured using a corresponding kit. In addition, ELISA was carried out to detect the content of TNF-α, IL-1β and IL-6. Additionally, a TUNEL assay and western blot analysis were performed to assess the cell apoptosis rate. Furthermore, 2',7'-dichlorodihydrofluorescein diacetate was used to measure reactive oxygen species levels, while the contents of oxidative stress-associated indexes were determined using the corresponding kits. Bioinformatics analysis using the search tool for interactions of chemicals database predicted that peroxisome proliferator-activated receptor γ (PPARγ) may be a target of FX. The binding capacity of FTX with PPARγ was confirmed by molecular docking. The protein expression levels of the PPARγ/NF-κB signaling-associated factors were detected by western blot analysis. Finally, the regulatory mechanism of FX in COPD was revealed following cell treatment with the PPARγ inhibitor, T0070907. The results demonstrated that FX enhanced CSE-induced BEAS-2B cell viability and attenuated CSE-induced BEAS-2B cell inflammation and oxidative damage, possibly via triggering PPARγ/NF-κB signaling. Pre-treatment of BEAS-2B cells with the PPARγ inhibitor, T0070907, could reverse the protective effects of FX on CSE-induced BEAS-2B cells. Overall, the present study suggested that FX could ameliorate oxidative damage as well as inflammation in CSE-treated human bronchial epithelial in patients with COPD via modulating the PPARγ/NF-κB signaling pathway.

摘要

慢性阻塞性肺疾病(COPD)是一种常见的慢性气道疾病。据报道,岩藻黄质(FX)具有抗炎和抗氧化作用。然而,FX在COPD中的潜在机制仍不清楚。因此,为了研究FX对COPD的影响,用香烟烟雾提取物(CSE)处理BEAS-2B细胞。使用细胞计数试剂盒-8评估用递增剂量FX处理的BEAS-2B细胞的活力。使用相应试剂盒测量乳酸脱氢酶(LDH)水平。此外,进行ELISA检测TNF-α、IL-1β和IL-6的含量。另外,进行TUNEL测定和蛋白质印迹分析以评估细胞凋亡率。此外,用2',7'-二氯二氢荧光素二乙酸酯测量活性氧水平,同时使用相应试剂盒测定氧化应激相关指标的含量。使用化学物质相互作用搜索工具数据库进行的生物信息学分析预测,过氧化物酶体增殖物激活受体γ(PPARγ)可能是FX的一个靶点。通过分子对接证实了FTX与PPARγ的结合能力。通过蛋白质印迹分析检测PPARγ/NF-κB信号相关因子的蛋白质表达水平。最后,在用PPARγ抑制剂T0070907处理细胞后,揭示了FX在COPD中的调节机制。结果表明,FX增强了CSE诱导的BEAS-2B细胞活力,并减轻了CSE诱导的BEAS-2B细胞炎症和氧化损伤,可能是通过触发PPARγ/NF-κB信号传导。用PPARγ抑制剂T0070907对BEAS-2B细胞进行预处理可以逆转FX对CSE诱导的BEAS-2B细胞的保护作用。总体而言,本研究表明,FX可通过调节PPARγ/NF-κB信号通路改善COPD患者CSE处理的人支气管上皮细胞中的氧化损伤和炎症。

https://cdn.ncbi.nlm.nih.gov/pmc/blobs/49a2/9798150/06019aa1dde1/etm-25-01-11768-g00.jpg

文献AI研究员

20分钟写一篇综述,助力文献阅读效率提升50倍。

立即体验

用中文搜PubMed

大模型驱动的PubMed中文搜索引擎

马上搜索

文档翻译

学术文献翻译模型,支持多种主流文档格式。

立即体验