Suppr超能文献

高磷刺激巨噬细胞衍生的外泌体通过 let-7b-5p/TGFBR1 轴促进慢性肾脏病中的血管钙化。

High-Phosphate-Stimulated Macrophage-Derived Exosomes Promote Vascular Calcification via let-7b-5p/TGFBR1 Axis in Chronic Kidney Disease.

机构信息

Department of Nephrology, Tongji Hospital, Tongji Medical College, Huazhong University of Science and Technology, Wuhan 430030, China.

出版信息

Cells. 2022 Dec 30;12(1):161. doi: 10.3390/cells12010161.

Abstract

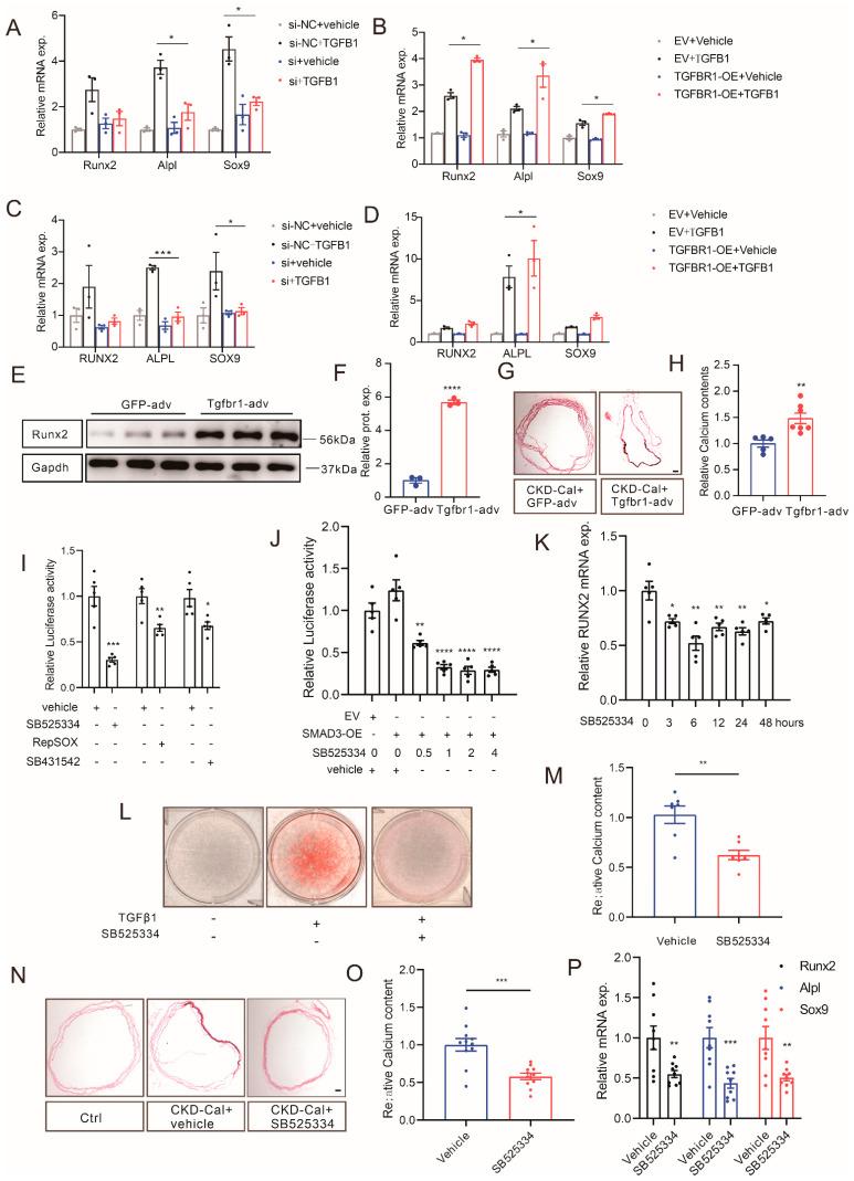
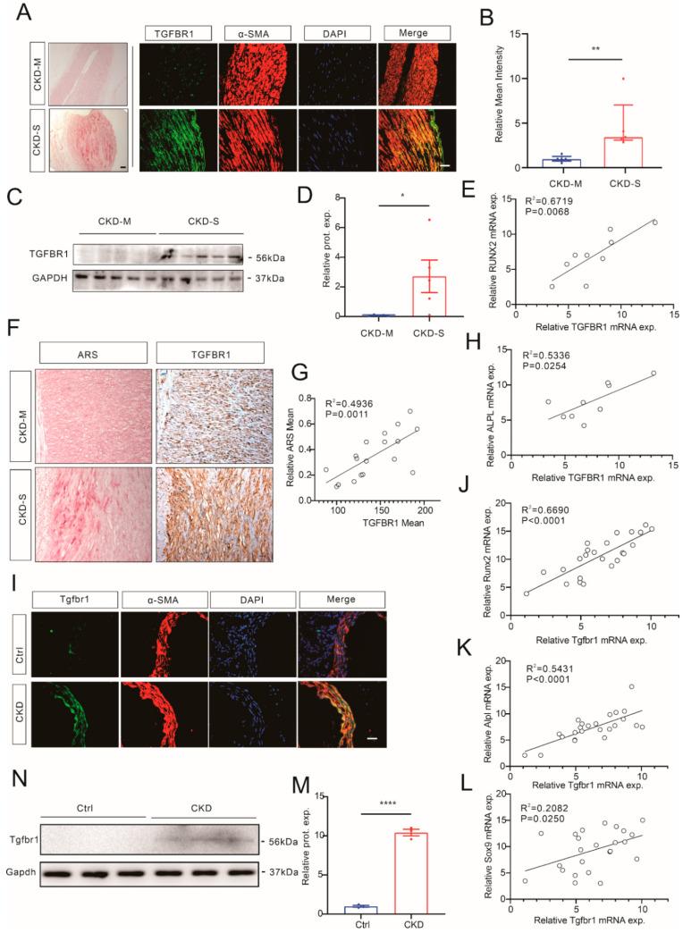
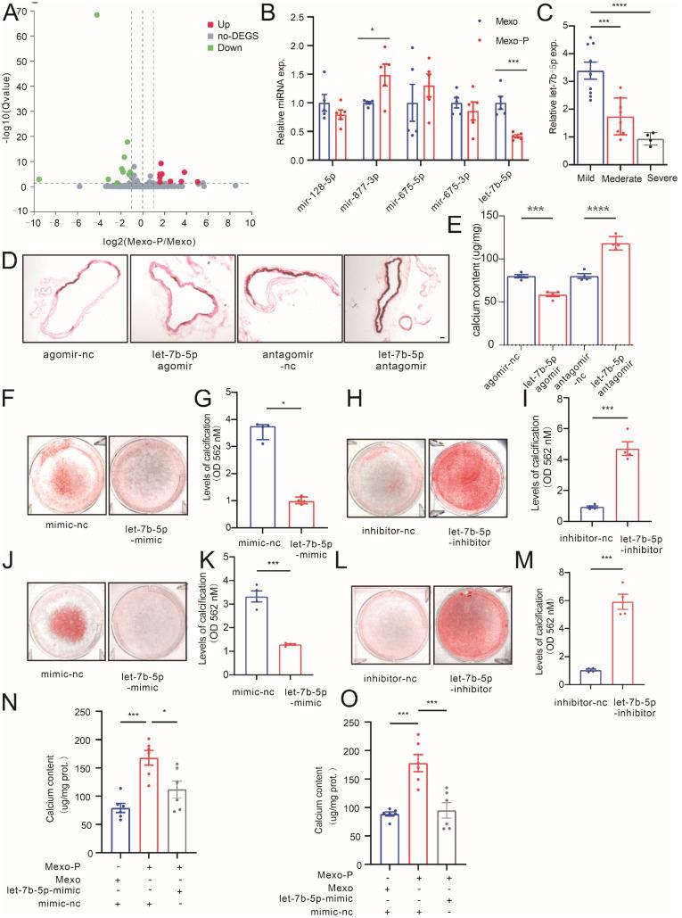
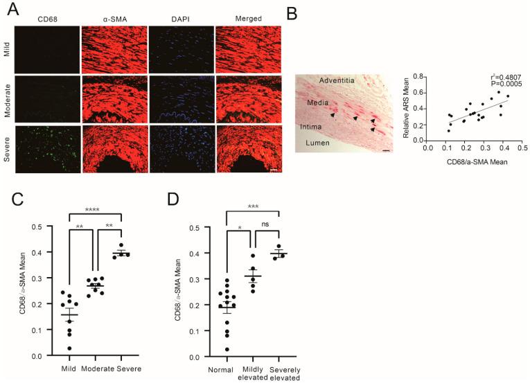
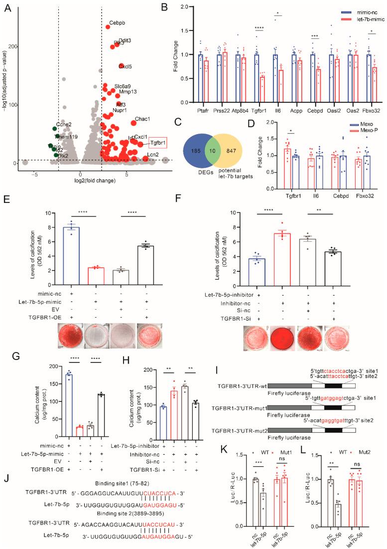
Although macrophage infiltration has been proven to increase calcified artery media in chronic kidney disease (CKD) patients, the mechanism by which macrophages are involved in vascular calcification (VC) progression remains unclear. Taking advantage of miRNA-seq, RNA-seq, dual-luciferase reporter assay, qRT-PCR, and arteries from CKD patients as well as CKD mouse models, we identified that high-phosphate-stimulated macrophage-derived exosomes (Mexo-P) suppressed let-7b-5p expression in VSMCs, which further upregulated TGFBR1. Moreover, gain-and-loss-of-function assays were used to determine the regulatory effects and downstream mechanism of let-7b-5p and TGFBR1 on VC. Mechanically, Mexo-P induced VSMC TGFBR1 upregulation by suppressing let-7b-5p, which further amplifies SMAD3/RUNX2 signaling and thereby contributes to VC. Our findings indicate that macrophage-derived exosomes promote CKD-associated VC through the let-7b-5p/TGFBR1 axis in high-phosphate conditions. Our study provides insight into macrophages associated with VC, which might be potential therapeutical targets for VC.

摘要

虽然巨噬细胞浸润已被证明会增加慢性肾脏病(CKD)患者钙化的动脉中膜,但巨噬细胞如何参与血管钙化(VC)进展的机制尚不清楚。利用 miRNA-seq、RNA-seq、双荧光素酶报告基因检测、qRT-PCR 以及 CKD 患者和 CKD 小鼠模型的动脉,我们发现高磷刺激的巨噬细胞衍生外泌体(Mexo-P)抑制了血管平滑肌细胞(VSMC)中的 let-7b-5p 表达,进而上调了 TGFBR1。此外,还进行了增益和失活功能测定,以确定 let-7b-5p 和 TGFBR1 对 VC 的调节作用及其下游机制。从机制上讲,Mexo-P 通过抑制 let-7b-5p 诱导 VSMC TGFBR1 上调,进而放大 SMAD3/RUNX2 信号,从而促进 VC。我们的研究结果表明,在高磷条件下,巨噬细胞衍生的外泌体通过 let-7b-5p/TGFBR1 轴促进 CKD 相关的 VC。我们的研究为与 VC 相关的巨噬细胞提供了新的见解,这可能是 VC 的潜在治疗靶点。

https://cdn.ncbi.nlm.nih.gov/pmc/blobs/4a0d/9818696/cc8d9e6469b7/cells-12-00161-g001.jpg

文献AI研究员

20分钟写一篇综述,助力文献阅读效率提升50倍。

立即体验

用中文搜PubMed

大模型驱动的PubMed中文搜索引擎

马上搜索

文档翻译

学术文献翻译模型,支持多种主流文档格式。

立即体验