Suppr超能文献

全基因组多效性研究确定了[具体内容]与年龄相关性黄斑变性和新冠病毒感染结果之间的关联。

Genome-Wide Pleiotropy Study Identifies Association of with Age-Related Macular Degeneration and COVID-19 Infection Outcomes.

作者信息

Chung Jaeyoon, Vig Viha, Sun Xinyu, Han Xudong, O'Connor George T, Chen Xuejing, DeAngelis Margaret M, Farrer Lindsay A, Subramanian Manju L

机构信息

Department of Medicine (Biomedical Genetics), Boston University Chobanian & Avedisian School of Medicine, Boston, MA 02118, USA.

Department of Ophthalmology, Boston University Chobanian & Avedisian School of Medicine, Boston, MA 02118, USA.

出版信息

J Clin Med. 2022 Dec 23;12(1):109. doi: 10.3390/jcm12010109.

Abstract

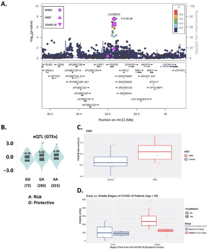
Age-related macular degeneration (AMD) has been implicated as a risk factor for severe consequences from COVID-19. We evaluated the genetic architecture shared between AMD and COVID-19 (critical illness, hospitalization, and infections) using analyses of genetic correlations and pleiotropy (i.e., cross-phenotype meta-analysis) of AMD ( = 33,976) and COVID-19 ( ≥ 1,388,342) and subsequent analyses including expression quantitative trait locus (eQTL), differential gene expression, and Mendelian randomization (MR). We observed a significant genetic correlation between AMD and COVID-19 infection (r = 0.10, = 0.02) and identified novel genome-wide significant associations near (best SNP: rs130651; = 2.4 × 10) in the pleiotropy analysis of the two diseases. The disease-risk allele of rs130651 was significantly associated with increased gene expression levels of in multiple tissues (best eQTL = 1.8 × 10 in whole blood) and immune cells (best eQTL = 7.1 × 10 in T-cells). PDGFB expression was observed to be higher in AMD cases than AMD controls {fold change (FC) = 1.02; = 0.067}, as well as in the peak COVID-19 symptom stage (11-20 days after the symptom onset) compared to early/progressive stage (0-10 days) among COVID-19 patients over age 40 (FC = 2.17; = 0.03) and age 50 (FC = 2.15; = 0.04). Our MR analysis found that the liability of AMD risk derived from complement system dysfunction {OR (95% CI); hospitalization = 1.02 (1.01-1.03), infection = 1.02 (1.01-1.03) and increased levels of serum cytokine PDGF-BB {β (95% CI); critical illness = 0.07 (0.02-0.11)} are significantly associated with COVID-19 outcomes. Our study demonstrated that the liability of AMD is associated with an increased risk of COVID-19, and PDGFB may be responsible for the severe COVID-19 outcomes among AMD patients.

摘要

年龄相关性黄斑变性(AMD)被认为是COVID-19导致严重后果的一个风险因素。我们通过对AMD(n = 33,976)和COVID-19(n≥1,388,342)进行遗传相关性和多效性分析(即跨表型荟萃分析),以及后续包括表达定量性状位点(eQTL)、差异基因表达和孟德尔随机化(MR)分析,评估了AMD与COVID-19(危重症、住院和感染)之间共享的遗传结构。我们观察到AMD与COVID-19感染之间存在显著的遗传相关性(r = 0.10,P = 0.02),并在两种疾病的多效性分析中确定了靠近PDGFB(最佳单核苷酸多态性:rs130651;P = 2.4×10⁻⁸)的新的全基因组显著关联。rs130651的疾病风险等位基因与多个组织中PDGFB的基因表达水平升高显著相关(全血中最佳eQTL P = 1.8×10⁻⁵)以及免疫细胞中(T细胞中最佳eQTL P = 7.1×10⁻⁵)。观察到PDGFB在AMD病例中的表达高于AMD对照{倍数变化(FC)= 1.02;P = 0.067},在40岁以上COVID-19患者中,与早期/进展期(症状出现后0 - 10天)相比,在COVID-19症状高峰期(症状出现后11 - 20天)也更高(FC = 2.17;P = 0.03)以及在50岁患者中(FC = 2.15;P = 0.04)。我们的MR分析发现,源自补体系统功能障碍的AMD风险倾向{比值比(95%置信区间);住院 = 1.02(1.01 - 1..03),感染 = 1.02(1.01 - 1.03)}以及血清细胞因子PDGF - BB水平升高{β(95%置信区间);危重症 = 0.07(0.02 - 0.11)}与COVID-19结局显著相关。我们的研究表明,AMD的风险倾向与COVID-19风险增加相关,并且PDGFB可能是导致AMD患者出现严重COVID-19结局的原因。

https://cdn.ncbi.nlm.nih.gov/pmc/blobs/c8bd/9821609/08c7d70342f0/jcm-12-00109-g001.jpg

文献AI研究员

20分钟写一篇综述,助力文献阅读效率提升50倍。

立即体验

用中文搜PubMed

大模型驱动的PubMed中文搜索引擎

马上搜索

文档翻译

学术文献翻译模型,支持多种主流文档格式。

立即体验