Suppr超能文献

在体小鼠睾丸中的 PIWI 核酸酶切割有别于体外建立的规则。

In vivo PIWI slicing in mouse testes deviates from rules established in vitro.

机构信息

Department of Molecular Biology, University of Geneva, CH-1211 Geneva 4, Switzerland.

Department of Molecular Biology, University of Geneva, CH-1211 Geneva 4, Switzerland

出版信息

RNA. 2023 Mar;29(3):308-316. doi: 10.1261/rna.079349.122. Epub 2022 Dec 13.

Abstract

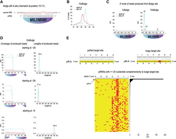
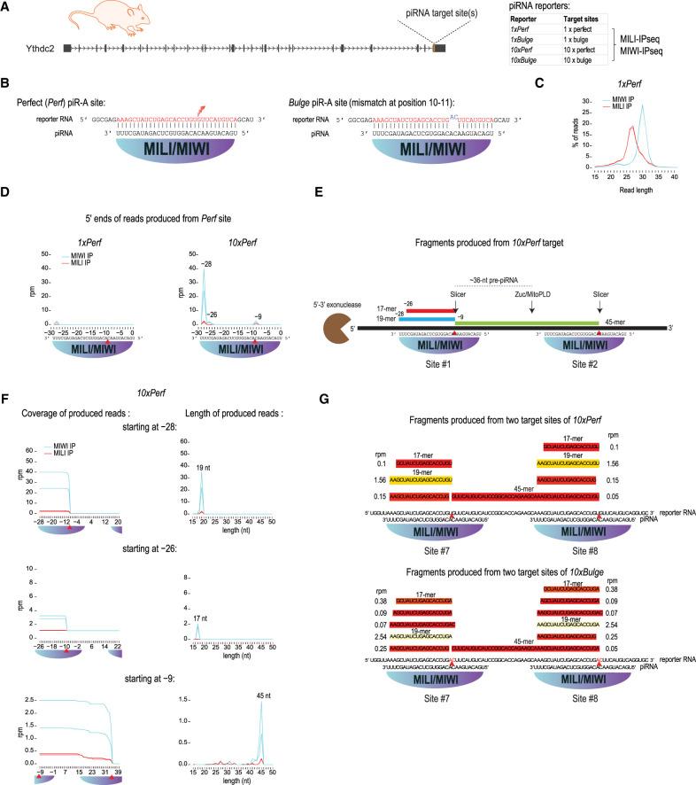
Argonautes are small RNA-binding proteins, with some having small RNA-guided endonuclease (slicer) activity that cleaves target nucleic acids. One cardinal rule that is structurally defined is the inability of slicers to cleave target RNAs when nucleotide mismatches exist between the paired small RNA and the target at the cleavage site. Animal-specific PIWI clade Argonautes associate with PIWI-interacting RNAs (piRNAs) to silence transposable elements in the gonads, and this is essential for fertility. We previously demonstrated that purified endogenous mouse MIWI fails to cleave mismatched targets in vitro. Surprisingly, here we find using knock-in mouse models that target sites with cleavage-site mismatches at the 10th and 11th piRNA nucleotides are precisely sliced in vivo. This is identical to the slicing outcome in knock-in mice where targets are base-paired perfectly with the piRNA. Additionally, we find that pachytene piRNA-guided slicing in both these situations failed to initiate phased piRNA production from the specific target mRNA we studied. Instead, the two slicer cleavage fragments were retained in PIWI proteins as pre-piRNA and 17-19 nt by-product fragments. Our results indicate that PIWI slicing rules established in vitro are not respected in vivo, and that all targets of PIWI slicing are not substrates for piRNA biogenesis.

摘要

Argonautes 是一类小 RNA 结合蛋白,其中一些具有小 RNA 引导的内切酶(核酸内切酶)活性,可切割靶核酸。有一个结构定义的基本规则是,当配对的小 RNA 与切割位点处的靶标之间存在核苷酸错配时,核酸内切酶无法切割靶标 RNA。动物特异性 PIWI 家族 Argonautes 与 PIWI 相互作用 RNA(piRNA)结合,以沉默生殖腺中的转座元件,这对于生育能力是必不可少的。我们之前证明,纯化的内源性小鼠 MIWI 无法在体外切割错配的靶标。令人惊讶的是,在这里我们使用基因敲入小鼠模型发现,在第 10 位和第 11 位 piRNA 核苷酸处存在切割位点错配的靶标,在体内被精确切割。这与靶标与 piRNA 完全配对的基因敲入小鼠中的切割结果相同。此外,我们还发现,在这两种情况下,粗线期 piRNA 引导的切割都未能从我们研究的特定靶标 mRNA 起始相控 piRNA 的产生。相反,两个核酸内切酶切割片段作为前 piRNA 和 17-19 nt 的副产物片段保留在 PIWI 蛋白中。我们的结果表明,体内不遵守体外建立的 PIWI 切割规则,并且 PIWI 切割的所有靶标都不是 piRNA 生物发生的底物。

https://cdn.ncbi.nlm.nih.gov/pmc/blobs/9712/9945443/67c995a316d2/308f01.jpg

文献AI研究员

20分钟写一篇综述,助力文献阅读效率提升50倍。

立即体验

用中文搜PubMed

大模型驱动的PubMed中文搜索引擎

马上搜索

文档翻译

学术文献翻译模型,支持多种主流文档格式。

立即体验