Suppr超能文献

外侧隔区生长抑素神经元被多种应激源激活。

Lateral Septum Somatostatin Neurons are Activated by Diverse Stressors.

作者信息

An Myungmo, Kim Hyun-Kyung, Park Hoyong, Kim Kyunghoe, Heo Gyuryang, Park Han-Eol, Chung ChiHye, Kim Sung-Yon

机构信息

Institute of Molecular Biology and Genetics, Seoul National University, Seoul 08826, Korea.

Department of Chemistry, Seoul National University, Seoul 08826, Korea.

出版信息

Exp Neurobiol. 2022 Dec 31;31(6):376-389. doi: 10.5607/en22024.

Abstract

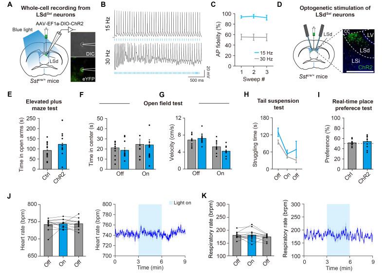
The lateral septum (LS) is a forebrain structure that has been implicated in a wide range of behavioral and physiological responses to stress. However, the specific populations of neurons in the LS that mediate stress responses remain incompletely understood. Here, we show that neurons in the dorsal lateral septum (LSd) that express the somatostatin gene (hereafter, LSd neurons) are activated by diverse stressors. Retrograde tracing from LSd neurons revealed that these neurons are directly innervated by neurons in the locus coeruleus (LC), the primary source of norepinephrine well-known to mediate diverse stress-related functions in the brain. Consistently, we found that norepinephrine increased excitatory synaptic transmission onto LSd neurons, suggesting the functional connectivity between LSd neurons and LC noradrenergic neurons. However, optogenetic stimulation of LSd neurons did not affect stress-related behaviors or autonomic functions, likely owing to the functional heterogeneity within this population. Together, our findings show that LSd neurons are activated by diverse stressors and suggest that norepinephrine released from the LC may modulate the activity of LSd neurons under stressful circumstances.

摘要

外侧隔区(LS)是一种前脑结构,与对应激的广泛行为和生理反应有关。然而,外侧隔区中介导应激反应的特定神经元群体仍未完全明确。在此,我们发现表达生长抑素基因的背侧外侧隔区(LSd)神经元(以下简称LSd神经元)会被多种应激源激活。对LSd神经元进行逆向追踪显示,这些神经元直接受蓝斑(LC)神经元的支配,蓝斑是去甲肾上腺素的主要来源,众所周知,它在大脑中介导多种与应激相关的功能。与此一致,我们发现去甲肾上腺素增加了对LSd神经元的兴奋性突触传递,这表明LSd神经元与LC去甲肾上腺素能神经元之间存在功能连接。然而,对LSd神经元进行光遗传学刺激并未影响应激相关行为或自主功能,这可能是由于该群体内存在功能异质性。总之,我们的研究结果表明LSd神经元会被多种应激源激活,并提示在应激情况下,从LC释放的去甲肾上腺素可能调节LSd神经元的活性。

https://cdn.ncbi.nlm.nih.gov/pmc/blobs/5bc9/9841747/0456240505a8/en-31-6-376-f1.jpg

文献AI研究员

20分钟写一篇综述,助力文献阅读效率提升50倍。

立即体验

用中文搜PubMed

大模型驱动的PubMed中文搜索引擎

马上搜索

文档翻译

学术文献翻译模型,支持多种主流文档格式。

立即体验