Suppr超能文献

载万古霉素的增材制造多孔钽支架的制备、抑菌及骨整合性能研究

Fabrication, bacteriostasis and osteointegration properties researches of the additively-manufactured porous tantalum scaffolds loading vancomycin.

作者信息

Qian Hu, Lei Ting, Hua Long, Zhang Yu, Wang Dongyu, Nan Jiangyu, Liu Wenbin, Sun Yan, Hu Yihe, Lei Pengfei

机构信息

Department of Orthopedic Surgery, Xiangya Hospital Central South University, Changsha, 410008, China.

Department of Orthopaedic Surgery, Affiliated Hospital of Zunyi Medical University, Zunyi, China.

出版信息

Bioact Mater. 2023 Jan 3;24:450-462. doi: 10.1016/j.bioactmat.2022.12.013. eCollection 2023 Jun.

Abstract

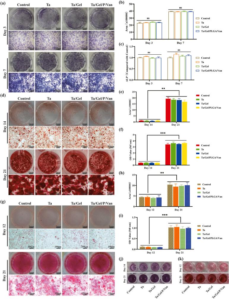
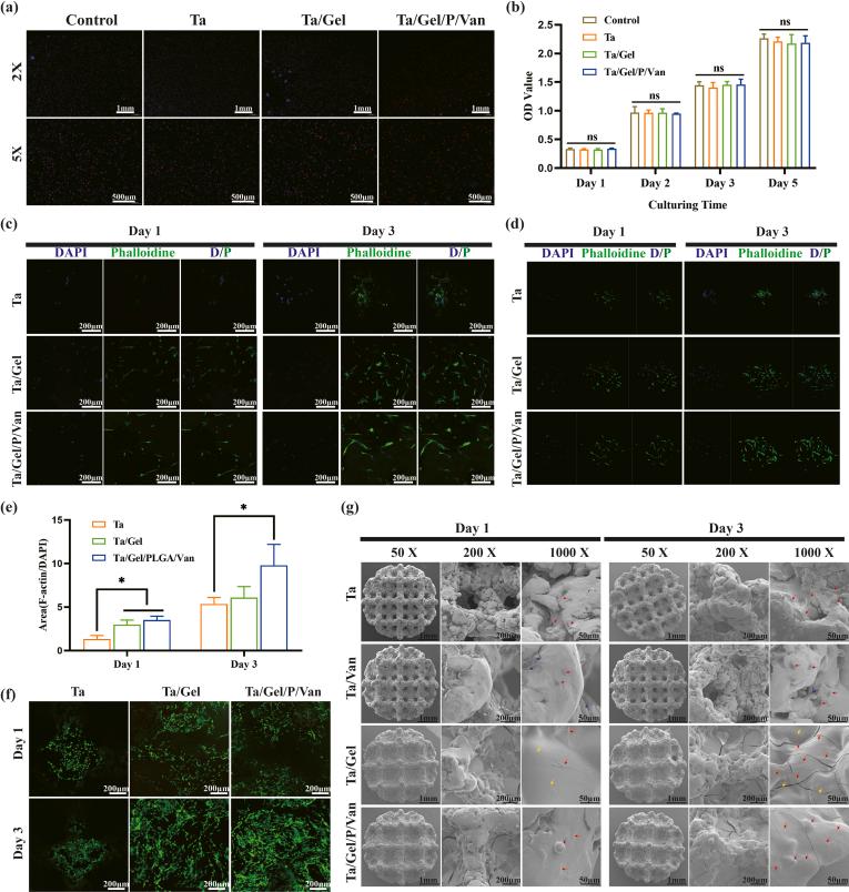
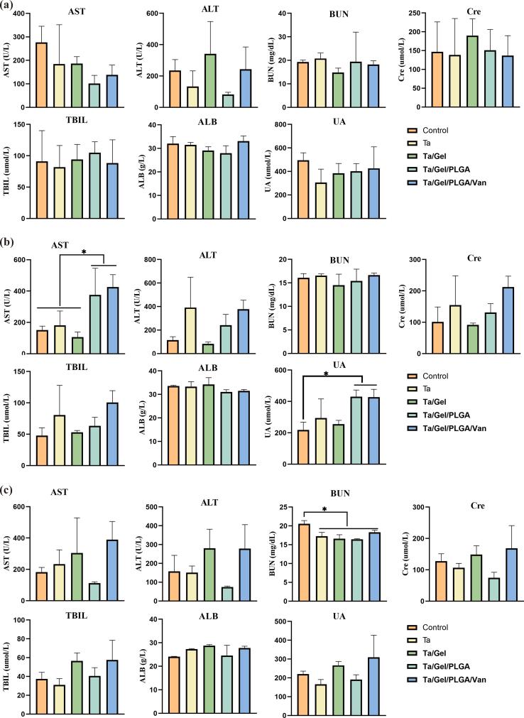
Infected bone defects (IBDs) remains a challenging problem for orthopedists. Clinically, routine management for IBDs has two stages: debridement and systematic antibiotics administration to control infection, and secondary grafting to repair bone defects. Whereas the efficacy is not satisfactory, because the overuse of antibiotics may lead to systemic toxicity, and the emergence of drug-resistant bacteria, as well as the secondary surgery would cause additional trauma and economic burden to the patients. Therefore, it is imperative to develop a novel scaffold for one-stage repair of IBDs. In this study, vancomycin (Van) was encapsulated into poly(lactic co-glycolic acid) (PLGA) microspheres through the double emulsion method, which were then loaded into the additively-manufactured porous tantalum (AM-Ta) through gelatin methacryloyl (GelMA) hydrogel to produce the composite Ta/GelMA hydrogel (Gel)/PLGA/vancomycin(Van) scaffolds for repairing IBDs. Physiochemical characterization of the newly-developed scaffold indicated that the releasing duration of Van was over 2 weeks. Biological experiments indicated good biocompatibility of the composite scaffold, as well as bacteriostasis and osteointegration properties, which showed great potential for clinical application. The construction of this novel scaffold would provide new sight into the development of orthopaedic implants, shedding a novel light on the treatment of IBDs.

摘要

感染性骨缺损(IBDs)对于骨科医生来说仍然是一个具有挑战性的问题。临床上,IBDs的常规治疗有两个阶段:清创和系统性使用抗生素以控制感染,以及二期植骨修复骨缺损。然而,其疗效并不令人满意,因为抗生素的过度使用可能导致全身毒性、耐药菌的出现,并且二次手术会给患者带来额外的创伤和经济负担。因此,开发一种用于IBDs一期修复的新型支架势在必行。在本研究中,通过双乳液法将万古霉素(Van)包裹于聚乳酸-羟基乙酸共聚物(PLGA)微球中,然后通过甲基丙烯酰化明胶(GelMA)水凝胶将其负载到增材制造的多孔钽(AM-Ta)中,以制备用于修复IBDs的复合Ta/GelMA水凝胶(Gel)/PLGA/万古霉素(Van)支架。新开发支架的理化特性表明Van的释放持续时间超过2周。生物学实验表明复合支架具有良好的生物相容性以及抑菌和骨整合特性,在临床应用中显示出巨大潜力。这种新型支架的构建将为骨科植入物的发展提供新视角,为IBDs的治疗带来新的曙光。

https://cdn.ncbi.nlm.nih.gov/pmc/blobs/015a/9826894/5938253f40fb/ga1.jpg

文献AI研究员

20分钟写一篇综述,助力文献阅读效率提升50倍。

立即体验

用中文搜PubMed

大模型驱动的PubMed中文搜索引擎

马上搜索

文档翻译

学术文献翻译模型,支持多种主流文档格式。

立即体验