Suppr超能文献

基于包含免疫景观的胀亡相关长链非编码RNA构建及验证一种预测结直肠癌预后的新算法

Construction and validation of a novel algorithm based on oncosis-related lncRNAs comprising the immune landscape and prediction of colorectal cancer prognosis.

作者信息

Xiang Haoyi, Shen Xuning, Chen Engeng, Chen Wei, Song Zhangfa

机构信息

Department of Colorectal Surgery, Sir Run Run Shaw Hospital of Zhejiang University, Hangzhou, Zhejiang 310016, P.R. China.

Zhejiang University School of Medicine, Hangzhou, Zhejiang 310011, P.R. China.

出版信息

Oncol Lett. 2022 Dec 23;25(2):63. doi: 10.3892/ol.2022.13650. eCollection 2023 Feb.

Abstract

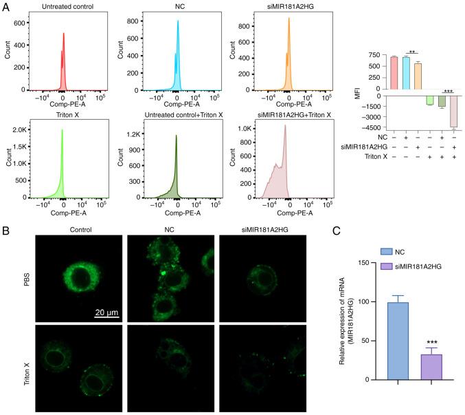
Colorectal cancer (CRC) has high morbidity and mortality, particularly if diagnosed at an advanced stage. Although there have been several studies on CRC, few have investigated the relationship between oncosis and CRC. Thus, the purpose of the present study was to identify oncosis-related long noncoding RNAs (lncRNAs) and to establish a clinical prognostic model. Original data were acquired from The Cancer Genome Atlas database and PubMed. Differentially expressed oncosis-related lncRNAs (DEorlncRNAs) were identified and were subsequently formed into pairs. Next, a series of tests and analyses, including both univariate and multivariate analyses, as well as Lasso and Cox regression analyses, were performed to establish a receiver operating characteristic curve. A cut-off point was subsequently used to divide the samples into groups labelled as high- or low-risk. Thus, a model was established and evaluated in several dimensions. Six pairs of DEorlncRNAs associated with prognosis according to the algorithm were screened out and the CRC cases were divided into high- and low-risk groups. Significant differences between patients in the different risk groups were observed for several traits, including survival outcomes, clinical pathology characteristics, immune cell infiltration status and drug sensitivity. In addition, PCR and flow cytometry were performed to further verify the model. In summary, a new risk model algorithm based on six pairs of DEorlncRNAs in CRC, which does not require specific data regarding the level of gene expression, was established and validated. This algorithm may be used to predict patient prognosis, immune cell infiltration and drug sensitivity.

摘要

结直肠癌(CRC)的发病率和死亡率很高,尤其是在晚期被诊断出来时。尽管已经有多项关于CRC的研究,但很少有研究调查胀亡与CRC之间的关系。因此,本研究的目的是识别与胀亡相关的长链非编码RNA(lncRNA)并建立临床预后模型。原始数据来自癌症基因组图谱数据库和PubMed。识别出差异表达的与胀亡相关的lncRNA(DEorlncRNA),随后将它们配对。接下来,进行了一系列测试和分析,包括单变量和多变量分析,以及套索和Cox回归分析,以建立受试者工作特征曲线。随后使用一个临界点将样本分为高风险或低风险组。因此,建立了一个模型并在多个维度上进行了评估。根据该算法筛选出六对与预后相关的DEorlncRNA,并将CRC病例分为高风险和低风险组。在不同风险组的患者之间,在几个特征上观察到显著差异,包括生存结果、临床病理特征、免疫细胞浸润状态和药物敏感性。此外,进行了PCR和流式细胞术以进一步验证该模型。总之,建立并验证了一种基于CRC中六对DEorlncRNA的新风险模型算法,该算法不需要关于基因表达水平的特定数据。该算法可用于预测患者预后、免疫细胞浸润和药物敏感性。

https://cdn.ncbi.nlm.nih.gov/pmc/blobs/bc01/9827452/5c0f3508423f/ol-25-02-13650-g01.jpg

文献AI研究员

20分钟写一篇综述,助力文献阅读效率提升50倍。

立即体验

用中文搜PubMed

大模型驱动的PubMed中文搜索引擎

马上搜索

文档翻译

学术文献翻译模型,支持多种主流文档格式。

立即体验