Suppr超能文献

SLC12A5 通过诱导内质网应激和胱氨酸转运变化促进肝癌生长和铁死亡抵抗。

SLC12A5 promotes hepatocellular carcinoma growth and ferroptosis resistance by inducing ER stress and cystine transport changes.

机构信息

Hunan Provincial Key Laboratory of Hepatobiliary Disease Research & Division of Hepato-Biliary-Pancreatic Surgery, Department of Surgery, The Second Xiangya Hospital of Central South University, Changsha, China.

Department of Hepato-Biliary-Pancreatic Surgery, The 3rd Affiliated Teaching Hospital of Xinjiang Medical University (Affiliated Cancer Hospital), Urumqi, China.

出版信息

Cancer Med. 2023 Apr;12(7):8526-8541. doi: 10.1002/cam4.5605. Epub 2023 Jan 16.

Abstract

BACKGROUND

Hepatocellular carcinoma (HCC) has a poor prognosis and new effective treatments are needed. SLC12A5 plays important roles in multiple complex pathological states and is overexpressed in a variety of malignancies. However, the effects of SLC12A5 in HCC have not been determined.

METHODS

SLC12A5 expression was assessed by immunostaining and western blotting. A cell viability assay was used to detect cell proliferation. Flow cytometry was used to evaluate the intracellular calcium concentration and cell cycle. Ferroptosis was detected by transmission electron microscopy, lipid peroxidation, and glutathione assays. Subcutaneous tumor formation experiments were used to validate the tumorigenic effect of SLC12A5 in vivo. RNA-seq was used to evaluate the molecular mechanisms underlying the effects of SLC12A5. The therapeutic efficacy of targeting SLC12A5 was assessed in a patient-derived xenograft (PDX) model.

RESULTS

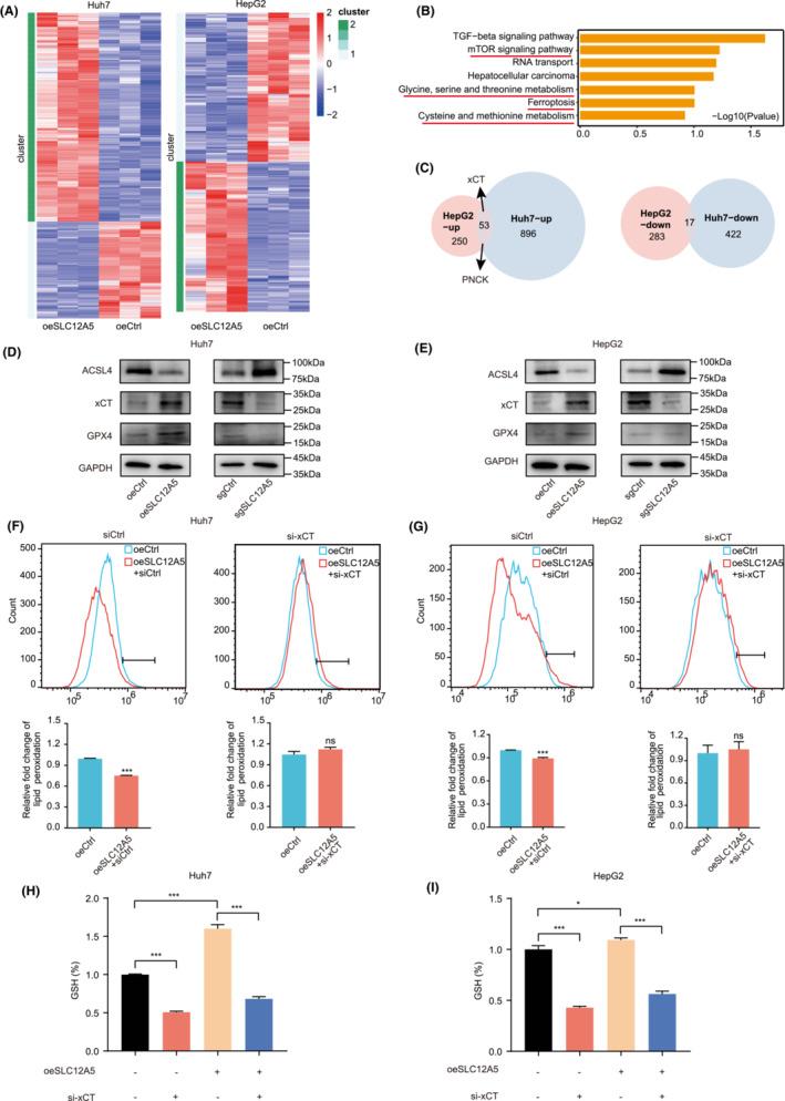
High SLC12A5 expression was strongly associated with a poor clinical prognosis and promoted HCC growth. Mechanistically, SLC12A5 promoted ER stress to enhance calcium release and upregulated PNCK expression levels. Concomitantly, PNCK was significantly activated by calcium ions released from the ER. PNCK activated and induced the phosphorylation of PI3K/AKT/mTOR pathway components. Furthermore, SLC12A5 inhibited ferroptosis in HCC by upregulating the expression of xCT, a cystine transporter.

CONCLUSION

High SLC12A5 levels were correlated with a poor prognosis, promoted tumorigenesis, and inhibited ferroptosis in HCC. These findings suggested that SLC12A5 is a therapeutic target and provide insight into the link between ER stress and ferroptosis in HCC.

摘要

背景

肝细胞癌(HCC)预后较差,需要新的有效治疗方法。SLC12A5 在多种复杂的病理状态中发挥重要作用,在多种恶性肿瘤中过度表达。然而,SLC12A5 在 HCC 中的作用尚未确定。

方法

通过免疫染色和 Western blot 评估 SLC12A5 的表达。细胞活力测定用于检测细胞增殖。流式细胞术用于评估细胞内钙离子浓度和细胞周期。通过透射电子显微镜、脂质过氧化和谷胱甘肽测定检测铁死亡。皮下肿瘤形成实验用于验证 SLC12A5 在体内的致瘤作用。RNA-seq 用于评估 SLC12A5 作用的分子机制。在患者来源的异种移植(PDX)模型中评估靶向 SLC12A5 的治疗效果。

结果

高 SLC12A5 表达与不良临床预后密切相关,并促进 HCC 生长。机制上,SLC12A5 促进内质网应激以增强钙释放并上调 PNCK 表达水平。同时,内质网释放的钙离子显著激活 PNCK。PNCK 激活并诱导 PI3K/AKT/mTOR 通路成分的磷酸化。此外,SLC12A5 通过上调胱氨酸转运体 xCT 的表达抑制 HCC 中的铁死亡。

结论

高 SLC12A5 水平与预后不良相关,促进 HCC 的发生,并抑制铁死亡。这些发现表明 SLC12A5 是一个治疗靶点,并深入了解了内质网应激与 HCC 中铁死亡之间的联系。

https://cdn.ncbi.nlm.nih.gov/pmc/blobs/bad7/10134347/f67a40cf012e/CAM4-12-8526-g004.jpg

文献AI研究员

20分钟写一篇综述,助力文献阅读效率提升50倍。

立即体验

用中文搜PubMed

大模型驱动的PubMed中文搜索引擎

马上搜索

文档翻译

学术文献翻译模型,支持多种主流文档格式。

立即体验