Suppr超能文献

活性增强子通过 RNA 介导的 CTCF 在染色质域边界处的结合来增强绝缘性。

Active enhancers strengthen insulation by RNA-mediated CTCF binding at chromatin domain boundaries.

机构信息

National Center for Biological Sciences, Tata Institute for Fundamental Research, Bangalore, Karnataka 560065, India.

Sastra Deemed University, Thanjavur, Tamil Nadu 613401, India.

出版信息

Genome Res. 2023 Jan;33(1):1-17. doi: 10.1101/gr.276643.122. Epub 2023 Jan 17.

Abstract

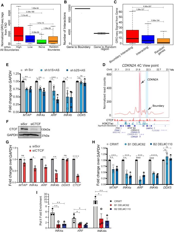
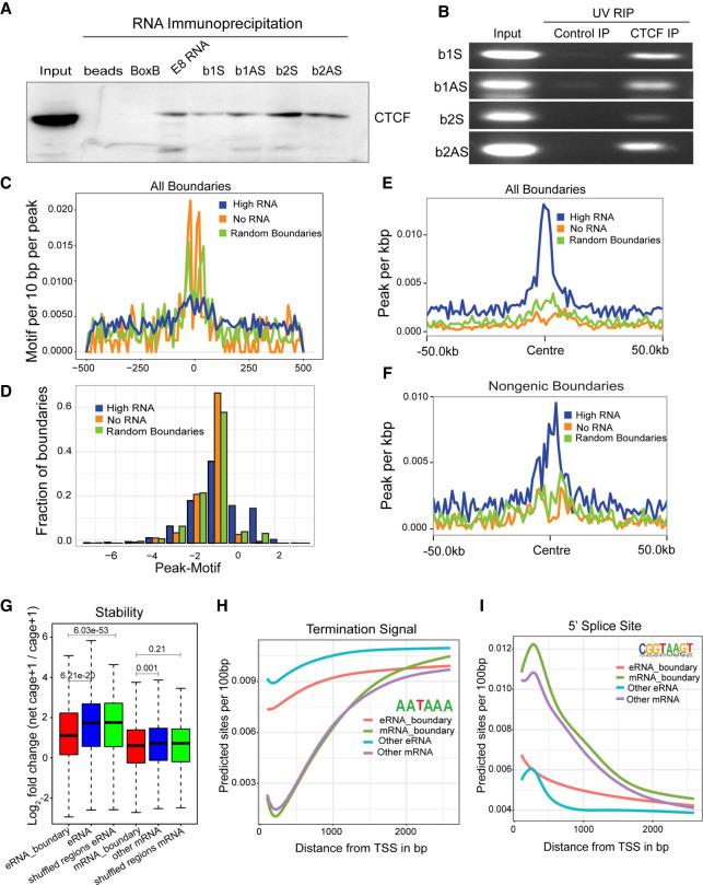
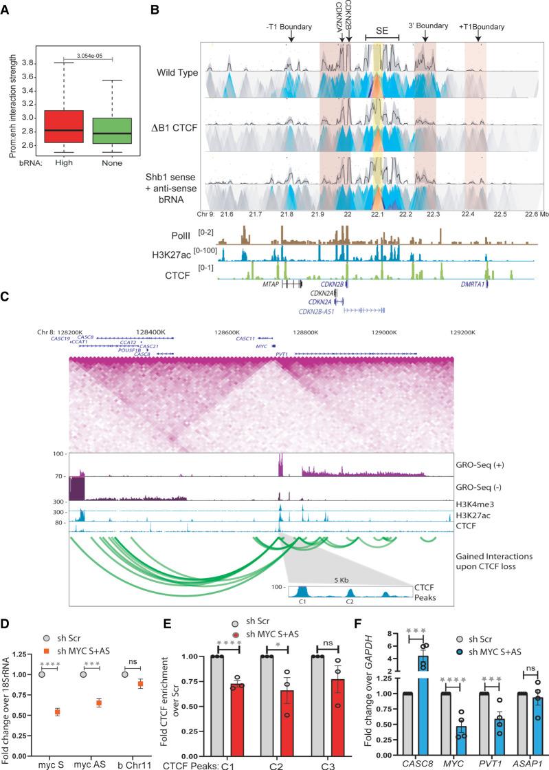
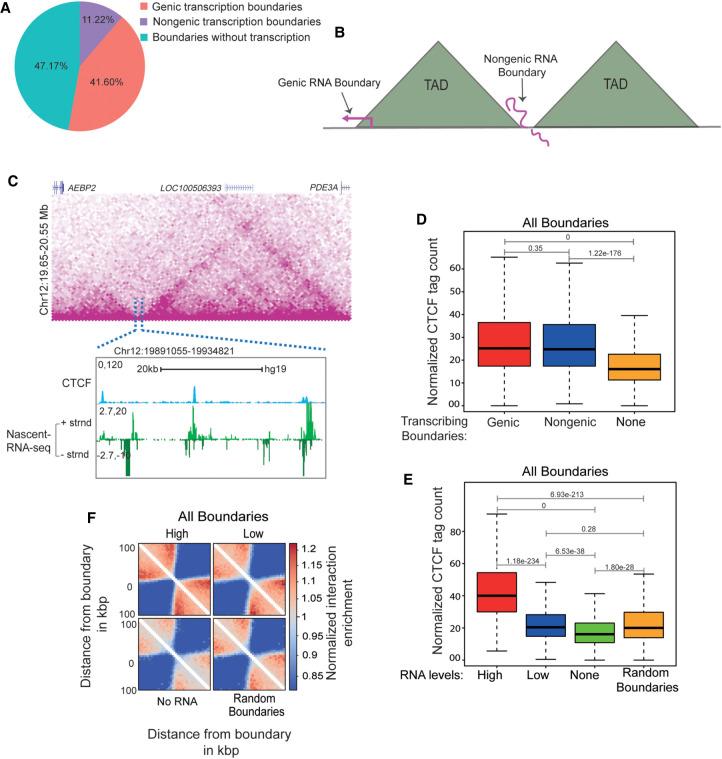
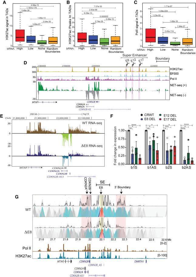
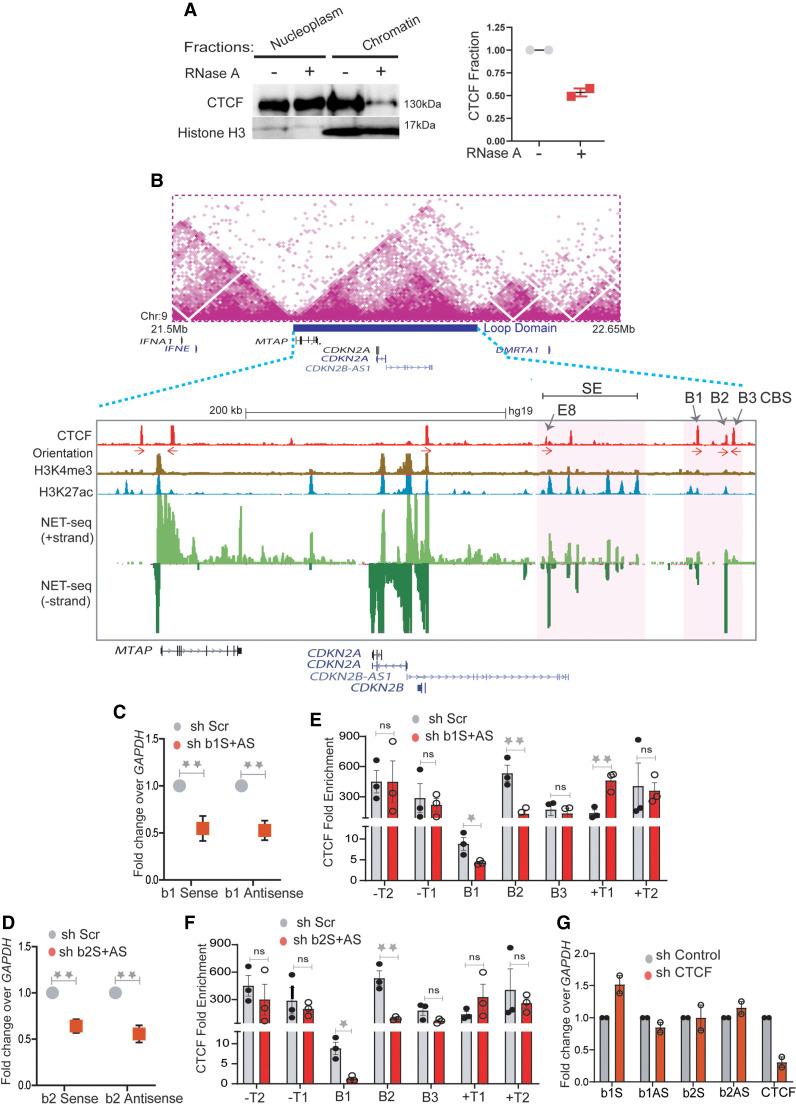
Vertebrate genomes are partitioned into chromatin domains or topologically associating domains (TADs), which are typically bound by head-to-head pairs of CTCF binding sites. Transcription at domain boundaries correlates with better insulation; however, it is not known whether the boundary transcripts themselves contribute to boundary function. Here we characterize boundary-associated RNAs genome-wide, focusing on the disease-relevant and TAD. Using CTCF site deletions and boundary-associated RNA knockdowns, we observe that boundary-associated RNAs facilitate recruitment and clustering of CTCF at TAD borders. The resulting CTCF enrichment enhances TAD insulation, enhancer-promoter interactions, and TAD gene expression. Importantly, knockdown of boundary-associated RNAs results in loss of boundary insulation function. Using enhancer deletions and CRISPRi of promoters, we show that active TAD enhancers, but not promoters, induce boundary-associated RNA transcription, thus defining a novel class of regulatory enhancer RNAs.

摘要

脊椎动物基因组被分割成染色质域或拓扑关联域(TAD),这些域通常由 CTCF 结合位点的对头对绑定。在域边界处的转录与更好的隔离相关联;然而,尚不清楚边界转录本本身是否有助于边界功能。在这里,我们在全基因组范围内对边界相关的 RNA 进行了表征,重点是疾病相关的和 TAD。使用 CTCF 位点缺失和边界相关的 RNA 敲低,我们观察到边界相关的 RNA 促进了 CTCF 在 TAD 边界的募集和聚类。由此产生的 CTCF 富集增强了 TAD 的隔离、增强子-启动子相互作用和 TAD 基因表达。重要的是,边界相关 RNA 的敲低导致边界隔离功能丧失。使用增强子缺失和启动子的 CRISPRi,我们表明活跃的 TAD 增强子,但不是启动子,诱导边界相关的 RNA 转录,从而定义了一类新的调控增强子 RNA。

https://cdn.ncbi.nlm.nih.gov/pmc/blobs/1408/9977152/6357c9e3bec2/1f01.jpg

文献AI研究员

20分钟写一篇综述,助力文献阅读效率提升50倍。

立即体验

用中文搜PubMed

大模型驱动的PubMed中文搜索引擎

马上搜索

文档翻译

学术文献翻译模型,支持多种主流文档格式。

立即体验