Suppr超能文献

ETS1-HMGA2 轴促进人角膜缘上皮干细胞增殖。

ETS1-HMGA2 Axis Promotes Human Limbal Epithelial Stem Cell Proliferation.

机构信息

State Key Laboratory of Ophthalmology, Zhongshan Ophthalmic Center, Sun Yat-sen University, Guangdong Provincial Key Laboratory of Ophthalmology and Visual Science, Guangzhou, China.

出版信息

Invest Ophthalmol Vis Sci. 2023 Jan 3;64(1):12. doi: 10.1167/iovs.64.1.12.

Abstract

PURPOSE

This study aimed to investigate the role and molecular mechanism of ETS1 in the proliferation and differentiation of human limbal epithelial stem cells (LESCs).

METHODS

RNA-seq and quantitative real-time PCR were used to determine gene expression changes when ETS1 and HMGA2 was knocked down using short-hairpin RNAs or overexpressed by lentivirus. Immunofluorescence and flow cytometry experiments were performed to assess the roles of ETS1 and HMGA2 in LESC proliferation. ETS1-bound cis-regulatory elements and target genes in LESCs were identified using chromatin immunoprecipitation sequencing. The epigenetic features of ETS1-binding sites were assessed by the published histone modification and chromatin accessibility profiles.

RESULTS

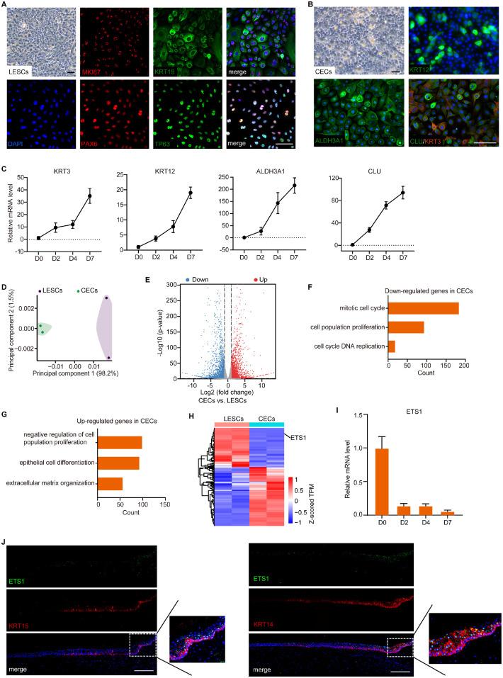
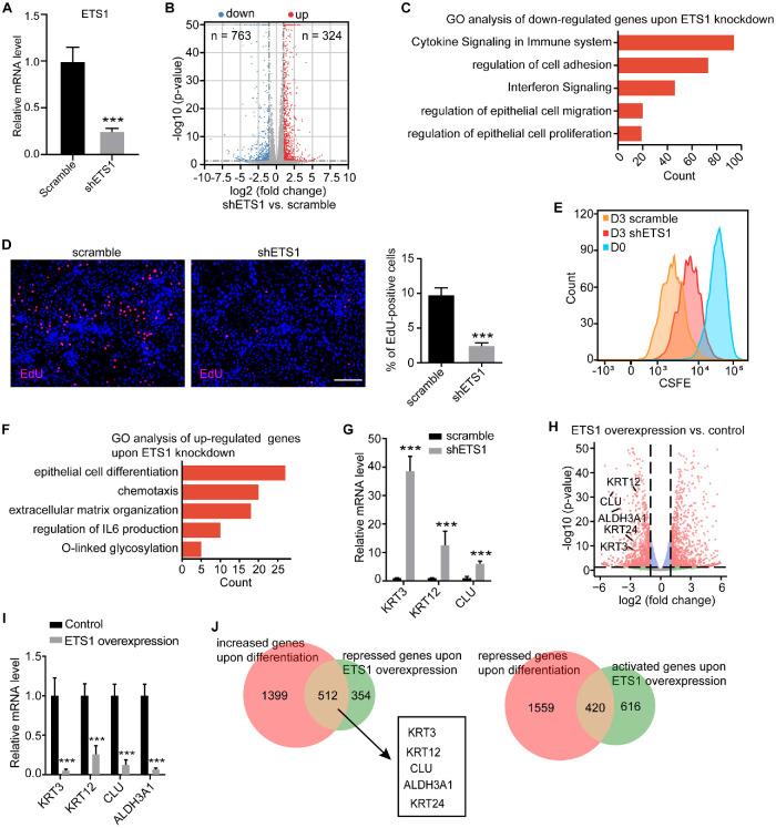
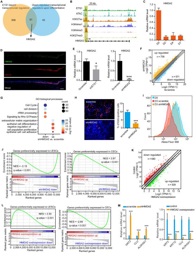
ETS1 was robustly expressed in LESCs but dramatically reduced on differentiation into corneal epithelial cells (CECs). ETS1 knockdown in LESCs inhibited cellular proliferation and activated CEC markers (KRT3, KRT12, CLU, and ALDH3A1). When ETS1 was overexpressed during CEC differentiation, LESC-associated genes were upregulated while CEC-associated genes were downregulated. The genome-wide binding profile of ETS1 was identified in LESCs. ETS1 occupied H3K4me3-marked promoters and H3K27ac/H3K4me1-marked enhancers. ETS1-binding sites were also enriched for chromatin accessibility signal. HMGA2 showed a consistent expression pattern with ETS1. ETS1 activates HMAG2 by binding to its promoter. Knockdown and overexpression experiments suggested that HMGA2 can promote LESC proliferation and inhibits its differentiation.

CONCLUSIONS

ETS1 promotes LESC proliferation and inhibits its differentiation via activating HMGA2.

摘要

目的

本研究旨在探讨 ETS1 在人角膜缘上皮干细胞(LESCs)增殖和分化中的作用和分子机制。

方法

使用短发夹 RNA 或慢病毒过表达,通过 RNA-seq 和实时定量 PCR 确定 ETS1 和 HMGA2 敲低或过表达时基因表达的变化。免疫荧光和流式细胞术实验评估 ETS1 和 HMGA2 在 LESC 增殖中的作用。使用染色质免疫沉淀测序鉴定 LESCs 中 ETS1 结合的顺式调控元件和靶基因。通过已发表的组蛋白修饰和染色质可及性图谱评估 ETS1 结合位点的表观遗传特征。

结果

ETSI 在 LESCs 中强烈表达,但在分化为角膜上皮细胞(CECs)时显著降低。在 LESCs 中敲低 ETS1 抑制细胞增殖并激活 CEC 标志物(KRT3、KRT12、CLU 和 ALDH3A1)。当 ETS1 在 CEC 分化过程中过表达时,LESC 相关基因上调,而 CEC 相关基因下调。在 LESCs 中鉴定了 ETS1 的全基因组结合谱。ETSI 占据 H3K4me3 标记的启动子和 H3K27ac/H3K4me1 标记的增强子。ETSI 结合位点也富含染色质可及性信号。HMGA2 的表达模式与 ETS1 一致。ETSI 通过结合其启动子激活 HMAG2。敲低和过表达实验表明,HMGA2 可促进 LESC 增殖并抑制其分化。

结论

ETSI 通过激活 HMGA2 促进 LESC 增殖并抑制其分化。

https://cdn.ncbi.nlm.nih.gov/pmc/blobs/0739/9855287/59db597fb262/iovs-64-1-12-f001.jpg

文献AI研究员

20分钟写一篇综述,助力文献阅读效率提升50倍。

立即体验

用中文搜PubMed

大模型驱动的PubMed中文搜索引擎

马上搜索

文档翻译

学术文献翻译模型,支持多种主流文档格式。

立即体验