Suppr超能文献

IFNγ 信号在细胞毒性 T 细胞中通过抑制肿瘤内干细胞样 T 细胞的维持和多样性来限制抗肿瘤反应。

IFNγ signaling in cytotoxic T cells restricts anti-tumor responses by inhibiting the maintenance and diversity of intra-tumoral stem-like T cells.

机构信息

The Kennedy Institute of Rheumatology, University of Oxford, Oxford, UK.

Department of Oncology, University of Oxford, Oxford, UK.

出版信息

Nat Commun. 2023 Jan 19;14(1):321. doi: 10.1038/s41467-023-35948-9.

Abstract

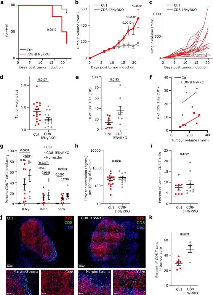
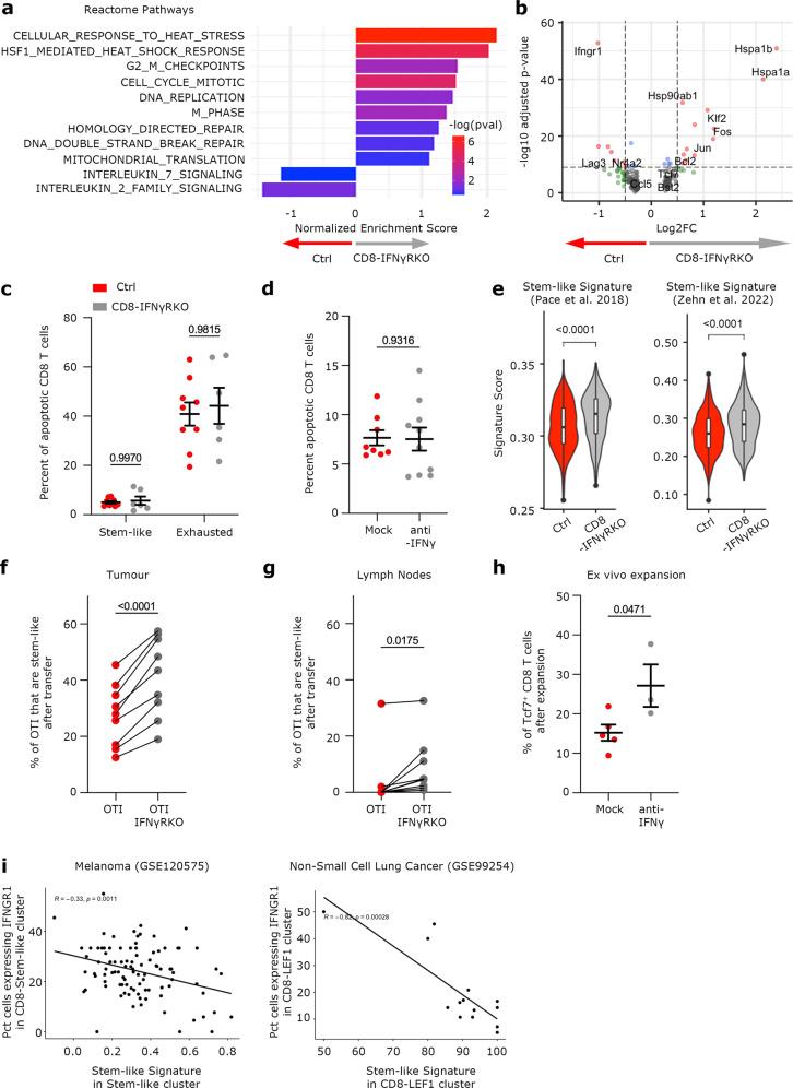
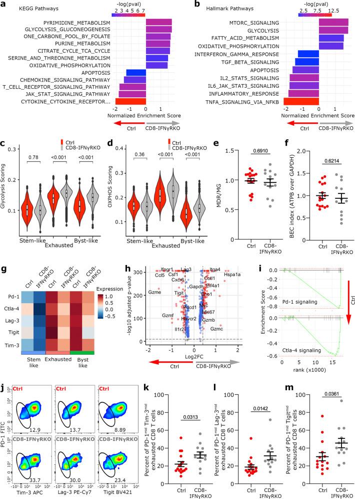
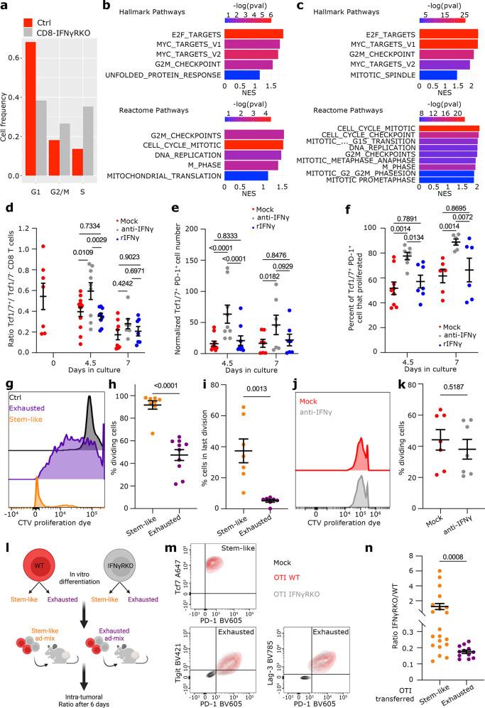
IFNγ is an immune mediator with concomitant pro- and anti-tumor functions. Here, we provide evidence that IFNγ directly acts on intra-tumoral CD8 T cells to restrict anti-tumor responses. We report that expression of the IFNγ receptor β chain (IFNγR2) in CD8 T cells negatively correlates with clinical responsiveness to checkpoint blockade in metastatic melanoma patients, suggesting that the loss of sensitivity to IFNγ contributes to successful antitumor immunity. Indeed, specific deletion of IFNγR in CD8 T cells promotes tumor control in a mouse model of melanoma. Chronic IFNγ inhibits the maintenance, clonal diversity and proliferation of stem-like T cells. This leads to decreased generation of T cells with intermediate expression of exhaustion markers, previously associated with beneficial anti-tumor responses. This study provides evidence of a negative feedback loop whereby IFNγ depletes stem-like T cells to restrict anti-tumor immunity. Targeting this pathway might represent an alternative strategy to enhance T cell-based therapies.

摘要

IFNγ 是一种具有促肿瘤和抗肿瘤双重功能的免疫调节剂。在这里,我们提供的证据表明 IFNγ 可直接作用于肿瘤内的 CD8 T 细胞,从而限制抗肿瘤反应。我们报告称,CD8 T 细胞中 IFNγ 受体 β 链(IFNγR2)的表达与转移性黑色素瘤患者对检查点阻断的临床反应呈负相关,这表明对 IFNγ 的敏感性丧失有助于成功的抗肿瘤免疫。事实上,在黑色素瘤的小鼠模型中,特异性敲除 CD8 T 细胞中的 IFNγR 可促进肿瘤控制。慢性 IFNγ 抑制干细胞样 T 细胞的维持、克隆多样性和增殖。这导致表达衰竭标志物的中间水平的 T 细胞生成减少,此前与有益的抗肿瘤反应相关。本研究提供了负反馈回路的证据,即 IFNγ 通过耗竭干细胞样 T 细胞来限制抗肿瘤免疫。靶向该途径可能代表增强基于 T 细胞的治疗的另一种策略。

https://cdn.ncbi.nlm.nih.gov/pmc/blobs/7a30/9852295/a539feaca4a0/41467_2023_35948_Fig1_HTML.jpg

文献AI研究员

20分钟写一篇综述,助力文献阅读效率提升50倍。

立即体验

用中文搜PubMed

大模型驱动的PubMed中文搜索引擎

马上搜索

文档翻译

学术文献翻译模型,支持多种主流文档格式。

立即体验