Suppr超能文献

Cm39(α-KTx 4.8)的特性描述与化学合成:一种抑制电压门控钾通道 K1.2 以及小电导钙激活钾通道 K2.2 和 K3.1 的蝎毒素。

Characterization and Chemical Synthesis of Cm39 (α-KTx 4.8): A Scorpion Toxin That Inhibits Voltage-Gated K Channel K1.2 and Small- and Intermediate-Conductance Ca-Activated K Channels K2.2 and K3.1.

机构信息

Department of Biophysics and Cell Biology, Faculty of Medicine, Research Center for Molecular Medicine, University of Debrecen, Egyetem ter. 1, 4032 Debrecen, Hungary.

Departamento de Medicina Molecular y Bioprocesos, Instituto de Biotecnologia, Universidad Nacional Autónoma de México, Av. Universidad 2001, Cuernavaca 62210, Morelos, Mexico.

出版信息

Toxins (Basel). 2023 Jan 5;15(1):41. doi: 10.3390/toxins15010041.

Abstract

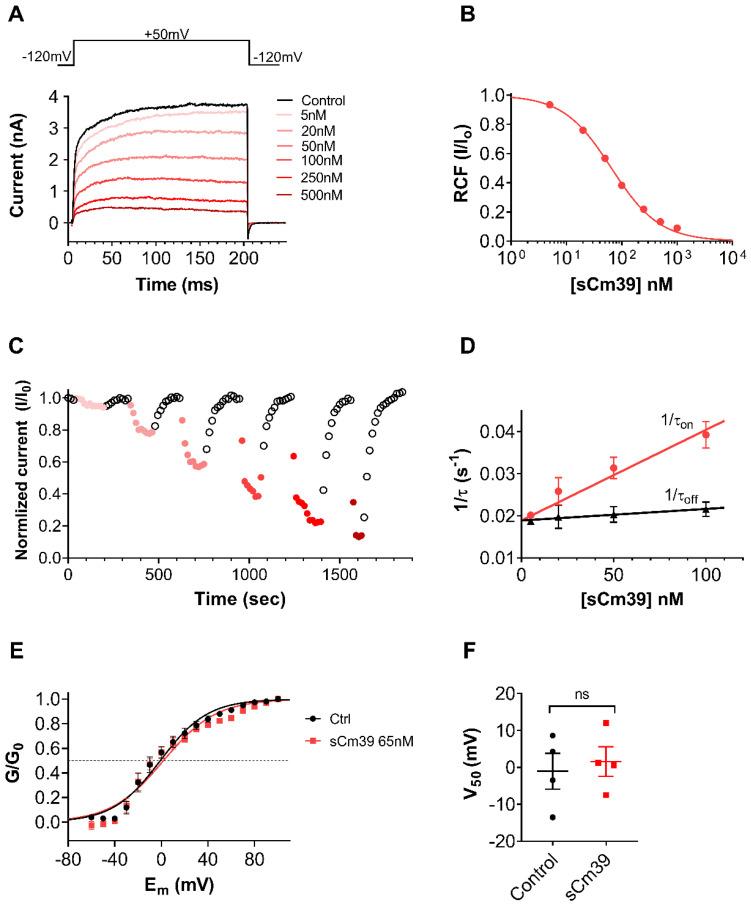
A novel peptide, Cm39, was identified in the venom of the scorpion . Its primary structure was determined. It consists of 37 amino acid residues with a MW of 3980.2 Da. The full chemical synthesis and proper folding of Cm39 was obtained. Based on amino acid sequence alignment with different K channel inhibitor scorpion toxin (KTx) families and phylogenetic analysis, Cm39 belongs to the α-KTx 4 family and was registered with the systematic number of α-KTx 4.8. Synthetic Cm39 inhibits the voltage-gated K channel hK1.2 with high affinity (K = 65 nM). The conductance-voltage relationship of K1.2 was not altered in the presence of Cm39, and the analysis of the toxin binding kinetics was consistent with a bimolecular interaction between the peptide and the channel; therefore, the pore blocking mechanism is proposed for the toxin-channel interaction. Cm39 also inhibits the Ca-activated K2.2 and K3.1 channels, with K = 502 nM, and K = 58 nM, respectively. However, the peptide does not inhibit hK1.1, hK1.3, hK1.4, hK1.5, hK1.6, hK11.1, mK1.1 K channels or the hNa1.5 and hNa1.4 Na channels at 1 μM concentrations. Understanding the unusual selectivity profile of Cm39 motivates further experiments to reveal novel interactions with the vestibule of toxin-sensitive channels.

摘要

一种新型肽,Cm39,在蝎子毒液中被鉴定出来。其一级结构被确定。它由 37 个氨基酸残基组成,MW 为 3980.2 Da。Cm39 的全化学合成和正确折叠得到了实现。基于与不同 K 通道抑制剂蝎毒素(KTx)家族的氨基酸序列比对和系统发育分析,Cm39 属于 α-KTx 4 家族,并被注册为 α-KTx 4.8 的系统编号。合成的 Cm39 对电压门控 K 通道 hK1.2 具有高亲和力(K = 65 nM)。在 Cm39 存在的情况下,K1.2 的电导-电压关系没有改变,并且毒素结合动力学分析与肽和通道之间的双分子相互作用一致;因此,提出了毒素-通道相互作用的孔阻塞机制。Cm39 还抑制 Ca 激活的 K2.2 和 K3.1 通道,K 值分别为 502 nM 和 58 nM。然而,该肽在 1 μM 浓度下不抑制 hK1.1、hK1.3、hK1.4、hK1.5、hK1.6、hK11.1、mK1.1 K 通道或 hNa1.5 和 hNa1.4 Na 通道。了解 Cm39 的异常选择性特征促使进一步实验揭示与毒素敏感通道前庭的新型相互作用。

https://cdn.ncbi.nlm.nih.gov/pmc/blobs/91a5/9866218/611db10b6366/toxins-15-00041-g001.jpg

文献AI研究员

20分钟写一篇综述,助力文献阅读效率提升50倍。

立即体验

用中文搜PubMed

大模型驱动的PubMed中文搜索引擎

马上搜索

文档翻译

学术文献翻译模型,支持多种主流文档格式。

立即体验