Suppr超能文献

丹参酮 IIA 通过 SIRT1 介导的内质网应激改善 Aβ 的跨内皮转运。

Tanshinone IIA ameliorates Aβ transendothelial transportation through SIRT1-mediated endoplasmic reticulum stress.

机构信息

Department of Neurology, The Second Affiliated Hospital of Guangzhou University of Chinese Medicine, 510405, Guangzhou, China.

Department of Neurology, Guangdong Provincial Hospital of Chinese Medicine, 510120, Guangzhou, China.

出版信息

J Transl Med. 2023 Jan 20;21(1):34. doi: 10.1186/s12967-023-03889-y.

Abstract

BACKGROUND

The disruption of blood-brain barrier (BBB), predominantly made up by brain microvascular endothelial cells (BMECs), is one of the characteristics of Alzheimer's disease (AD). Thus, improving BMEC function may be beneficial for AD treatment. Tanshinone IIA (Tan IIA) has been proved to ameliorate the cognitive dysfunction of AD. Herein, we explored how Tan IIA affected the function of BMECs in AD.

METHODS

Aβ-treated brain-derived endothelium cells.3 (bEnd.3 cells) was employed for in vitro experiments. And we performed molecular docking and qPCR to determine the targeting molecule of Tan IIA on Sirtuins family. The APP/PS (APP/PS1) mice were applied to perform the in vivo experiments. Following the behavioral tests, protein expression was determined through western blot and immunofluorescence. The activities of oxidative stress-related enzymes were analyzed by biochemically kits. Nissl staining and thioflavin T staining were conducted to reflect the neurodegeneration and Aβ deposition respectively.

RESULTS

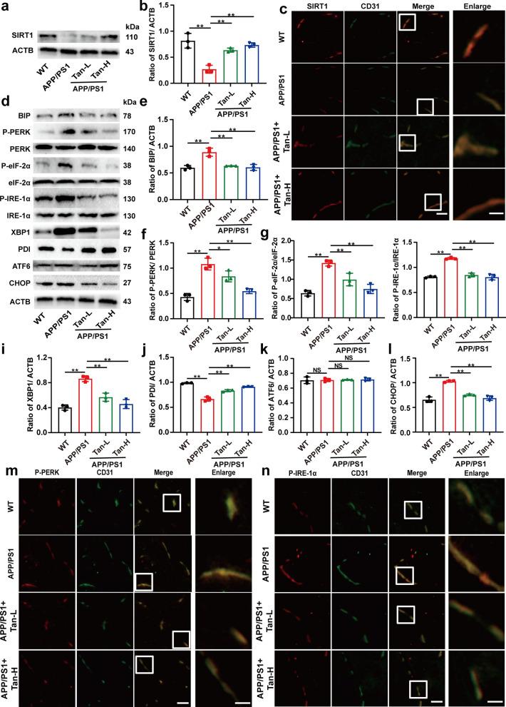
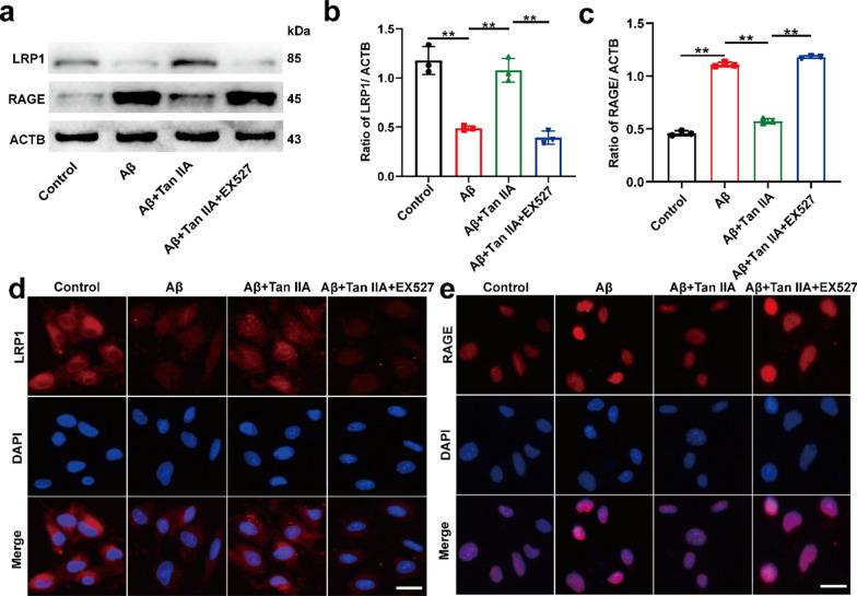
Molecular docking and qPCR results showed that Tan IIA mainly acted on Sirtuin1 (SIRT1) in Sirtuins family. The inhibitor of SIRT1 (EX527) was employed to further substantiate that Tan IIA could attenuate SIRT1-mediated endoplasmic reticulum stress (ER stress) in BMECs. Behavioral tests suggested that Tan IIA could improve the cognitive deficits in APP/PS1 mice. Tan IIA administration increased SIRT1 expression and alleviated ER stress in APP/PS1 mice. In addition, LRP1 expression was increased and RAGE expression was decreased after Tan IIA administration in both animals and cells.

CONCLUSION

Tan IIA could promote Aβ transportation by alleviating SIRT1-mediated ER stress in BMECs, which ameliorated cognitive deficits in APP/PS1 mice.

摘要

背景

血脑屏障(BBB)的破坏,主要由脑微血管内皮细胞(BMECs)组成,是阿尔茨海默病(AD)的特征之一。因此,改善 BMEC 功能可能有益于 AD 的治疗。丹参酮 IIA(Tan IIA)已被证明能改善 AD 的认知功能障碍。在此,我们探讨了 Tan IIA 如何影响 AD 中 BMEC 的功能。

方法

采用 Aβ 处理的脑源性内皮细胞.3(bEnd.3 细胞)进行体外实验。我们进行了分子对接和 qPCR,以确定 Tan IIA 对 Sirtuins 家族的靶向分子。应用 APP/PS(APP/PS1)小鼠进行体内实验。行为测试后,通过 Western blot 和免疫荧光测定蛋白质表达。通过生化试剂盒分析氧化应激相关酶的活性。尼氏染色和硫代黄素 T 染色分别反映神经退行性变和 Aβ 沉积。

结果

分子对接和 qPCR 结果表明,Tan IIA 主要作用于 Sirtuins 家族中的 Sirtuin1(SIRT1)。SIRT1 的抑制剂(EX527)被用来进一步证实 Tan IIA 可以减轻 BMECs 中的 SIRT1 介导的内质网应激(ER 应激)。行为测试表明,Tan IIA 可以改善 APP/PS1 小鼠的认知缺陷。Tan IIA 给药增加了 APP/PS1 小鼠的 SIRT1 表达并减轻了 ER 应激。此外,Tan IIA 给药后,动物和细胞中 LRP1 表达增加,RAGE 表达减少。

结论

Tan IIA 可以通过减轻 BMECs 中 SIRT1 介导的 ER 应激来促进 Aβ 的转运,从而改善 APP/PS1 小鼠的认知缺陷。

https://cdn.ncbi.nlm.nih.gov/pmc/blobs/f22c/9854034/37a92ba14f41/12967_2023_3889_Fig1_HTML.jpg

文献AI研究员

20分钟写一篇综述,助力文献阅读效率提升50倍。

立即体验

用中文搜PubMed

大模型驱动的PubMed中文搜索引擎

马上搜索

文档翻译

学术文献翻译模型,支持多种主流文档格式。

立即体验