Suppr超能文献

HCC:肝硬化中的 RNA 测序。

HCC: RNA-Sequencing in Cirrhosis.

机构信息

Department of General Surgery, Shanghai General Hospital Affiliated to Shanghai Jiaotong University, School of Medicine, Shanghai Jiao Tong University, Shanghai 200080, China.

Bio-X Institutes, Key Laboratory for the Genetics of Developmental and Neuropsychiatric Disorders (Ministry of Education), Shanghai Jiao Tong University, Shanghai 200030, China.

出版信息

Biomolecules. 2023 Jan 10;13(1):141. doi: 10.3390/biom13010141.

Abstract

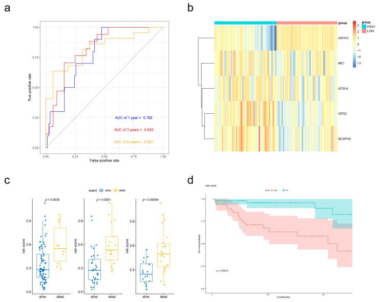
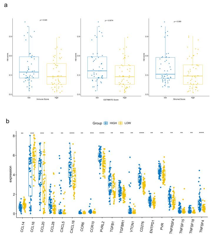
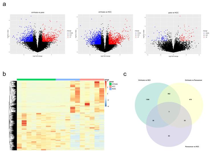
Hepatocellular carcinoma (HCC) ranks the most common types of cancer worldwide. As the fourth leading cause of cancer-related deaths, its prognosis remains poor. Most patients developed HCC on the basis of chronic liver disease. Cirrhosis is an important precancerous lesion for HCC. However, the molecular mechanisms in HCC development are still unclear. To explore the changes at the level of transcriptome in this process, we performed RNA-sequencing on cirrhosis, HCC and paracancerous tissues. Continuously changing mRNA was identified using Mfuzz cluster analysis, then their functions were explored by enrichment analyses. Data of cirrhotic HCC patients were obtained from TCGA, and a fatty acid metabolism (FAM)-related prognostic signature was then established. The performance and immunity relevance of the signature were verified in internal and external datasets. Finally, we validated the expression and function of ADH1C by experiments. As a result, 2012 differently expressed mRNA were identified by RNA-sequencing and bioinformatics analyses. Fatty acid metabolism was identified as a critical pathway by enrichment analyses of the DEGs. A FAM-related prognostic model and nomogram based on it were efficient in predicting the prognosis of cirrhotic HCC patients, as patients with higher risk scores had shorter survival time. Risk scores calculated by the signature were then proved to be associated with a tumor immune environment. ADH1C were downregulated in HCC, while silence of ADH1C could significantly promote proliferation and motility of the HCC cell line.

摘要

肝细胞癌(HCC)是全球最常见的癌症类型之一。作为癌症相关死亡的第四大主要原因,其预后仍然较差。大多数患者在慢性肝病的基础上发展为 HCC。肝硬化是 HCC 的重要癌前病变。然而,HCC 发展的分子机制仍不清楚。为了探讨这一过程中转录组水平的变化,我们对肝硬化、HCC 和癌旁组织进行了 RNA-seq 分析。通过 Mfuzz 聚类分析鉴定出不断变化的 mRNA,然后通过富集分析探索其功能。从 TCGA 获得了肝硬化 HCC 患者的数据,并建立了与脂肪酸代谢(FAM)相关的预后特征。在内部和外部数据集验证了特征的性能和免疫相关性。最后,我们通过实验验证了 ADH1C 的表达和功能。结果,通过 RNA-seq 和生物信息学分析鉴定出 2012 个差异表达的 mRNA。通过差异基因的富集分析,鉴定出脂肪酸代谢是一个关键途径。基于此的 FAM 相关预后模型和列线图可有效预测肝硬化 HCC 患者的预后,风险评分较高的患者生存时间较短。该特征计算的风险评分与肿瘤免疫环境相关。ADH1C 在 HCC 中下调,而 ADH1C 的沉默可显著促进 HCC 细胞系的增殖和迁移。

https://cdn.ncbi.nlm.nih.gov/pmc/blobs/b656/9855755/dcb2a901ef33/biomolecules-13-00141-g001.jpg

文献AI研究员

20分钟写一篇综述,助力文献阅读效率提升50倍。

立即体验

用中文搜PubMed

大模型驱动的PubMed中文搜索引擎

马上搜索

文档翻译

学术文献翻译模型,支持多种主流文档格式。

立即体验