Suppr超能文献

单细胞分析比较原发晚期肺腺癌与脑转移瘤肿瘤微环境,以及机器学习算法预测免疫治疗反应。

Single-Cell Profiling Comparisons of Tumor Microenvironment between Primary Advanced Lung Adenocarcinomas and Brain Metastases and Machine Learning Algorithms in Predicting Immunotherapeutic Responses.

机构信息

Department of Thoracic Oncology, Cancer Center, and Laboratory of Clinical Cell Therapy, West China Hospital, Sichuan University, Chengdu 610041, China.

Department of Cancer Center, West China Hospital, Sichuan University, Chengdu 610041, China.

出版信息

Biomolecules. 2023 Jan 16;13(1):185. doi: 10.3390/biom13010185.

Abstract

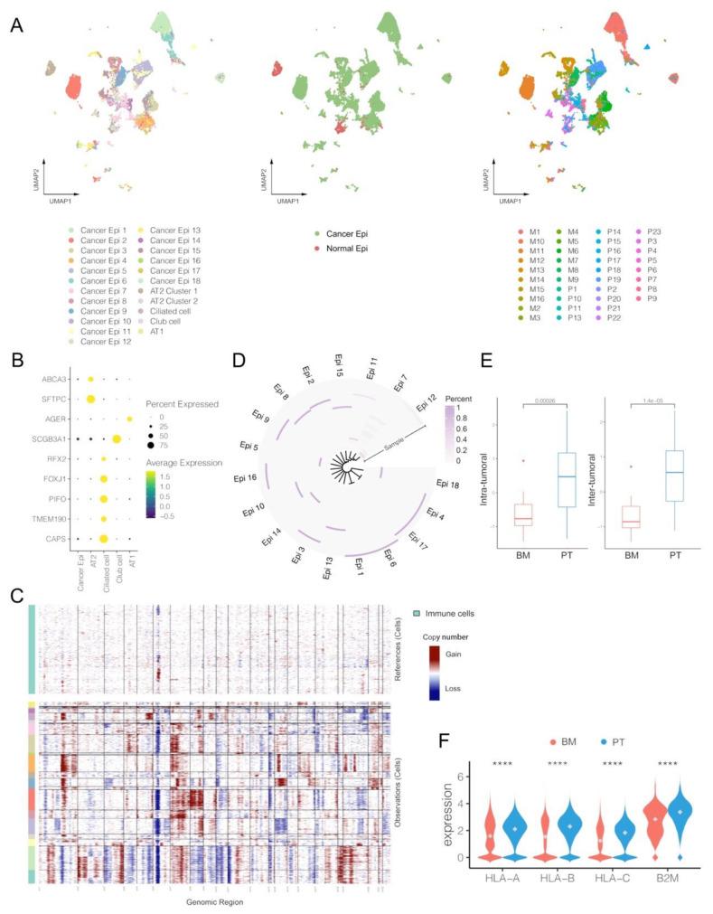
Brain metastasis (BM) occurs commonly in patients with lung adenocarcinomas. Limited evidence indicates safety and efficacy of immunotherapy for this metastatic tumor, though immune checkpoint blockade has become the front-line treatment for primary advanced non-small cell lung cancer. We aim to comprehensively compare tumor microenvironments (TME) between primary tumors (PT) and BM at single-cell resolution. Single-cell RNA transcriptomics from tumor samples of PT (N = 23) and BM (N = 16) and bulk sequencing data were analyzed to explore potential differences in immunotherapeutic efficacy between PT and BM of lung adenocarcinomas. Multiple machine learning algorithms were used to develop and validate models that predict responses to immunotherapy using the external cohorts. We found obviously less infiltration of immune cells in BM than PT, characterized specifically by deletion of anti-cancer CD8+ Trm cells and more dysfunctional CD8+ Tem cells in BM tumors. Meanwhile, macrophages and dendritic cells within BM demonstrated more pro-tumoral and anti-inflammatory effects, represented by distinct distribution and function of SPP1+ and C1Qs+ tumor-associated microphages, and inhibited antigen presentation capacity and HLA-I gene expression, respectively. Besides, we also found the lack of inflammatory-like CAFs and enrichment of pericytes within BM tumors, which may be critical factors in shaping inhibitory TME. Cell communication analysis further revealed mechanisms of the immunosuppressive effects associated with the activation of some unfavorable pathways, such as TGFβ signaling, highlighting the important roles of stromal cells in the anti-inflammatory microenvironment, especially specific pericytes. Furthermore, pericyte-related genes were identified to optimally predict immunotherapeutic responses by machine learning models with great predictive performance. Overall, various factors contribute to the immunosuppressive TME within BM tumors, represented by the lack of critical anti-cancer immune cells. Meanwhile, pericytes may help shape the TME and targeting the associated mechanisms may enhance immunotherapy efficacy for BM tumors in patients with lung adenocarcinomas.

摘要

脑转移(BM)在肺腺癌患者中很常见。有限的证据表明免疫疗法治疗这种转移性肿瘤是安全有效的,尽管免疫检查点阻断已成为原发性晚期非小细胞肺癌的一线治疗方法。我们旨在全面比较原发肿瘤(PT)和 BM 的肿瘤微环境(TME)在单细胞分辨率下的差异。分析了来自 PT(N=23)和 BM(N=16)肿瘤样本的单细胞 RNA 转录组学和批量测序数据,以探索肺腺癌 PT 和 BM 之间免疫治疗疗效的潜在差异。使用外部队列,使用多种机器学习算法开发和验证了预测免疫治疗反应的模型。我们发现 BM 中免疫细胞的浸润明显少于 PT,其特征是 BM 肿瘤中抗癌 CD8+Trm 细胞缺失和更多功能失调的 CD8+ Tem 细胞。同时,BM 中的巨噬细胞和树突状细胞表现出更强的促肿瘤和抗炎作用,分别表现为 SPP1+和 C1Qs+肿瘤相关巨噬细胞的独特分布和功能,以及抑制抗原呈递能力和 HLA-I 基因表达。此外,我们还发现 BM 肿瘤中缺乏炎症样 CAFs 和富含周细胞,这可能是塑造抑制性 TME 的关键因素。细胞通讯分析进一步揭示了与某些不利途径(如 TGFβ 信号通路)激活相关的免疫抑制作用的机制,突出了基质细胞在抗炎微环境中的重要作用,特别是特定的周细胞。此外,通过具有出色预测性能的机器学习模型,确定了与周细胞相关的基因,以最佳预测免疫治疗反应。总的来说,各种因素导致 BM 肿瘤内的免疫抑制性 TME,表现为缺乏关键的抗癌免疫细胞。同时,周细胞可能有助于塑造 TME,针对相关机制可能会增强肺腺癌患者 BM 肿瘤的免疫治疗效果。

https://cdn.ncbi.nlm.nih.gov/pmc/blobs/6e5c/9855438/63e2f23d2fbb/biomolecules-13-00185-g001.jpg

文献AI研究员

20分钟写一篇综述,助力文献阅读效率提升50倍。

立即体验

用中文搜PubMed

大模型驱动的PubMed中文搜索引擎

马上搜索

文档翻译

学术文献翻译模型,支持多种主流文档格式。

立即体验