Suppr超能文献

混合排便习惯的肠易激综合征患者的三细胞紧密连接肠通透性受损

Impaired Intestinal Permeability of Tricellular Tight Junctions in Patients with Irritable Bowel Syndrome with Mixed Bowel Habits (IBS-M).

机构信息

Clinical Physiology, Charité-Universitätsmedizin Berlin, Campus Benjamin Franklin, 12203 Berlin, Germany.

Department of Gastroenterology, Infectious Diseases and Rheumatology, Charité-Universitätsmedizin Berlin, Campus Benjamin Franklin, 12203 Berlin, Germany.

出版信息

Cells. 2023 Jan 5;12(2):236. doi: 10.3390/cells12020236.

Abstract

BACKGROUND

The underlying pathophysiology of irritable bowel syndrome (IBS) is still unclear. Our aim was to investigate the pathophysiological mechanisms of diarrhea, constipation, and antigen uptake in mixed-type IBS (IBS-M).

METHODS

Colonoscopic biopsies were obtained from IBS-M patients. Epithelial transport and barrier function of colonic mucosae were characterized in Ussing chambers using impedance spectroscopy. Mucosal permeability to macromolecules was measured. Western blotting for tight junction (TJ) proteins was performed and their subcellular localization was visualized by confocal microscopy. RNA-sequencing was performed for gene expression and signaling pathway analysis.

RESULTS

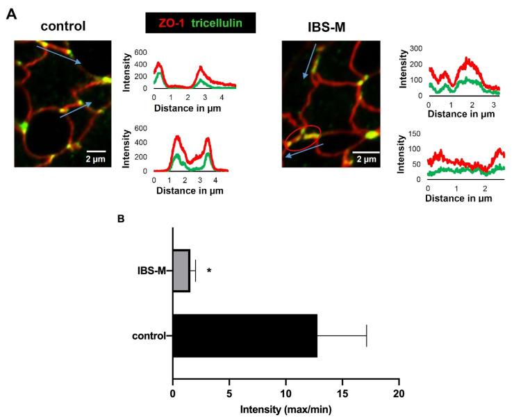
In IBS-M, epithelial resistance and ENaC-dependent sodium absorption were unchanged, while short-circuit current reflecting chloride secretion was reduced. Concomitantly, epithelial permeability for fluorescein and FITC-dextran-4000 increased. TJ protein expression of occludin decreased, whereas claudins were unaltered. Confocal microscopy revealed the de-localization of tricellulin from tricellular TJs. Involved pathways were detected as proinflammatory cytokine pathways, LPS, PGE2, NGF, and vitamin D.

CONCLUSIONS

Decreased anion secretion explains constipation in IBS-M, while ion permeability and sodium absorption were unaltered. Reduced occludin expression resulted in the delocalization of tricellulin from the tricellular TJ, leading to increased macromolecular permeability that contributes to antigen influx into the mucosa and perpetuates a low-grade inflammatory process.

摘要

背景

肠易激综合征(IBS)的潜在病理生理学仍不清楚。我们的目的是研究混合性肠易激综合征(IBS-M)中腹泻、便秘和抗原摄取的病理生理机制。

方法

从 IBS-M 患者中获取结肠镜活检。使用阻抗谱在 Ussing 室中对结肠黏膜的上皮转运和屏障功能进行特征描述。测量大分子的黏膜通透性。进行紧密连接(TJ)蛋白的 Western 印迹,并通过共聚焦显微镜观察其亚细胞定位。进行 RNA 测序以进行基因表达和信号通路分析。

结果

在 IBS-M 中,上皮电阻和 ENaC 依赖性钠吸收没有改变,而反映氯离子分泌的短路电流减少。同时,荧光素和 FITC-葡聚糖-4000 的上皮通透性增加。occludin 的 TJ 蛋白表达减少,而 claudins 没有改变。共聚焦显微镜显示 tricellulin 从三细胞 TJ 去定位。涉及的途径被检测为促炎细胞因子途径、LPS、PGE2、NGF 和维生素 D。

结论

阴离子分泌减少解释了 IBS-M 中的便秘,而离子通透性和钠吸收没有改变。occludin 表达减少导致 tricellulin 从三细胞 TJ 去定位,导致大分子通透性增加,从而促进抗原进入黏膜,并维持低度炎症过程。

https://cdn.ncbi.nlm.nih.gov/pmc/blobs/f4f7/9856377/d791d575699a/cells-12-00236-g001.jpg

文献AI研究员

20分钟写一篇综述,助力文献阅读效率提升50倍。

立即体验

用中文搜PubMed

大模型驱动的PubMed中文搜索引擎

马上搜索

文档翻译

学术文献翻译模型,支持多种主流文档格式。

立即体验