Suppr超能文献

循环单核细胞作为胰腺导管腺癌患者新的预后生物标志物。

Circulating Monocytes Serve as Novel Prognostic Biomarker in Pancreatic Ductal Adenocarcinoma Patients.

作者信息

Hansen Frederik J, David Paul, Akram Marina, Knoedler Samuel, Mittelstädt Anke, Merkel Susanne, Podolska Malgorzata J, Swierzy Izabela, Roßdeutsch Lotta, Klösch Bettina, Kouhestani Dina, Anthuber Anna, Bénard Alan, Brunner Maximilian, Krautz Christian, Grützmann Robert, Weber Georg F

机构信息

Department of General and Visceral Surgery, Friedrich-Alexander-University, Krankenhausstraße 12, 91054 Erlangen, Germany.

Institute of Regenerative Biology and Medicine, Helmholtz Center Munich, Ingolstädter Landtsraße 1, 85764 Neuherberg, Germany.

出版信息

Cancers (Basel). 2023 Jan 5;15(2):363. doi: 10.3390/cancers15020363.

Abstract

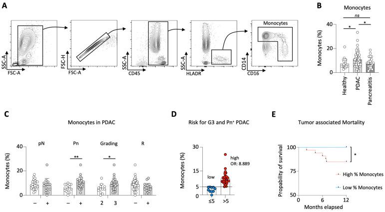
Pancreatic ductal adenocarcinoma (PDAC) ranks among the most fatal cancer diseases, widely accepted to have the most dismal prognoses. Although immunotherapy has broadly revolutionized cancer treatment, its value in PDAC appears to be relatively low. Exhibiting protumoral effects, monocytes have recently been proposed as potential targets of such immunotherapeutic regimens. However, to date, the body of evidence on monocytes’ role in PDAC is scarce. Therefore, we analyzed monocytes in the peripheral blood of 58 PDAC patients prior to surgery and compared them to healthy individuals. PDAC patients showed increased levels of monocytes when compared to healthy controls In addition, patients with perineural infiltration demonstrated a higher percentage of monocytes compared to non-infiltrating tumors and PDAC G3 was associated with higher monocyte levels than PDAC G2. Patients with monocyte levels > 5% were found to have an 8.9-fold increased risk for a G3 and perineural infiltrated PDAC resulting in poorer survival compared to patients with <5% monocyte levels. Furthermore, PDAC patients showed increased expressions of CD86 and CD11c and decreased expressions of PD-L1 on monocytes compared to healthy individuals. Finally, levels of monocytes correlated positively with concentrations of IL-6 and TNF-α in plasma of PDAC patients. Based on our findings, we propose monocytes as a novel prognostic biomarker. Large-scale studies are needed to further decipher the role of monocytes in PDAC and investigate their potential as therapeutic targets.

摘要

胰腺导管腺癌(PDAC)是最致命的癌症疾病之一,普遍认为其预后最为糟糕。尽管免疫疗法已经广泛地彻底改变了癌症治疗方式,但其在PDAC中的价值似乎相对较低。单核细胞具有促肿瘤作用,最近被提议作为此类免疫治疗方案的潜在靶点。然而,迄今为止,关于单核细胞在PDAC中作用的证据很少。因此,我们分析了58例PDAC患者术前外周血中的单核细胞,并将其与健康个体进行比较。与健康对照组相比,PDAC患者的单核细胞水平升高。此外,与无神经浸润的肿瘤相比,有神经周围浸润的患者单核细胞百分比更高,并且PDAC G3与比PDAC G2更高的单核细胞水平相关。发现单核细胞水平>5%的患者发生G3和神经周围浸润性PDAC的风险增加8.9倍,与单核细胞水平<5%的患者相比,生存率更低。此外,与健康个体相比,PDAC患者单核细胞上的CD86和CD11c表达增加,而PD-L1表达降低。最后,PDAC患者血浆中单核细胞水平与IL-6和TNF-α浓度呈正相关。基于我们的研究结果,我们提出将单核细胞作为一种新的预后生物标志物。需要进行大规模研究以进一步阐明单核细胞在PDAC中的作用,并研究它们作为治疗靶点的潜力。

https://cdn.ncbi.nlm.nih.gov/pmc/blobs/d1c4/9856871/a393d66b7d46/cancers-15-00363-g001.jpg

文献AI研究员

20分钟写一篇综述,助力文献阅读效率提升50倍。

立即体验

用中文搜PubMed

大模型驱动的PubMed中文搜索引擎

马上搜索

文档翻译

学术文献翻译模型,支持多种主流文档格式。

立即体验