Suppr超能文献

基于泛素相关基因对和临床特征的新型机器学习模型预测结肠腺癌的预后和治疗效果。

A novel machine learning model based on ubiquitin-related gene pairs and clinical features to predict prognosis and treatment effect in colon adenocarcinoma.

机构信息

Department of Gastroenterology, State Key Laboratory of Organ Failure Research, Guangdong Provincial Key Laboratory of Gastroenterology, Nanfang Hospital, Southern Medical University, Guangzhou, 510515, China.

Department of Gastroenterology, Integrated Clinical Microecology Center, Shenzhen Hospital, Southern Medical University, 1333 New Lake Road, Shenzhen, 518100, China.

出版信息

Eur J Med Res. 2023 Jan 21;28(1):41. doi: 10.1186/s40001-023-00993-z.

Abstract

BACKGROUND

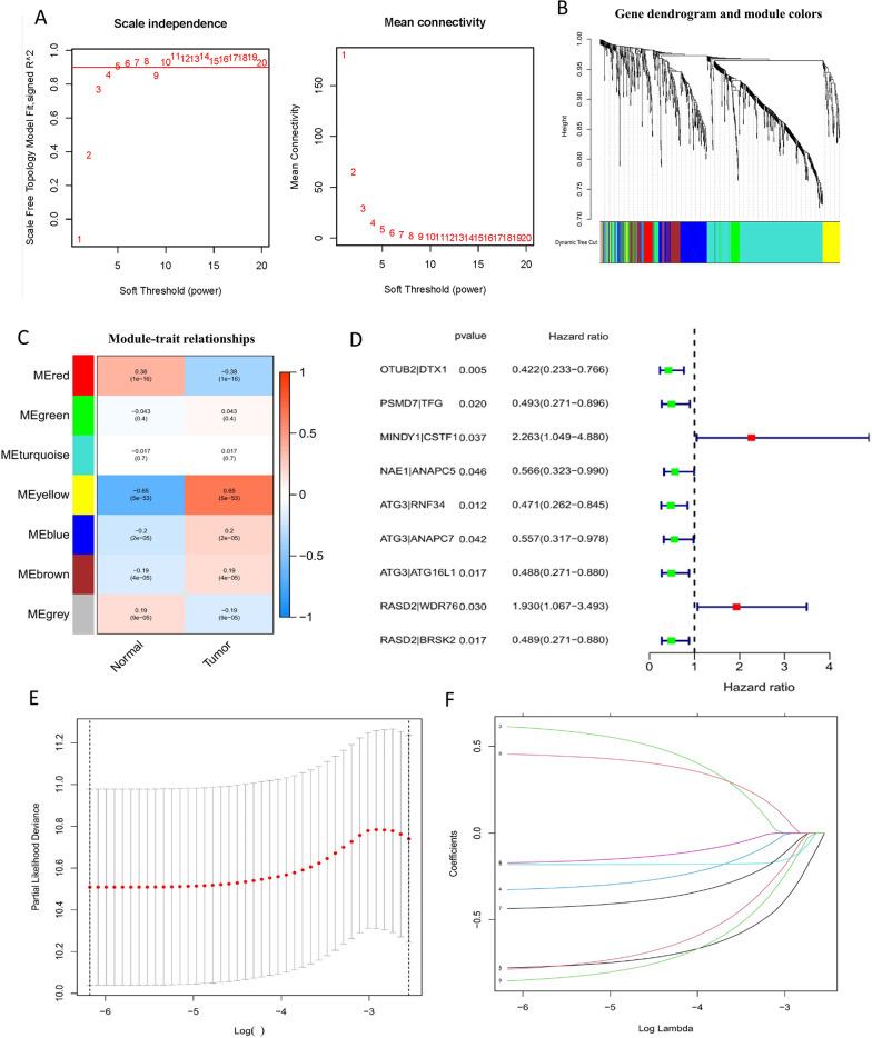
Ubiquitin and ubiquitin-like (UB/UBL) conjugations are essential post-translational modifications that contribute to cancer onset and advancement. In colon adenocarcinoma (COAD), nonetheless, the biological role, as well as the clinical value of ubiquitin-related genes (URGs), is unclear. The current study sought to design and verify a ubiquitin-related gene pairs (URGPs)-related prognostic signature for predicting COAD prognoses.

METHODS

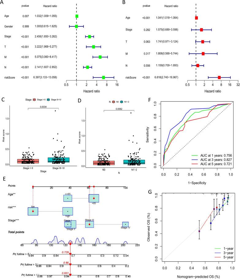
Using univariate, least absolute shrinkage and selection operator (LASSO), and multivariate Cox regression, URGP's predictive signature was discovered. Signatures differentiated high-risk and low-risk patients. ROC and Kaplan-Meier assessed URGPs' signature. Gene set enrichment analysis (GSEA) examined biological nomogram enrichment. Chemotherapy and tumor immune microenvironment were also studied.

RESULTS

The predictive signature used six URGPs. High-risk patients had a worse prognosis than low-risk patients, according to Kaplan-Meier. After adjusting for other clinical characteristics, the URGPs signature could reliably predict COAD patients. In the low-risk group, we found higher amounts of invading CD4 memory-activated T cells, follicular helper T cells, macrophages, and resting dendritic cells. Moreover, low-risk group had higher immune checkpoint-related gene expression and chemosensitivity.

CONCLUSION

Our research developed a nomogram and a URGPs prognostic signature to predict COAD prognosis, which may aid in patient risk stratification and offer an effective evaluation method of individualized treatment in clinical settings.

摘要

背景

泛素和泛素样(UB/UBL)缀合是至关重要的翻译后修饰,有助于癌症的发生和发展。然而,在结肠腺癌(COAD)中,泛素相关基因(URGs)的生物学作用及其临床价值尚不清楚。本研究旨在设计和验证泛素相关基因对(URGPs)相关预后标志,以预测 COAD 的预后。

方法

使用单变量、最小绝对值收缩和选择算子(LASSO)和多变量 Cox 回归,发现了 URGPs 的预测特征。该特征区分了高危和低危患者。ROC 和 Kaplan-Meier 评估了 URGPs 特征的预测能力。基因集富集分析(GSEA)检查了生物诺模图的富集情况。还研究了化疗和肿瘤免疫微环境。

结果

该预测特征使用了六个 URGPs。Kaplan-Meier 分析显示,高危患者的预后比低危患者差。在调整其他临床特征后,URGPs 特征可以可靠地预测 COAD 患者的预后。在低危组中,我们发现浸润性 CD4 记忆激活 T 细胞、滤泡辅助 T 细胞、巨噬细胞和静止树突状细胞的数量较高。此外,低危组中免疫检查点相关基因的表达和化疗敏感性更高。

结论

我们的研究开发了一个列线图和一个 URGPs 预后标志,以预测 COAD 的预后,这可能有助于患者的风险分层,并为临床环境中的个体化治疗提供有效的评估方法。

https://cdn.ncbi.nlm.nih.gov/pmc/blobs/73e7/9863211/bc940da3d6d1/40001_2023_993_Fig1_HTML.jpg

文献AI研究员

20分钟写一篇综述,助力文献阅读效率提升50倍。

立即体验

用中文搜PubMed

大模型驱动的PubMed中文搜索引擎

马上搜索

文档翻译

学术文献翻译模型,支持多种主流文档格式。

立即体验