Suppr超能文献

低温上调 HSP70 表达以减轻紫杉醇诱导的 NHEK 细胞损伤。

Low temperature upregulating HSP70 expression to mitigate the paclitaxel-induced damages in NHEK cell.

机构信息

Institute of Biothermal Science & Technology, University of Shanghai for Science and Technology, Shanghai, China.

Shanghai Co-innovation Center for Energy Therapy of Tumors, Shanghai, China.

出版信息

PeerJ. 2023 Jan 17;11:e14630. doi: 10.7717/peerj.14630. eCollection 2023.

Abstract

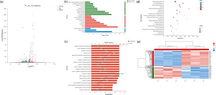
Scalp cooling is the most approved treatment for preventing chemotherapy-induced alopecia (CIA). However, the protective mechanism of scalp cooling has rarely been reported. The goal of the present study was to study the relationship between paclitaxel concentration and temperature and the inhibitory effect of low temperature on paclitaxel-induced alopecia. The results showed that the dose of paclitaxel should not exceed 60-70 mg/mL during scalp cooling treatment, and the optimal cooling temperature under different paclitaxel concentrations was determined. Normal human epidermal keratinocytes (NHEK) cells were analyzed by global transcriptome analysis, functional annotation and pathway analysis of differentially expressed genes (DEGs) and ELISA kit to analyze the mechanism of low temperature therapy. The expression of HSPA8, HSPA1A and HSPA1B, which belongs to HSP70, was up-regulated by low temperature. These genes are important target genes of low temperature treatment, which were confirmed by ELISA. The up-regulation of PLK2 and the down-regulation of TXNIP expression are the upstream of mitochondrial dysfunction and ROS, inhibiting the accumulation of ROS and up-regulating the mitochondrial membrane potential. Our research partially elucidates the therapeutic mechanism of scalp cooling, which provides a new idea on the drug research and development in CIA.

摘要

头皮冷却疗法是预防化疗引起的脱发(CIA)最被认可的治疗方法。然而,头皮冷却的保护机制很少被报道。本研究的目的是研究紫杉醇浓度与温度的关系以及低温对紫杉醇诱导脱发的抑制作用。结果表明,头皮冷却治疗时紫杉醇的剂量不应超过 60-70mg/ml,并确定了不同紫杉醇浓度下的最佳冷却温度。通过全转录组分析、差异表达基因(DEGs)的功能注释和通路分析以及 ELISA 试剂盒分析低温治疗的机制,对正常人表皮角质形成细胞(NHEK)进行了分析。属于 HSP70 的 HSPA8、HSPA1A 和 HSPA1B 的表达被低温上调。这些基因是低温治疗的重要靶基因,这一点通过 ELISA 得到了证实。PLK2 的上调和 TXNIP 表达的下调是线粒体功能障碍和 ROS 的上游,抑制 ROS 的积累并上调线粒体膜电位。我们的研究部分阐明了头皮冷却的治疗机制,为 CIA 的药物研究和开发提供了新的思路。

https://cdn.ncbi.nlm.nih.gov/pmc/blobs/1034/9854382/cc0536bb22aa/peerj-11-14630-g001.jpg

文献AI研究员

20分钟写一篇综述,助力文献阅读效率提升50倍。

立即体验

用中文搜PubMed

大模型驱动的PubMed中文搜索引擎

马上搜索

文档翻译

学术文献翻译模型,支持多种主流文档格式。

立即体验