Suppr超能文献

新型冠状病毒肺炎通过诱导细胞衰老抑制睾丸中的精子发生。

COVID-19 inhibits spermatogenesis in the testes by inducing cellular senescence.

作者信息

Wang Zuomin, Ma Yuxiang, Chen Zude, Yang Riwei, Liu Qinwei, Pan Jinyou, Wang Jiamin, Liu Yangzhou, Zhou Mingda, Zhang Yihan, Zhou Yuhao, Yang Shuxin, Zou Bangyu, Lin Jingwei, Cai Yingxin, Jiang Zheng, Zhou Zhen, Zhao Zhigang

机构信息

Department of Urology and Andrology, Minimally Invasive Surgery Center, Guangdong Provincial Key Laboratory of Urology, The First Affiliated Hospital of Guangzhou Medical University, Guangzhou, Guangdong, China.

出版信息

Front Genet. 2023 Jan 5;13:981471. doi: 10.3389/fgene.2022.981471. eCollection 2022.

Abstract

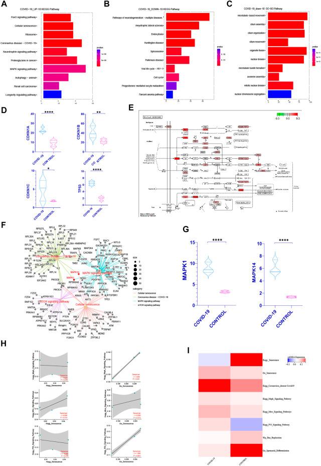
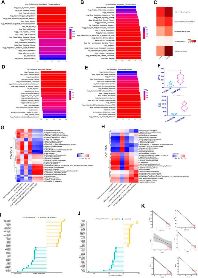
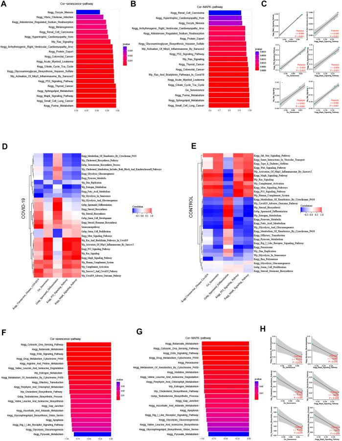
COVID-19 (SARS-CoV-2) has been linked to organ damage in humans since its worldwide outbreak. It can also induce severe sperm damage, according to research conducted at numerous clinical institutions. However, the exact mechanism of damage is still unknown. In this study, testicular bulk-RNA-seq Data were downloaded from three COVID-19 patients and three uninfected controls from GEO to evaluate the effect of COVID-19 infection on spermatogenesis. Relative expression of each pathway and the correlation between genes or pathways were analyzed by bioinformatic methods. By detecting the relative expression of each pathway and the correlation between genes or pathways, we found that COVID-19 could induce testicular cell senescence through MAPK signaling pathway. Cellular senescence was synergistic with MAPK pathway, which further affected the normal synthesis of cholesterol and androgen, inhibited the normal synthesis of lactate and pyruvate, and ultimately affected spermatogenesis. The medications targeting MAPK signaling pathway, especially MAPK1 and MAPK14, are expected to be effective therapeutic medications for reducing COVID-19 damage to spermatogenesis. These results give us a new understanding of how COVID-19 inhibits spermatogenesis and provide a possible solution to alleviate this damage.

摘要

自新冠病毒(SARS-CoV-2)在全球爆发以来,它已被证实与人体器官损伤有关。根据众多临床机构开展的研究,它还会导致严重的精子损伤。然而,确切的损伤机制仍不清楚。在本研究中,从基因表达综合数据库(GEO)下载了3名新冠患者和3名未感染对照的睾丸全转录组RNA测序数据,以评估新冠病毒感染对精子发生的影响。采用生物信息学方法分析各信号通路的相对表达以及基因或信号通路之间的相关性。通过检测各信号通路的相对表达以及基因或信号通路之间的相关性,我们发现新冠病毒可通过丝裂原活化蛋白激酶(MAPK)信号通路诱导睾丸细胞衰老。细胞衰老与MAPK信号通路协同作用,进一步影响胆固醇和雄激素的正常合成,抑制乳酸和丙酮酸的正常合成,最终影响精子发生。靶向MAPK信号通路的药物,尤其是MAPK1和MAPK14,有望成为减轻新冠病毒对精子发生损伤的有效治疗药物。这些结果让我们对新冠病毒如何抑制精子发生有了新的认识,并为减轻这种损伤提供了一种可能的解决方案。

https://cdn.ncbi.nlm.nih.gov/pmc/blobs/7aa2/9849386/3594e46a96a3/fgene-13-981471-g001.jpg

文献AI研究员

20分钟写一篇综述,助力文献阅读效率提升50倍。

立即体验

用中文搜PubMed

大模型驱动的PubMed中文搜索引擎

马上搜索

文档翻译

学术文献翻译模型,支持多种主流文档格式。

立即体验