Suppr超能文献

TPGS修饰的莫匹罗星-银复合物对耐莫匹罗星的有效去定植策略

Effective decolonization strategy for mupirocin-resistant by TPGS-modified mupirocin-silver complex.

作者信息

Sun Ming-Chen, Chen Ying-Fang, Liu Di, Xu Xiao-Ling, You Yu-Chan, Lu Wei, Shi Yun-Juan, Ren Ming-Yang, Fan Yi-Bin, Du Yong-Zhong, Tao Xiao-Hua

机构信息

Center for Plastic & Reconstructive Surgery, Department of Dermatology, Zhejiang Provincial People's Hospital (Affiliated People's Hospital, Hangzhou Medical College), Hangzhou, 310014, China.

Institute of Pharmaceutics, College of Pharmaceutical Sciences, Zhejiang University, Hangzhou, 310058, China.

出版信息

Mater Today Bio. 2023 Jan 3;18:100534. doi: 10.1016/j.mtbio.2022.100534. eCollection 2023 Feb.

Abstract

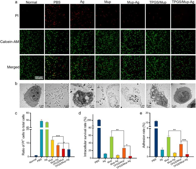
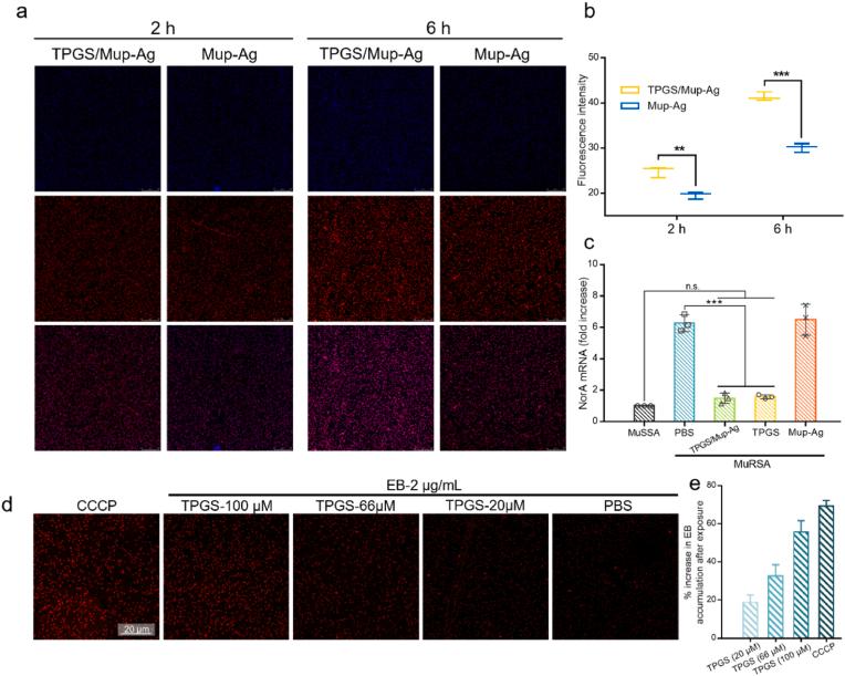
The widespread utilization of mupirocin to treat methicillin-resistant (MRSA)-caused infectious diseases has led to the emergence of mupirocin-resistant (MuRSA), posing a serious global medical threat. In order to counteract MuRSA, we develop a d-α-tocopherol polyethylene glycol 1000 succinate (TPGS) modified mupirocin and silver complex (TPGS/Mup-Ag) to combat MuRSA. The surfactivity of TPGS endows Mup-Ag with a homogeneous and small particle size (∼16 ​nm), which significantly enhances bacterial internalization. Silver ions are released from the mupirocin-Ag complex (Mup-Ag) to exert a synergistic antibacterial activity with mupirocin. Results manifest that our strategy reduces the concentration of mupirocin that induces 50% bacterial death from about 1000 ​μmol/mL to about 16 ​μmol/mL. bacterial infection model suggests that TPGS/Mup-Ag can not only eliminate both intracellular and inhibit bacterial adhesion, but also living cells are not affected. Results of experiments demonstrate that TPGS/Mup-Ag can effectively inhibit the progression of skin infection and accelerate wound healing, as well as alleviate systemic inflammation in both the subcutaneous infection model and the wound infection model. Furthermore, this study may contribute to the development of therapeutic agents for antibiotic-resistant bacteria and offer ideas for silver-based bactericides.

摘要

莫匹罗星广泛用于治疗耐甲氧西林金黄色葡萄球菌(MRSA)引起的传染病,导致了耐莫匹罗星金黄色葡萄球菌(MuRSA)的出现,对全球医疗构成严重威胁。为了对抗MuRSA,我们开发了一种聚乙二醇1000维生素E琥珀酸酯(TPGS)修饰的莫匹罗星和银复合物(TPGS/Mup-Ag)来对抗MuRSA。TPGS的表面活性使Mup-Ag具有均匀且小的粒径(约16纳米),这显著增强了细菌内化。银离子从莫匹罗星-银复合物(Mup-Ag)中释放出来,与莫匹罗星发挥协同抗菌活性。结果表明,我们的策略将诱导50%细菌死亡的莫匹罗星浓度从约1000微摩尔/毫升降低到约16微摩尔/毫升。细菌感染模型表明,TPGS/Mup-Ag不仅可以消除细胞内细菌并抑制细菌粘附,而且对活细胞没有影响。实验结果表明,TPGS/Mup-Ag可以有效抑制皮肤感染的进展并加速伤口愈合,同时减轻皮下感染模型和伤口感染模型中的全身炎症。此外,本研究可能有助于开发抗耐药菌的治疗药物,并为银基杀菌剂提供思路。

https://cdn.ncbi.nlm.nih.gov/pmc/blobs/9cb6/9850068/bd435ffa87d1/ga1.jpg

文献AI研究员

20分钟写一篇综述,助力文献阅读效率提升50倍。

立即体验

用中文搜PubMed

大模型驱动的PubMed中文搜索引擎

马上搜索

文档翻译

学术文献翻译模型,支持多种主流文档格式。

立即体验