Suppr超能文献

中国西南部山区亚属进化辐射过程中的广泛杂交

Pervasive hybridization during evolutionary radiation of subgenus in mountains of southwest China.

作者信息

Ma Yazhen, Mao Xingxing, Wang Ji, Zhang Lei, Jiang Yuanzhong, Geng Yuying, Ma Tao, Cai Liming, Huang Shuangquan, Hollingsworth Pete, Mao Kangshan, Kang Minghui, Li Yiling, Yang Wenlu, Wu Haolin, Chen Yang, Davis Charles C, Shrestha Nawal, Ree Richard H, Xi Zhenxiang, Hu Quanjun, Milne Richard I, Liu Jianquan

机构信息

Key Laboratory for Bio-Resource and Eco-Environment of Ministry of Education, College of Life Sciences, Sichuan University, Chengdu 610065, China.

State Key Laboratory of Grassland Agro-ecosystem, College of Ecology, Lanzhou University, Lanzhou 730000, China.

出版信息

Natl Sci Rev. 2022 Dec 2;9(12):nwac276. doi: 10.1093/nsr/nwac276. eCollection 2022 Dec.

Abstract

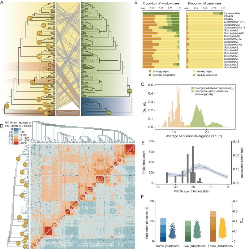
Radiations are especially important for generating species biodiversity in mountainous ecosystems. The contribution of hybridization to such radiations has rarely been examined. Here, we use extensive genomic data to test whether hybridization was involved in evolutionary radiation within subgenus , whose members show strong geographic isolation in the mountains of southwest China. We sequenced genomes for 143 species of this subgenus and 93 species of four other subgenera, and found that was monophyletic and radiated during the late Oligocene to middle Miocene. Widespread hybridization events were inferred within and between the identified clades and subclades. This suggests that hybridization occurred both early and late during diversification of subgenus , although the extent to which hybridization, speciation through mixing-isolation-mixing or hybrid speciation, accelerated the diversification needs further exploration. Cycles of isolation and contact in such and other montane ecosystems may have together promoted species radiation through hybridization between diverging populations and species. Similar radiation processes may apply to other montane floras in this region and elsewhere.

摘要

辐射对于在山地生态系统中产生物种多样性尤为重要。杂交对这种辐射的贡献很少被研究。在这里,我们使用大量基因组数据来测试杂交是否参与了亚属内的进化辐射,该亚属的成员在中国西南部山区表现出强烈的地理隔离。我们对该亚属的143个物种和其他四个亚属的93个物种进行了基因组测序,发现该亚属是单系的,并在渐新世晚期至中新世中期发生了辐射分化。在已识别的进化枝和亚进化枝内部及之间推断出广泛的杂交事件。这表明杂交在亚属多样化的早期和晚期均有发生,尽管杂交、通过混合 - 隔离 - 混合或杂交物种形成加速多样化的程度还需要进一步探索。在这样的以及其他山地生态系统中,隔离和接触的循环可能共同通过分化的种群和物种之间的杂交促进了物种辐射。类似的辐射过程可能适用于该地区和其他地方的其他山地植物区系。

https://cdn.ncbi.nlm.nih.gov/pmc/blobs/4c22/9844246/a29680f2c747/nwac276fig1.jpg

文献AI研究员

20分钟写一篇综述,助力文献阅读效率提升50倍。

立即体验

用中文搜PubMed

大模型驱动的PubMed中文搜索引擎

马上搜索

文档翻译

学术文献翻译模型,支持多种主流文档格式。

立即体验