Suppr超能文献

[细菌名称]的搭便车运动性涉及到其壁磷壁酸与[细菌名称]的脂多糖之间的相互作用。 (注:原文中两个“of ”后面的内容缺失,这里用“[细菌名称]”表示需补充的细菌名称)

Hitchhiking motility of involves the interaction between its wall teichoic acids and lipopolysaccharide of .

作者信息

Liu Chao-Chin, Lin Mei-Hui

机构信息

Graduate Institute of Biomedical Sciences, Chang Gung University, Taoyuan, Taiwan.

Department of Medical Biotechnology and Laboratory Science, College of Medicine, Chang Gung University, Taoyuan, Taiwan.

出版信息

Front Microbiol. 2023 Jan 5;13:1068251. doi: 10.3389/fmicb.2022.1068251. eCollection 2022.

Abstract

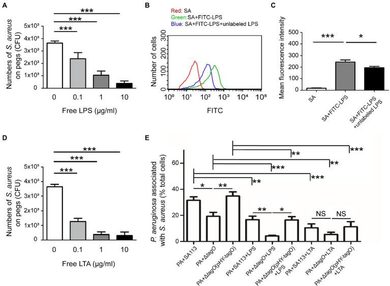
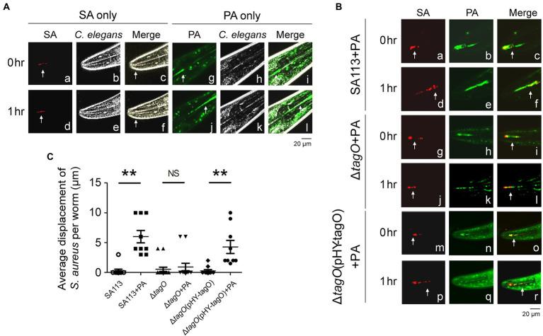
, which lacks pili and flagella, is nonmotile. However, it hitchhikes motile bacteria, such as , to migrate in the environment. This study demonstrated that the hitchhiking motility of SA113 was reduced after the , which encodes an enzyme for wall teichoic acids (WTA) synthesis, was deleted. The hitchhiking motility was restored after the mutation was complemented by transforming a plasmid expressing TagO into the mutant. We also showed that adding purified lipopolysaccharide (LPS) to a culture that contains SA113 and PAO1, reduced the movement of , showing that WTA and LPS are involved in the hitchhiking motility of . This study also found that promoted the movement of in the digestive tract of and in mice. In conclusion, this study reveals how hitchhikes for translocation in an ecosystem. The results from this study improve our understanding on how a nonmotile pathogen moves in the environment and spreads in animals.

摘要

其缺乏菌毛和鞭毛,无运动能力。然而,它会搭乘诸如[具体细菌名称未给出]等有运动能力的细菌在环境中迁移。本研究表明,编码用于合成壁磷壁酸(WTA)的一种酶的[基因名称未给出]被删除后,SA113的搭乘运动能力降低。通过将表达TagO的质粒转化到突变体中对突变进行互补后,搭乘运动能力得以恢复。我们还表明,向含有SA113和PAO1的培养物中添加纯化的脂多糖(LPS),会降低[具体细菌名称未给出]的移动,表明WTA和LPS参与了[具体细菌名称未给出]的搭乘运动能力。本研究还发现,[具体细菌名称未给出]促进了[另一种细菌名称未给出]在[宿主名称未给出]的消化道以及小鼠体内的移动。总之,本研究揭示了[具体细菌名称未给出]如何搭乘[另一种细菌名称未给出]在生态系统中进行转移。该研究结果增进了我们对无运动能力的病原体如何在环境中移动并在动物体内传播的理解。

https://cdn.ncbi.nlm.nih.gov/pmc/blobs/b1bb/9849799/ad6c5baff68d/fmicb-13-1068251-g001.jpg

文献AI研究员

20分钟写一篇综述,助力文献阅读效率提升50倍。

立即体验

用中文搜PubMed

大模型驱动的PubMed中文搜索引擎

马上搜索

文档翻译

学术文献翻译模型,支持多种主流文档格式。

立即体验