Suppr超能文献

胰岛应激反应中的性别差异支持女性β细胞的弹性。

Sex differences in islet stress responses support female β cell resilience.

机构信息

Department of Cellular and Physiological Sciences, Life Sciences Institute, The University of British Columbia, 2350 Health Sciences Mall, Vancouver, BC, V6T 1Z3, Canada.

Department of Cellular and Physiological Sciences, Life Sciences Institute, The University of British Columbia, 2350 Health Sciences Mall, Vancouver, BC, V6T 1Z3, Canada.

出版信息

Mol Metab. 2023 Mar;69:101678. doi: 10.1016/j.molmet.2023.101678. Epub 2023 Jan 20.

Abstract

OBJECTIVE

Pancreatic β cells play a key role in maintaining glucose homeostasis; dysfunction of this critical cell type causes type 2 diabetes (T2D). Emerging evidence points to sex differences in β cells, but few studies have examined male-female differences in β cell stress responses and resilience across multiple contexts, including diabetes. Here, we address the need for high-quality information on sex differences in β cell and islet gene expression and function using both human and rodent samples.

METHODS

In humans, we compared β cell gene expression and insulin secretion in donors with T2D to non-diabetic donors in both males and females. In mice, we generated a well-powered islet RNAseq dataset from 20-week-old male and female siblings with similar insulin sensitivity. Our unbiased gene expression analysis pointed to a sex difference in the endoplasmic reticulum (ER) stress response. Based on this analysis, we hypothesized female islets would be more resilient to ER stress than male islets. To test this, we subjected islets isolated from age-matched male and female mice to thapsigargin treatment and monitored protein synthesis, cell death, and β cell insulin production and secretion. Transcriptomic and proteomic analyses were used to characterize sex differences in islet responses to ER stress.

RESULTS

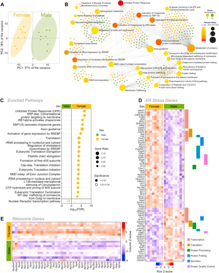
Our single-cell analysis of human β cells revealed sex-specific changes to gene expression and function in T2D, correlating with more robust insulin secretion in human islets isolated from female donors with T2D compared to male donors with T2D. In mice, RNA sequencing revealed differential enrichment of unfolded protein response pathway-associated genes, where female islets showed higher expression of genes linked with protein synthesis, folding, and processing. This differential expression was physiologically significant, as islets isolated from female mice were more resilient to ER stress induction with thapsigargin. Specifically, female islets showed a greater ability to maintain glucose-stimulated insulin production and secretion during ER stress compared with males.

CONCLUSIONS

Our data demonstrate sex differences in β cell gene expression in both humans and mice, and that female β cells show a greater ability to maintain glucose-stimulated insulin secretion across multiple physiological and pathological contexts.

摘要

目的

胰腺 β 细胞在维持血糖稳态中发挥着关键作用;这种关键细胞类型的功能障碍会导致 2 型糖尿病(T2D)。新出现的证据表明 β 细胞存在性别差异,但很少有研究在多个背景下(包括糖尿病)检查 β 细胞应激反应和恢复能力的男性与女性之间的差异。在这里,我们使用人类和啮齿动物样本来解决有关 β 细胞和胰岛基因表达和功能的性别差异的高质量信息需求。

方法

在人类中,我们比较了男性和女性中患有 T2D 的供体与非糖尿病供体的 β 细胞基因表达和胰岛素分泌。在小鼠中,我们从 20 周龄具有相似胰岛素敏感性的雄性和雌性同窝仔鼠中生成了一个功能强大的胰岛 RNAseq 数据集。我们的无偏基因表达分析表明,内质网(ER)应激反应存在性别差异。基于该分析,我们假设雌性胰岛对 ER 应激的恢复能力强于雄性胰岛。为了验证这一点,我们用他普西卡丁处理从年龄匹配的雄性和雌性小鼠中分离出的胰岛,并监测蛋白质合成、细胞死亡以及 β 细胞胰岛素的产生和分泌。转录组学和蛋白质组学分析用于描述胰岛对 ER 应激的反应中的性别差异。

结果

我们对人类 β 细胞的单细胞分析揭示了 T2D 中基因表达和功能的性别特异性变化,与从患有 T2D 的女性供体中分离出的人类胰岛相比,从患有 T2D 的男性供体中分离出的胰岛具有更强的胰岛素分泌能力有关。在小鼠中,RNA 测序揭示了未折叠蛋白反应途径相关基因的差异富集,其中雌性胰岛中与蛋白质合成、折叠和加工相关的基因表达更高。这种差异表达具有生理意义,因为用他普西卡丁诱导 ER 应激时,来自雌性小鼠的胰岛更具抗性。具体来说,与雄性相比,雌性胰岛在 ER 应激期间维持葡萄糖刺激的胰岛素产生和分泌的能力更强。

结论

我们的数据表明,人类和小鼠的 β 细胞基因表达存在性别差异,并且雌性 β 细胞在多种生理和病理背景下表现出更强的维持葡萄糖刺激的胰岛素分泌能力。

https://cdn.ncbi.nlm.nih.gov/pmc/blobs/4879/9971554/8d2f9994bf93/gr1.jpg

文献AI研究员

20分钟写一篇综述,助力文献阅读效率提升50倍。

立即体验

用中文搜PubMed

大模型驱动的PubMed中文搜索引擎

马上搜索

文档翻译

学术文献翻译模型,支持多种主流文档格式。

立即体验