Suppr超能文献

多组学分析表明 EHMT1 甲基转移酶在卵母细胞发生过程中的转录抑制中起着关键作用。

Multi-omics analyses demonstrate a critical role for EHMT1 methyltransferase in transcriptional repression during oogenesis.

机构信息

Epigenetics Programme, Babraham Institute, Cambridge CB22 3AT, United Kingdom.

Millennium Institute on Immunology and Immunotherapy, Laboratory of Integrative Biology (LIBi), Centro de Excelencia en Medicina Traslacional (CEMT), Scientific and Technological Bioresource Nucleus (BIOREN), Universidad de La Frontera, 4810296, Temuco, Chile.

出版信息

Genome Res. 2023 Jan;33(1):18-31. doi: 10.1101/gr.277046.122. Epub 2023 Jan 23.

Abstract

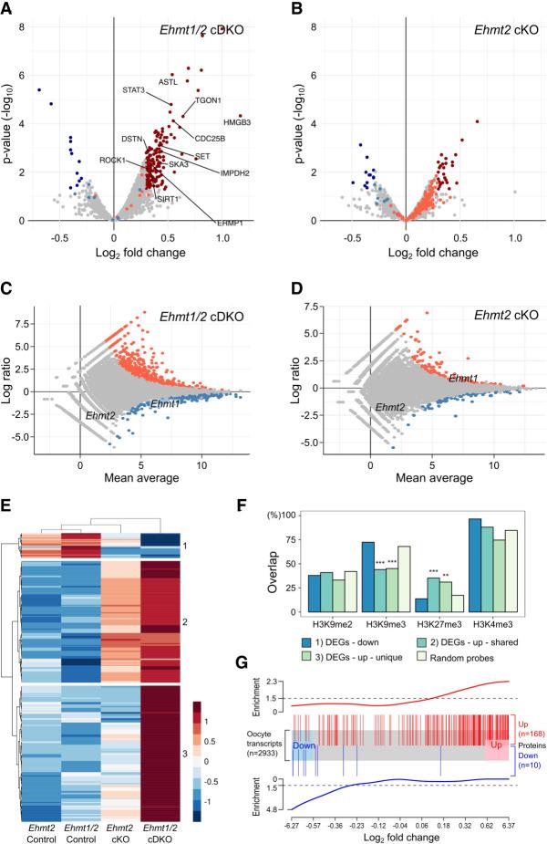
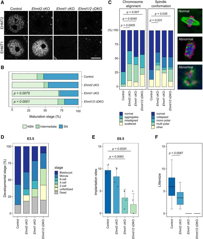
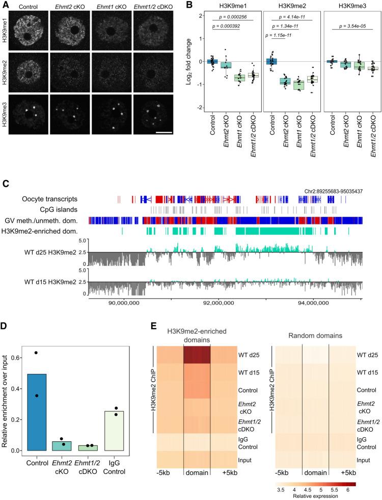
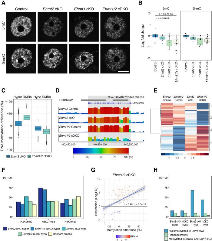
EHMT1 (also known as GLP) is a multifunctional protein, best known for its role as an H3K9me1 and H3K9me2 methyltransferase through its reportedly obligatory dimerization with EHMT2 (also known as G9A). Here, we investigated the role of EHMT1 in the oocyte in comparison to EHMT2 using oocyte-specific conditional knockout mouse models ( cKO, cKO, cDKO), with ablation from the early phase of oocyte growth. Loss of EHMT1 in cKO and cDKO oocytes recapitulated meiotic defects observed in the cKO; however, there was a significant impairment in oocyte maturation and developmental competence in cKO and cDKO oocytes beyond that observed in the cKO. Consequently, loss of EHMT1 in oogenesis results, upon fertilization, in mid-gestation embryonic lethality. To identify H3K9 methylation and other meaningful biological changes in each mutant to explore the molecular functions of EHMT1 and EHMT2, we performed immunofluorescence imaging, multi-omics sequencing, and mass spectrometry (MS)-based proteome analyses in cKO oocytes. Although H3K9me1 was depleted only upon loss of EHMT1, H3K9me2 was decreased, and H3K9me2-enriched domains were eliminated equally upon loss of EHMT1 or EHMT2. Furthermore, there were more significant changes in the transcriptome, DNA methylome, and proteome in cDKO than cKO oocytes, with transcriptional derepression leading to increased protein abundance and local changes in genic DNA methylation in cDKO oocytes. Together, our findings suggest that EHMT1 contributes to local transcriptional repression in the oocyte, partially independent of EHMT2, and is critical for oogenesis and oocyte developmental competence.

摘要

EHMT1(也称为 GLP)是一种多功能蛋白,其作为 H3K9me1 和 H3K9me2 甲基转移酶的作用最为人所知,这是通过其与 EHMT2(也称为 G9A)的报道中必需的二聚化实现的。在这里,我们使用卵母细胞特异性条件性敲除小鼠模型( cKO、 cKO、 cDKO)研究了 EHMT1 在卵母细胞中的作用与 EHMT2 的作用相比,这些模型的敲除发生在卵母细胞生长的早期阶段。 cKO 和 cDKO 卵母细胞中 EHMT1 的缺失重现了在 cKO 中观察到的减数分裂缺陷;然而, cKO 和 cDKO 卵母细胞的成熟和发育能力的严重损伤超过了在 cKO 中观察到的。因此,在卵发生过程中 EHMT1 的缺失导致受精后中孕期胚胎致死。为了确定每个突变体中的 H3K9 甲基化和其他有意义的生物学变化,以探索 EHMT1 和 EHMT2 的分子功能,我们在 cKO 卵母细胞中进行了免疫荧光成像、多组学测序和基于质谱(MS)的蛋白质组分析。尽管仅在缺失 EHMT1 时耗尽了 H3K9me1,但 H3K9me2 减少,并且在缺失 EHMT1 或 EHMT2 时,H3K9me2 富集域同样被消除。此外, cDKO 卵母细胞中的转录组、DNA 甲基组和蛋白质组发生了更显著的变化,转录抑制导致 cDKO 卵母细胞中的蛋白质丰度增加和基因 DNA 甲基化的局部变化。总之,我们的研究结果表明,EHMT1 有助于卵母细胞中的局部转录抑制,部分独立于 EHMT2,对于卵发生和卵母细胞发育能力至关重要。

https://cdn.ncbi.nlm.nih.gov/pmc/blobs/9d47/9977154/0e3e0fc8a16c/18f01.jpg

文献AI研究员

20分钟写一篇综述,助力文献阅读效率提升50倍。

立即体验

用中文搜PubMed

大模型驱动的PubMed中文搜索引擎

马上搜索

文档翻译

学术文献翻译模型,支持多种主流文档格式。

立即体验