Suppr超能文献

JNK 信号通路在烟曲霉诱导支气管上皮细胞炎症因子释放中的作用。

Involvement of JNK signaling in Aspergillus fumigatus-induced inflammatory factors release in bronchial epithelial cells.

机构信息

Department of Respiratory and Critical Care Medicine, Beijing Youan Hospital, Capital Medical University, Beijing, 100069, China.

Department for Disinfection and Infection Control, Chinese PLA Center for Disease Control and Prevention, Beijing, China.

出版信息

Sci Rep. 2023 Jan 23;13(1):1293. doi: 10.1038/s41598-023-28567-3.

Abstract

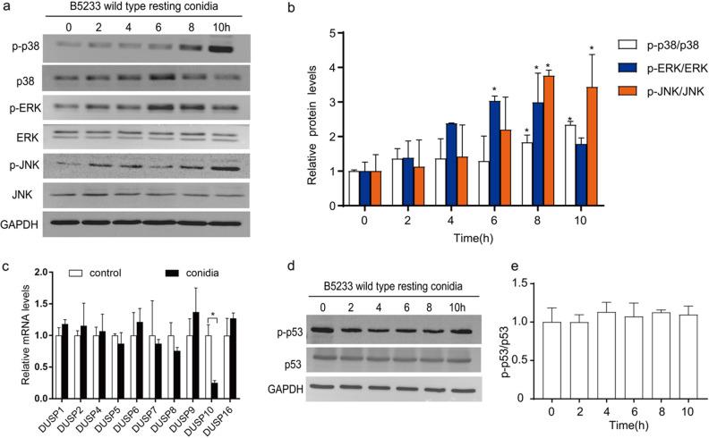
Aspergillus fumigatus (A. fumigatus) is an important fungal pathogen and its conidia can be inhaled and interact with airway epithelial cells; however, the release of inflammatory factors from bronchial epithelial cells upon A. fumigatus infection and its regulation remained unclear. Here it was demonstrated that the release of IL-27, MCP-1 and TNF-α from BEAS-2B cells were upregulated upon stimulation by conidia, while mitogen-activated protein kinase signaling pathway was activated. Further, the inhibition of JNK, but not p38 and ERK, could inhibit inflammatory factors release and the LC3II formation in BEAS-2B cells induced by A. fumigatus conidia. In addition, an inhibitor of autophagy, bafilomycin A1 was able to significantly down-regulate the release of inflammatory factors in BEAS-2B cells upon A. fumigatus conidia, while rapamycin could reverse the effect of JNK inhibitor on IL-27 and TNF-α release. Taken together, these data demonstrated that JNK signal might play an important role in inflammatory factor release regulated by autophagy in bronchial epithelial cells against A. fumigatus infection.

摘要

烟曲霉(A. fumigatus)是一种重要的真菌病原体,其分生孢子可被吸入并与气道上皮细胞相互作用;然而,烟曲霉感染后支气管上皮细胞释放炎症因子及其调控机制尚不清楚。本研究表明,分生孢子刺激可诱导 BEAS-2B 细胞中 IL-27、MCP-1 和 TNF-α 的释放,同时激活丝裂原活化蛋白激酶信号通路。此外,抑制 JNK,但不抑制 p38 和 ERK,可抑制烟曲霉分生孢子诱导的 BEAS-2B 细胞中炎症因子释放和 LC3II 的形成。此外,自噬抑制剂巴弗洛霉素 A1 可显著下调 BEAS-2B 细胞中烟曲霉分生孢子诱导的炎症因子释放,而雷帕霉素可逆转 JNK 抑制剂对 IL-27 和 TNF-α 释放的影响。综上所述,这些数据表明 JNK 信号可能在烟曲霉感染诱导的支气管上皮细胞自噬调控的炎症因子释放中发挥重要作用。

https://cdn.ncbi.nlm.nih.gov/pmc/blobs/3170/9871034/a24619d30ce7/41598_2023_28567_Fig1_HTML.jpg

文献AI研究员

20分钟写一篇综述,助力文献阅读效率提升50倍。

立即体验

用中文搜PubMed

大模型驱动的PubMed中文搜索引擎

马上搜索

文档翻译

学术文献翻译模型,支持多种主流文档格式。

立即体验