Suppr超能文献

RAGE 抑制通过直接抑制 II 型肺泡上皮细胞的自噬性凋亡缓解脂多糖诱导的肺损伤。

RAGE inhibition alleviates lipopolysaccharides-induced lung injury via directly suppressing autophagic apoptosis of type II alveolar epithelial cells.

机构信息

Department of Critical Care Medicine, Shanghai Children's Hospital, School of Medicine, Shanghai Jiao Tong University, Shanghai, 200062, China.

Institute of Pediatric Infection, Immunity and Intensive Care Medicine, Shanghai Jiao Tong University, Shanghai, 200062, China.

出版信息

Respir Res. 2023 Jan 24;24(1):24. doi: 10.1186/s12931-023-02332-6.

Abstract

BACKGROUND

Advanced glycation end product receptor (RAGE) acts as a receptor of pro-inflammatory ligands and is highly expressed in alveolar epithelial cells (AECs). Autophagy in AECs has received much attention recently. However, the roles of autophagy and RAGE in the pathogenesis of acute lung injury remain unclear. Therefore, this study aimed to explore whether RAGE activation signals take part in the dysfunction of alveolar epithelial barrier through autophagic death.

METHODS

Acute lung injury animal models were established using C57BL/6 and Ager gene knockout (Ager mice) mice in this study. A549 cells and primary type II alveolar epithelial (ATII) cells were treated with siRNA to reduce Ager gene expression. Autophagy was inhibited by 3-methyladenine (3-MA). Lung injury was assessed by histopathological examination. Cell viability was estimated by cell counting kit-8 (CCK-8) assay. The serum and bronchoalveolar lavage fluid (BALF) levels of interleukin (IL)-6, IL-8 and soluble RAGE (sRAGE) were evaluated by Enzyme-linked immunosorbent assay (ELISA). The involvement of RAGE signals, autophagy and apoptosis was assessed using western blots, immunohistochemistry, immunofluorescence, transmission electron microscopy and TUNEL test.

RESULTS

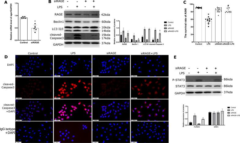
The expression of RAGE was promoted by lipopolysaccharide (LPS), which was associated with activation of autophagy both in mice lung tissues and A549 cells as well as primary ATII cells. sRAGE in BALF was positively correlated with IL-6 and IL-8 levels. Compared with the wild-type mice, inflammation and apoptosis in lung tissues were alleviated in Ager mice. Persistently activated autophagy contributed to cell apoptosis, whereas the inhibition of autophagy by 3-MA protected lungs from damage. In addition, Ager knockdown inhibited LPS-induced autophagy activation and attenuated lung injury. In vitro, knockdown of RAGE significantly suppressed the activation of LPS-induced autophagy and apoptosis of A549 and primary ATII cells. Furthermore, RAGE activated the downstream STAT3 signaling pathway.

CONCLUSION

RAGE plays an essential role in the pathogenesis of ATII cells injury. Our results suggested that RAGE inhibition alleviated LPS-induced lung injury by directly suppressing autophagic apoptosis of alveolar epithelial cells.

摘要

背景

晚期糖基化终产物受体(RAGE)作为促炎配体的受体,在肺泡上皮细胞(AECs)中高度表达。自噬在 AECs 中受到了广泛关注。然而,自噬和 RAGE 在急性肺损伤发病机制中的作用仍不清楚。因此,本研究旨在探讨 RAGE 激活信号是否通过自噬性死亡参与肺泡上皮细胞屏障功能障碍。

方法

本研究使用 C57BL/6 和 Ager 基因敲除(Ager 小鼠)小鼠建立急性肺损伤动物模型。用 siRNA 降低 A549 细胞和原代 II 型肺泡上皮(ATII)细胞中的 Ager 基因表达。用 3-甲基腺嘌呤(3-MA)抑制自噬。通过组织病理学检查评估肺损伤。通过细胞计数试剂盒-8(CCK-8)测定评估细胞活力。通过酶联免疫吸附试验(ELISA)评估血清和支气管肺泡灌洗液(BALF)中白细胞介素(IL)-6、IL-8 和可溶性 RAGE(sRAGE)的水平。通过 Western blot、免疫组织化学、免疫荧光、透射电镜和 TUNEL 试验评估 RAGE 信号、自噬和凋亡的参与情况。

结果

脂多糖(LPS)促进了 RAGE 的表达,这与小鼠肺组织和 A549 细胞以及原代 ATII 细胞中的自噬激活有关。BALF 中的 sRAGE 与 IL-6 和 IL-8 水平呈正相关。与野生型小鼠相比,Ager 小鼠肺组织中的炎症和凋亡减轻。持续激活的自噬导致细胞凋亡,而 3-MA 抑制自噬可保护肺部免受损伤。此外,Ager 敲低抑制了 LPS 诱导的自噬激活并减轻了肺损伤。在体外,RAGE 敲低显著抑制了 LPS 诱导的 A549 和原代 ATII 细胞的自噬激活和凋亡。此外,RAGE 激活了下游 STAT3 信号通路。

结论

RAGE 在 ATII 细胞损伤发病机制中起重要作用。我们的结果表明,RAGE 抑制通过直接抑制肺泡上皮细胞的自噬性凋亡来减轻 LPS 诱导的肺损伤。

https://cdn.ncbi.nlm.nih.gov/pmc/blobs/f584/9872382/ba4ac418526c/12931_2023_2332_Fig1_HTML.jpg

文献AI研究员

20分钟写一篇综述,助力文献阅读效率提升50倍。

立即体验

用中文搜PubMed

大模型驱动的PubMed中文搜索引擎

马上搜索

文档翻译

学术文献翻译模型,支持多种主流文档格式。

立即体验