Suppr超能文献

急性阑尾炎表现为两种微生物组状态类型,口腔病原体影响严重程度。

Acute appendicitis manifests as two microbiome state types with oral pathogens influencing severity.

机构信息

Diagnostic and Research Institute of Hygiene, Microbiology and Environmental Medicine, Medical University of Graz, Graz 8010, Austria.

Department of Paediatric and Adolescent Surgery, Medical University of Graz, Graz 8036, Austria.

出版信息

Gut Microbes. 2023 Jan-Dec;15(1):2145845. doi: 10.1080/19490976.2022.2145845.

Abstract

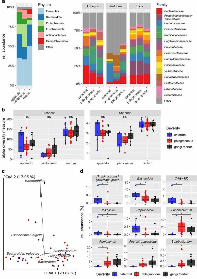
Mounting evidence suggests that acute appendicitis (AA) is not one but two diseases: complicated appendicitis, which is associated with necrosis leading to perforation or periappendicular abscess, and uncomplicated appendicitis, which does not necessarily result in perforation. Even though AA is the most frequent cause of surgery from abdominal pain, little is known about the origins and etiopathogenesis of this disease, much less regarding the different disease types. In this study, we investigated the microbiome (inter-domain amplicon and metagenome sequencing) of samples from the appendix, rectum and peritoneum of 60 children and adolescents with AA to assess the composition and potential function of bacteria, archaea and fungi. The analysis of the appendix microbial community revealed a shift depending on the severity of the AA. This shift was reflected by two major community state types that represented the complicated and uncomplicated cases. We could demonstrate that complicated, but not uncomplicated, appendicitis is associated with a significant local expansion of oral, bacterial pathogens in the appendix, most strongly influenced by necrotizing spp., and . Uncomplicated appendicitis, however, was characterized by gut-associated microbiomes. Our findings support the hypothesis that two disease types exist in AA, which cannot be distinguished beyond doubt using standard clinical characterization methods or by analysis of the patient's rectal microbiome. An advanced microbiome diagnosis, however, could improve non-surgical treatment of uncomplicated AA.

摘要

越来越多的证据表明,急性阑尾炎(AA)不是一种疾病,而是两种疾病:一种是伴有坏死导致穿孔或阑尾周围脓肿的复杂阑尾炎,另一种是不一定导致穿孔的单纯性阑尾炎。尽管 AA 是因腹痛而进行手术的最常见原因,但人们对这种疾病的起源和病因发病机制知之甚少,更不用说不同的疾病类型了。在这项研究中,我们调查了 60 名患有 AA 的儿童和青少年阑尾、直肠和腹膜样本的微生物组(种间扩增子和宏基因组测序),以评估细菌、古菌和真菌的组成和潜在功能。阑尾微生物群落的分析表明,根据 AA 的严重程度发生了变化。这种转变反映在两种主要的群落状态类型上,它们代表了复杂和单纯的病例。我们可以证明,复杂的但不是单纯的阑尾炎与阑尾中口腔、细菌病原体的显著局部扩张有关,这主要受坏死性 spp. 和 的影响。然而,单纯性阑尾炎的特征是与肠道相关的微生物组。我们的发现支持这样一种假说,即 AA 存在两种疾病类型,这两种类型不能仅通过标准的临床特征化方法或对患者直肠微生物组的分析来明确区分。然而,先进的微生物组诊断可以改善单纯性 AA 的非手术治疗。

https://cdn.ncbi.nlm.nih.gov/pmc/blobs/9c18/9879201/7d5c78ee53e4/KGMI_A_2145845_F0001_OC.jpg

文献AI研究员

20分钟写一篇综述,助力文献阅读效率提升50倍。

立即体验

用中文搜PubMed

大模型驱动的PubMed中文搜索引擎

马上搜索

文档翻译

学术文献翻译模型,支持多种主流文档格式。

立即体验