Suppr超能文献

结直肠癌肝转移循环肿瘤细胞的代谢组学分析

Metabolomic analysis of circulating tumor cells derived liver metastasis of colorectal cancer.

作者信息

Li Meng, Wu Shengming, Zhuang Chengle, Shi Chenzhang, Gu Lei, Wang Peng, Guo Fangfang, Wang Yilong, Liu Zhongchen

机构信息

Department of General Surgery, Shanghai Tenth People's Hospital, School of Medicine, Tongji University, Shanghai 200092, PR China.

The Institute for Translational Nanomedicine, Shanghai East Hospital, The Institute for Biomedical Engineering & Nano Science, School of Medicine, Tongji University, Shanghai 200092, PR China.

出版信息

Heliyon. 2022 Dec 21;9(1):e12515. doi: 10.1016/j.heliyon.2022.e12515. eCollection 2023 Jan.

Abstract

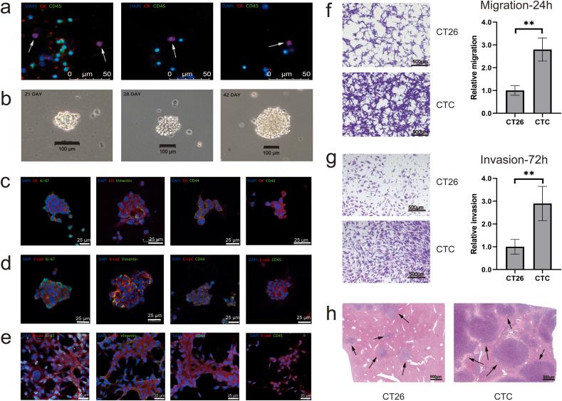
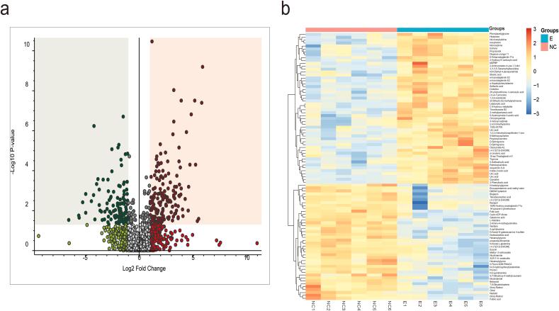
Metabolic reprogramming is one of the essential features of tumor that may dramatically contribute to metastasis and collapse. The metabolic profiling is investigated on the patient derived tissue and cancer cell line derived mouse metastasis xenograft. As well-recognized "seeds" for remote metastasis of tumor, role of circulating tumor cells (CTCs) in the study of metabolic reprogramming feature of tumor is yet to be elucidated. More specifically, whether there is difference of metabolic features of liver metastasis in colorectal cancer (CRC) derived from either CTCs or cancer cell line is still unknown. In this study, comprehensive untargeted metabolomics was performed using high performance liquid chromatography-mass spectrometry (HPLC-MS) in liver metastasis tissues from CT26 cells and CTCs derived mouse models. We identified 288 differential metabolites associated with the pathways such as one carbon pool by folate, folate biosynthesis and histidine metabolism through bioinformation analysis. Multiple gene expression was upregulated in the CTCs derived liver metastasis, specifically some specific enzymes. These results indicated that the metabolite phenotype and corresponding gene expression in the CTCs derived liver metastasis tissues was different from the parental CT26 cells, displaying a specific up-regulation of mRNAs involved in the above metabolism-related pathways. The metabolic profile of CTCs was characterized on the liver metastatic process in colorectal cancer. The invasion ability and chemo drug tolerance of the CTCs derived tumor and metastasis was found to be overwhelming higher than cell line derived counterpart. Identification of the differential metabolites will lead to a better understanding of the hallmarks of the cancer progression and metastasis, which may suggest potential attractive target for treating metastatic CRC.

摘要

代谢重编程是肿瘤的基本特征之一,可能对转移和恶化有显著影响。对源自患者组织和癌细胞系的小鼠转移异种移植瘤进行了代谢谱分析。作为公认的肿瘤远处转移的“种子”,循环肿瘤细胞(CTC)在肿瘤代谢重编程特征研究中的作用尚待阐明。更具体地说,源自CTC或癌细胞系的结直肠癌(CRC)肝转移的代谢特征是否存在差异仍不清楚。在本研究中,使用高效液相色谱-质谱联用(HPLC-MS)对源自CT26细胞和CTC的小鼠模型的肝转移组织进行了全面的非靶向代谢组学分析。通过生物信息学分析,我们鉴定出288种与叶酸一碳池、叶酸生物合成和组氨酸代谢等途径相关的差异代谢物。在源自CTC的肝转移中,多个基因表达上调,特别是一些特定的酶。这些结果表明,源自CTC的肝转移组织中的代谢物表型和相应的基因表达与亲代CT26细胞不同,显示出上述代谢相关途径中涉及的mRNA有特异性上调。CTC的代谢谱在结直肠癌肝转移过程中具有特征性。发现源自CTC的肿瘤和转移的侵袭能力和化疗药物耐受性比源自细胞系的对应物高得多。鉴定差异代谢物将有助于更好地理解癌症进展和转移的特征,这可能为治疗转移性CRC提供潜在的有吸引力的靶点。

https://cdn.ncbi.nlm.nih.gov/pmc/blobs/ed24/9860459/72c5a229a066/ga1.jpg

文献AI研究员

20分钟写一篇综述,助力文献阅读效率提升50倍。

立即体验

用中文搜PubMed

大模型驱动的PubMed中文搜索引擎

马上搜索

文档翻译

学术文献翻译模型,支持多种主流文档格式。

立即体验