Suppr超能文献

分级尖峰在小鼠脊髓脑脊液接触神经元中对神经递质输入进行差异性信号传递。

Graded spikes differentially signal neurotransmitter input in cerebrospinal fluid contacting neurons of the mouse spinal cord.

作者信息

Johnson Emily, Clark Marilyn, Oncul Merve, Pantiru Andreea, MacLean Claudia, Deuchars Jim, Deuchars Susan A, Johnston Jamie

机构信息

School of Biomedical Sciences, Faculty of Biological Sciences, University of Leeds, Leeds LS2 9JT, UK.

出版信息

iScience. 2022 Dec 30;26(1):105914. doi: 10.1016/j.isci.2022.105914. eCollection 2023 Jan 20.

Abstract

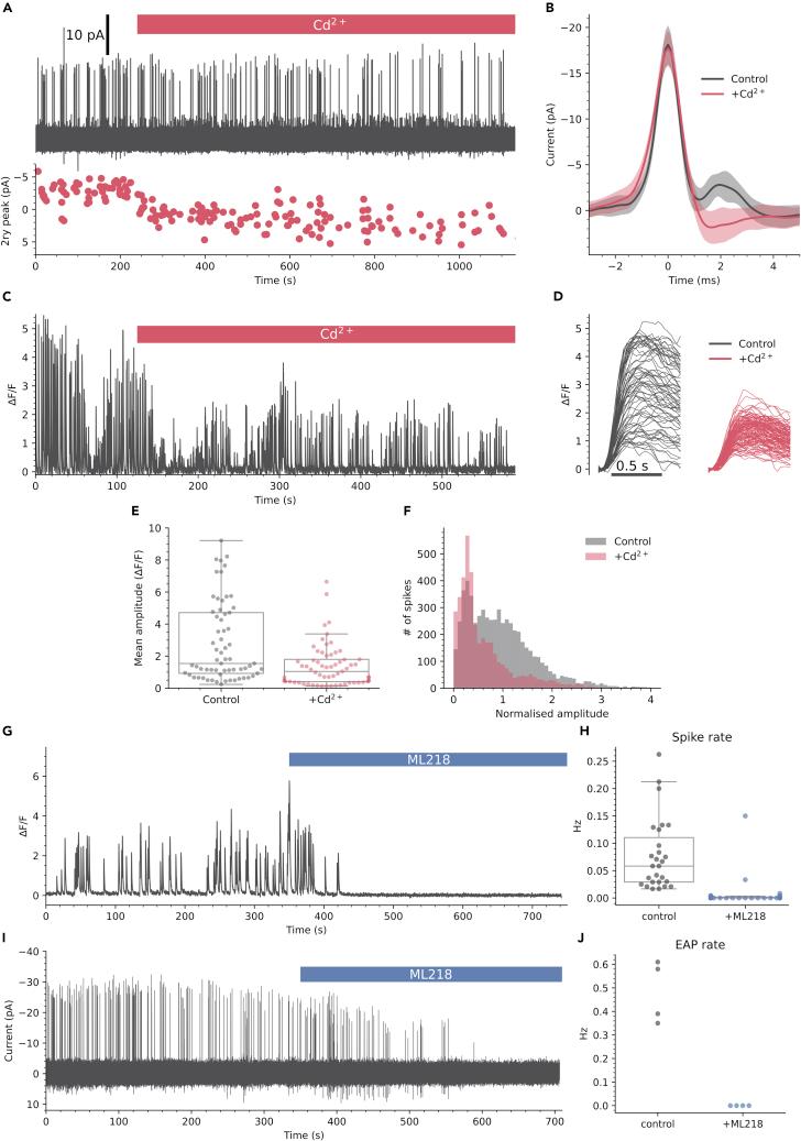
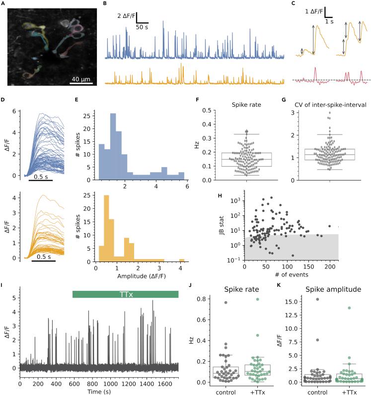
The action potential and its all-or-none nature is fundamental to neural communication. Canonically, the action potential is initiated once voltage-activated Na channels are activated, and their rapid kinetics of activation and inactivation give rise to the action potential's all-or-none nature. Here we demonstrate that cerebrospinal fluid contacting neurons (CSFcNs) surrounding the central canal of the mouse spinal cord employ a different strategy. Rather than using voltage-activated Na channels to generate binary spikes, CSFcNs use two different types of voltage-activated Ca channel, enabling spikes of different amplitude. T-type Ca channels generate small amplitude spikes, whereas larger amplitude spikes require high voltage-activated Cd-sensitive Ca channels. We demonstrate that these different amplitude spikes can signal input from different transmitter systems; purinergic inputs evoke smaller T-type dependent spikes whereas cholinergic inputs evoke larger spikes that do not rely on T-type channels. Different synaptic inputs to CSFcNs can therefore be signaled by the spike amplitude.

摘要

动作电位及其全或无特性是神经通讯的基础。传统上,一旦电压激活的钠通道被激活,动作电位就会启动,其快速的激活和失活动力学导致了动作电位的全或无特性。在这里,我们证明小鼠脊髓中央管周围的脑脊液接触神经元(CSFcNs)采用了不同的策略。CSFcNs不是利用电压激活的钠通道产生二元尖峰,而是使用两种不同类型的电压激活钙通道,从而产生不同幅度的尖峰。T型钙通道产生小幅度尖峰,而大幅度尖峰则需要高电压激活的镉敏感钙通道。我们证明,这些不同幅度的尖峰可以信号来自不同递质系统的输入;嘌呤能输入引发较小的依赖T型的尖峰,而胆碱能输入引发不依赖T型通道的较大尖峰。因此,CSFcNs的不同突触输入可以通过尖峰幅度来信号传递。

https://cdn.ncbi.nlm.nih.gov/pmc/blobs/c19d/9860393/9845607889ee/fx1.jpg

文献AI研究员

20分钟写一篇综述,助力文献阅读效率提升50倍。

立即体验

用中文搜PubMed

大模型驱动的PubMed中文搜索引擎

马上搜索

文档翻译

学术文献翻译模型,支持多种主流文档格式。

立即体验